|
Source |
Alliance of Genome Resources |



| Category | ID | Classification term | Gene | Evidence | Inferred from | Organism | Reference |
|---|---|---|---|---|---|---|---|
| Molecular Function | GO:0035255 | ionotropic glutamate receptor binding | Cacng3 | IDA | Rat | PMID:12771129|RGD:13515082 | |
| Molecular Function | GO:0030165 | PDZ domain binding | Cacng3 | IDA | Rat | PMID:15001777|RGD:1304305 | |
| Molecular Function | GO:0005515 | protein binding | Cacng3 | IPI | UniProtKB:P23818|UniProtKB:Q9JKC7 | Mouse | MGI:MGI:3794899|PMID:18341993 |
| Cellular Component | GO:0032281 | AMPA glutamate receptor complex | Cacng3 | IDA | Mouse | PMID:22632720 | |
| Cellular Component | GO:0032281 | AMPA glutamate receptor complex | Cacng3 | IDA | Rat | PMID:19265014|RGD:8554136 | |
| Cellular Component | GO:0030425 | dendrite | Cacng3 | IDA | Rat | PMID:15001777|RGD:1304305 | |
| Cellular Component | GO:0060076 | excitatory synapse | Cacng3 | IDA | Rat | PMID:15001777|RGD:1304305 | |
| Cellular Component | GO:0098978 | glutamatergic synapse | Cacng3 | IDA | Mouse | PMID:18753375 | |
| Cellular Component | GO:0098978 | glutamatergic synapse | Cacng3 | IMP | Mouse | PMID:18753375 | |
| Cellular Component | GO:0098978 | glutamatergic synapse | Cacng3 | IDA | Rat | PMID:12771129|RGD:13515082 | |
| Cellular Component | GO:0098839 | postsynaptic density membrane | Cacng3 | IDA | Mouse | PMID:27076426 | |
| Cellular Component | GO:0098839 | postsynaptic density membrane | Cacng3 | IDA | Rat | PMID:12771129|RGD:13515082 | |
| Cellular Component | GO:0098685 | Schaffer collateral - CA1 synapse | Cacng3 | IDA | Mouse | PMID:27076426 | |
| Cellular Component | GO:0036477 | somatodendritic compartment | Cacng3 | IDA | Mouse | MGI:MGI:3794899|PMID:18341993 | |
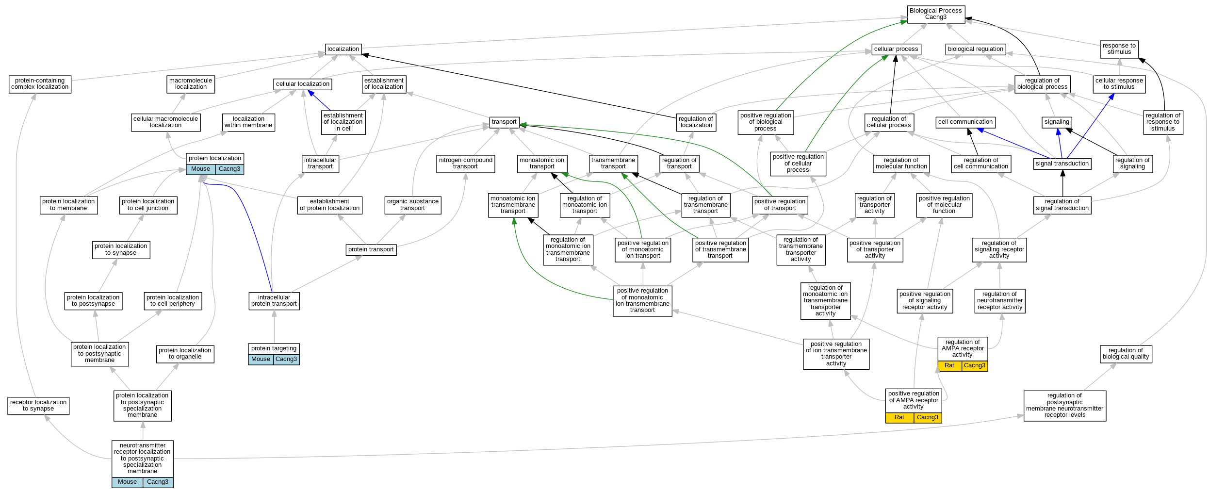
| Biological Process | GO:0099645 | neurotransmitter receptor localization to postsynaptic specialization membrane | Cacng3 | IDA | Mouse | PMID:18753375 | |
| Biological Process | GO:0099645 | neurotransmitter receptor localization to postsynaptic specialization membrane | Cacng3 | IMP | Mouse | PMID:18753375 | |
| Biological Process | GO:2000969 | positive regulation of AMPA receptor activity | Cacng3 | IDA | Rat | PMID:12771129|RGD:13515082 | |
| Biological Process | GO:0008104 | protein localization | Cacng3 | IMP | Mouse | MGI:MGI:3794899|PMID:18341993 | |
| Biological Process | GO:0006605 | protein targeting | Cacng3 | IMP | Mouse | MGI:MGI:3794899|PMID:18341993 | |
| Biological Process | GO:2000311 | regulation of AMPA receptor activity | Cacng3 | IDA | Rat | PMID:17880894|RGD:8553817 | |
| Biological Process | GO:2000311 | regulation of AMPA receptor activity | Cacng3 | IDA | Rat | PMID:19234459|RGD:8554069 |
| EXP Inferred from experiment |
| IDA Inferred from direct assay |
| IEP Inferred from expression pattern |
| IGI Inferred from genetic interaction |
| IMP Inferred from mutant phenotype |
| IPI Inferred from physical interaction |
| HTP Inferred from High Throughput Experiment |
| HDA Inferred from High Throughput Direct Assay |
| HMP Inferred from High Throughput Mutant Phenotype |
| HGI Inferred from High Throughput Genetic Interaction |
| HEP Inferred from High Throughput Expression Pattern |
Mouse Genome Database (MGD), Gene Expression Database (GXD), Mouse Models of Human Cancer database (MMHCdb) (formerly Mouse Tumor Biology (MTB)), Gene Ontology (GO) |
||
|
Citing These Resources Funding Information Warranty Disclaimer, Privacy Notice, Licensing, & Copyright Send questions and comments to User Support. |
last database update 09/30/2025 MGI 6.24 |
|
|
|
||