|
Source |
Alliance of Genome Resources |



| Category | ID | Classification term | Gene | Evidence | Inferred from | Organism | Reference |
|---|---|---|---|---|---|---|---|
| Molecular Function | GO:0001848 | complement binding | C8g | IPI | RGD:1308355 | Rat | PMID:3312411|RGD:1600696 |
| Molecular Function | GO:0005515 | protein binding | C8G | IPI | UniProtKB:Q9UHD9 | Human | PMID:32296183 |
| Molecular Function | GO:0044877 | protein-containing complex binding | C8g | IPI | RGD:1308355|RGD:2239 | Rat | PMID:3312411|RGD:1600696 |
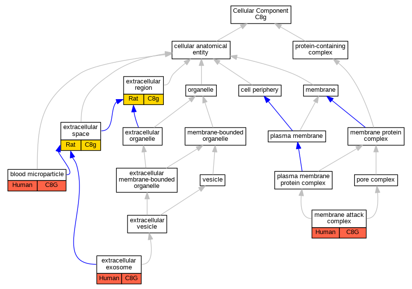
| Cellular Component | GO:0072562 | blood microparticle | C8G | HDA | Human | PMID:22516433 | |
| Cellular Component | GO:0070062 | extracellular exosome | C8G | HDA | Human | PMID:23533145 | |
| Cellular Component | GO:0005576 | extracellular region | C8g | IDA | Rat | PMID:3312411|RGD:1600696 | |
| Cellular Component | GO:0005615 | extracellular space | C8g | IDA | Rat | PMID:3312411|RGD:1600696 | |
| Cellular Component | GO:0005579 | membrane attack complex | C8G | IPI | Human | PMID:30552328 |
| EXP Inferred from experiment |
| IDA Inferred from direct assay |
| IEP Inferred from expression pattern |
| IGI Inferred from genetic interaction |
| IMP Inferred from mutant phenotype |
| IPI Inferred from physical interaction |
| HTP Inferred from High Throughput Experiment |
| HDA Inferred from High Throughput Direct Assay |
| HMP Inferred from High Throughput Mutant Phenotype |
| HGI Inferred from High Throughput Genetic Interaction |
| HEP Inferred from High Throughput Expression Pattern |
Mouse Genome Database (MGD), Gene Expression Database (GXD), Mouse Models of Human Cancer database (MMHCdb) (formerly Mouse Tumor Biology (MTB)), Gene Ontology (GO) |
||
|
Citing These Resources Funding Information Warranty Disclaimer, Privacy Notice, Licensing, & Copyright Send questions and comments to User Support. |
last database update 09/30/2025 MGI 6.24 |
|
|
|
||