|
Source |
Alliance of Genome Resources |



| Category | ID | Classification term | Gene | Evidence | Inferred from | Organism | Reference |
|---|---|---|---|---|---|---|---|
| Molecular Function | GO:0005515 | protein binding | BRAT1 | IPI | UniProtKB:P38398 | Human | PMID:16452482 |
| Molecular Function | GO:0005515 | protein binding | BRAT1 | IPI | UniProtKB:Q13315 | Human | PMID:16452482 |
| Molecular Function | GO:0005515 | protein binding | BRAT1 | IPI | UniProtKB:P78527 | Human | PMID:22977523 |
| Molecular Function | GO:0005515 | protein binding | BRAT1 | IPI | UniProtKB:Q13315 | Human | PMID:22977523 |
| Molecular Function | GO:0005515 | protein binding | BRAT1 | IPI | UniProtKB:Q14683 | Human | PMID:22977523 |
| Molecular Function | GO:0005515 | protein binding | BRAT1 | IPI | UniProtKB:Q9BT67 | Human | PMID:25631046 |
| Molecular Function | GO:0005515 | protein binding | BRAT1 | IPI | UniProtKB:P42345 | Human | PMID:25657994 |
| Molecular Function | GO:0005515 | protein binding | BRAT1 | IPI | UniProtKB:Q8N122 | Human | PMID:25657994 |
| Molecular Function | GO:0005515 | protein binding | BRAT1 | IPI | UniProtKB:A6NI15 | Human | PMID:32296183 |
| Molecular Function | GO:0005515 | protein binding | BRAT1 | IPI | UniProtKB:Q13287 | Human | PMID:32296183 |
| Molecular Function | GO:0005515 | protein binding | BRAT1 | IPI | UniProtKB:Q8N6Y0 | Human | PMID:32296183 |
| Molecular Function | GO:0005515 | protein binding | BRAT1 | IPI | UniProtKB:Q9H0I2 | Human | PMID:32296183 |
| Molecular Function | GO:0005515 | protein binding | BRAT1 | IPI | UniProtKB:O14901 | Human | PMID:32814053 |
| Cellular Component | GO:0005737 | cytoplasm | BRAT1 | IDA | Human | PMID:25631046 | |
| Cellular Component | GO:0005737 | cytoplasm | Brat1 | IDA | Mouse | MGI:MGI:5645176|PMID:25631046 | |
| Cellular Component | GO:0016020 | membrane | BRAT1 | HDA | Human | PMID:19946888 | |
| Cellular Component | GO:0005654 | nucleoplasm | BRAT1 | IDA | Human | GO_REF:0000052 | |
| Cellular Component | GO:0005634 | nucleus | BRAT1 | IDA | Human | PMID:16452482 | |
| Cellular Component | GO:0005634 | nucleus | BRAT1 | IDA | Human | PMID:25631046 | |
| Cellular Component | GO:0005634 | nucleus | Brat1 | IDA | Mouse | MGI:MGI:5645176|PMID:25631046 | |
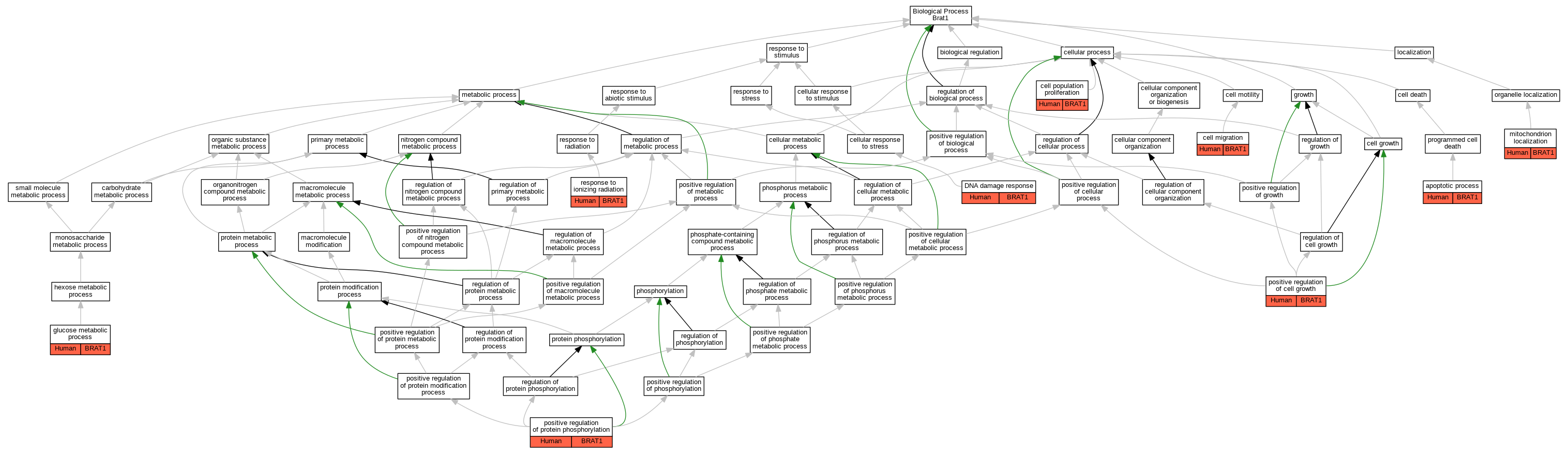
| Biological Process | GO:0006915 | apoptotic process | BRAT1 | IMP | Human | PMID:25070371 | |
| Biological Process | GO:0016477 | cell migration | BRAT1 | IMP | Human | PMID:25070371 | |
| Biological Process | GO:0008283 | cell population proliferation | BRAT1 | IMP | Human | PMID:25070371 | |
| Biological Process | GO:0006974 | DNA damage response | BRAT1 | IMP | Human | PMID:25631046 | |
| Biological Process | GO:0006006 | glucose metabolic process | BRAT1 | IMP | Human | PMID:25070371 | |
| Biological Process | GO:0051646 | mitochondrion localization | BRAT1 | IMP | Human | PMID:25070371 | |
| Biological Process | GO:0030307 | positive regulation of cell growth | BRAT1 | IMP | Human | PMID:25070371 | |
| Biological Process | GO:0001934 | positive regulation of protein phosphorylation | BRAT1 | IMP | Human | PMID:22977523 | |
| Biological Process | GO:0010212 | response to ionizing radiation | BRAT1 | IMP | Human | PMID:16452482 |
| EXP Inferred from experiment |
| IDA Inferred from direct assay |
| IEP Inferred from expression pattern |
| IGI Inferred from genetic interaction |
| IMP Inferred from mutant phenotype |
| IPI Inferred from physical interaction |
| HTP Inferred from High Throughput Experiment |
| HDA Inferred from High Throughput Direct Assay |
| HMP Inferred from High Throughput Mutant Phenotype |
| HGI Inferred from High Throughput Genetic Interaction |
| HEP Inferred from High Throughput Expression Pattern |
Mouse Genome Database (MGD), Gene Expression Database (GXD), Mouse Models of Human Cancer database (MMHCdb) (formerly Mouse Tumor Biology (MTB)), Gene Ontology (GO) |
||
|
Citing These Resources Funding Information Warranty Disclaimer, Privacy Notice, Licensing, & Copyright Send questions and comments to User Support. |
last database update 05/12/2026 MGI 6.24 |
|
|
|
||