|
Source |
Alliance of Genome Resources |



| Category | ID | Classification term | Gene | Evidence | Inferred from | Organism | Reference |
|---|---|---|---|---|---|---|---|
| Molecular Function | GO:0005515 | protein binding | BNIP2 | IPI | UniProtKB:O60238 | Human | PMID:10381623 |
| Molecular Function | GO:0005515 | protein binding | BNIP2 | IPI | UniProtKB:P03247 | Human | PMID:10381623 |
| Molecular Function | GO:0005515 | protein binding | BNIP2 | IPI | UniProtKB:P10415 | Human | PMID:10381623 |
| Molecular Function | GO:0005515 | protein binding | BNIP2 | IPI | UniProtKB:P42685 | Human | PMID:21516116 |
| Molecular Function | GO:0005515 | protein binding | BNIP2 | IPI | UniProtKB:B2R9H7 | Human | PMID:25416956 |
| Molecular Function | GO:0005515 | protein binding | BNIP2 | IPI | UniProtKB:P42685 | Human | PMID:25416956 |
| Molecular Function | GO:0005515 | protein binding | BNIP2 | IPI | UniProtKB:Q07866 | Human | PMID:25416956 |
| Molecular Function | GO:0005515 | protein binding | BNIP2 | IPI | UniProtKB:Q969F0 | Human | PMID:25416956 |
| Molecular Function | GO:0005515 | protein binding | BNIP2 | IPI | UniProtKB:Q9ULV0 | Human | PMID:25416956 |
| Molecular Function | GO:0005515 | protein binding | BNIP2 | IPI | UniProtKB:P42685 | Human | PMID:31515488 |
| Molecular Function | GO:0005515 | protein binding | BNIP2 | IPI | UniProtKB:H3BQL7 | Human | PMID:32296183 |
| Molecular Function | GO:0005515 | protein binding | BNIP2 | IPI | UniProtKB:O00623 | Human | PMID:32296183 |
| Molecular Function | GO:0005515 | protein binding | BNIP2 | IPI | UniProtKB:O14681 | Human | PMID:32296183 |
| Molecular Function | GO:0005515 | protein binding | BNIP2 | IPI | UniProtKB:O15393-2 | Human | PMID:32296183 |
| Molecular Function | GO:0005515 | protein binding | BNIP2 | IPI | UniProtKB:O15499 | Human | PMID:32296183 |
| Molecular Function | GO:0005515 | protein binding | BNIP2 | IPI | UniProtKB:O75477 | Human | PMID:32296183 |
| Molecular Function | GO:0005515 | protein binding | BNIP2 | IPI | UniProtKB:O95070 | Human | PMID:32296183 |
| Molecular Function | GO:0005515 | protein binding | BNIP2 | IPI | UniProtKB:O95279 | Human | PMID:32296183 |
| Molecular Function | GO:0005515 | protein binding | BNIP2 | IPI | UniProtKB:O95562 | Human | PMID:32296183 |
| Molecular Function | GO:0005515 | protein binding | BNIP2 | IPI | UniProtKB:P00387 | Human | PMID:32296183 |
| Molecular Function | GO:0005515 | protein binding | BNIP2 | IPI | UniProtKB:P0C671 | Human | PMID:32296183 |
| Molecular Function | GO:0005515 | protein binding | BNIP2 | IPI | UniProtKB:P21579 | Human | PMID:32296183 |
| Molecular Function | GO:0005515 | protein binding | BNIP2 | IPI | UniProtKB:P32243-2 | Human | PMID:32296183 |
| Molecular Function | GO:0005515 | protein binding | BNIP2 | IPI | UniProtKB:P42685 | Human | PMID:32296183 |
| Molecular Function | GO:0005515 | protein binding | BNIP2 | IPI | UniProtKB:P50221 | Human | PMID:32296183 |
| Molecular Function | GO:0005515 | protein binding | BNIP2 | IPI | UniProtKB:Q07866-2 | Human | PMID:32296183 |
| Molecular Function | GO:0005515 | protein binding | BNIP2 | IPI | UniProtKB:Q12983 | Human | PMID:32296183 |
| Molecular Function | GO:0005515 | protein binding | BNIP2 | IPI | UniProtKB:Q53GL0 | Human | PMID:32296183 |
| Molecular Function | GO:0005515 | protein binding | BNIP2 | IPI | UniProtKB:Q5JX71 | Human | PMID:32296183 |
| Molecular Function | GO:0005515 | protein binding | BNIP2 | IPI | UniProtKB:Q5T700 | Human | PMID:32296183 |
| Molecular Function | GO:0005515 | protein binding | BNIP2 | IPI | UniProtKB:Q5T7V8 | Human | PMID:32296183 |
| Molecular Function | GO:0005515 | protein binding | BNIP2 | IPI | UniProtKB:Q6FHY5 | Human | PMID:32296183 |
| Molecular Function | GO:0005515 | protein binding | BNIP2 | IPI | UniProtKB:Q6P587-2 | Human | PMID:32296183 |
| Molecular Function | GO:0005515 | protein binding | BNIP2 | IPI | UniProtKB:Q6ZPD8 | Human | PMID:32296183 |
| Molecular Function | GO:0005515 | protein binding | BNIP2 | IPI | UniProtKB:Q7Z769 | Human | PMID:32296183 |
| Molecular Function | GO:0005515 | protein binding | BNIP2 | IPI | UniProtKB:Q7Z7G2 | Human | PMID:32296183 |
| Molecular Function | GO:0005515 | protein binding | BNIP2 | IPI | UniProtKB:Q8IUY3 | Human | PMID:32296183 |
| Molecular Function | GO:0005515 | protein binding | BNIP2 | IPI | UniProtKB:Q8N9I0 | Human | PMID:32296183 |
| Molecular Function | GO:0005515 | protein binding | BNIP2 | IPI | UniProtKB:Q8TB40 | Human | PMID:32296183 |
| Molecular Function | GO:0005515 | protein binding | BNIP2 | IPI | UniProtKB:Q8TBB6 | Human | PMID:32296183 |
| Molecular Function | GO:0005515 | protein binding | BNIP2 | IPI | UniProtKB:Q8TDF6-2 | Human | PMID:32296183 |
| Molecular Function | GO:0005515 | protein binding | BNIP2 | IPI | UniProtKB:Q8TDT2 | Human | PMID:32296183 |
| Molecular Function | GO:0005515 | protein binding | BNIP2 | IPI | UniProtKB:Q8TED1 | Human | PMID:32296183 |
| Molecular Function | GO:0005515 | protein binding | BNIP2 | IPI | UniProtKB:Q92520 | Human | PMID:32296183 |
| Molecular Function | GO:0005515 | protein binding | BNIP2 | IPI | UniProtKB:Q969F0 | Human | PMID:32296183 |
| Molecular Function | GO:0005515 | protein binding | BNIP2 | IPI | UniProtKB:Q96LJ7 | Human | PMID:32296183 |
| Molecular Function | GO:0005515 | protein binding | BNIP2 | IPI | UniProtKB:Q96Q45-2 | Human | PMID:32296183 |
| Molecular Function | GO:0005515 | protein binding | BNIP2 | IPI | UniProtKB:Q9BSY9 | Human | PMID:32296183 |
| Molecular Function | GO:0005515 | protein binding | BNIP2 | IPI | UniProtKB:Q9H400 | Human | PMID:32296183 |
| Molecular Function | GO:0005515 | protein binding | BNIP2 | IPI | UniProtKB:Q9H9P2 | Human | PMID:32296183 |
| Molecular Function | GO:0005515 | protein binding | BNIP2 | IPI | UniProtKB:Q9NRZ7 | Human | PMID:32296183 |
| Molecular Function | GO:0005515 | protein binding | BNIP2 | IPI | UniProtKB:Q9NUM3 | Human | PMID:32296183 |
| Molecular Function | GO:0005515 | protein binding | BNIP2 | IPI | UniProtKB:Q9UH17-2 | Human | PMID:32296183 |
| Molecular Function | GO:0005515 | protein binding | BNIP2 | IPI | UniProtKB:Q9ULV0-2 | Human | PMID:32296183 |
| Molecular Function | GO:0005515 | protein binding | BNIP2 | IPI | UniProtKB:Q9Y320 | Human | PMID:32296183 |
| Molecular Function | GO:0005515 | protein binding | BNIP2 | IPI | UniProtKB:P03247 | Human | PMID:7954800 |
| Molecular Function | GO:0005515 | protein binding | BNIP2 | IPI | UniProtKB:P10415 | Human | PMID:7954800 |
| Cellular Component | GO:0005814 | centriole | Bnip2 | IDA | Mouse | PMID:19117032 | |
| Cellular Component | GO:0005737 | cytoplasm | BNIP2 | IDA | Human | PMID:7954800 | |
| Cellular Component | GO:0005829 | cytosol | BNIP2 | IDA | Human | GO_REF:0000052 | |
| Cellular Component | GO:0043231 | intracellular membrane-bounded organelle | BNIP2 | IDA | Human | PMID:7954800 | |
| Cellular Component | GO:0005635 | nuclear envelope | BNIP2 | IDA | Human | PMID:7954800 | |
| Cellular Component | GO:0005730 | nucleolus | BNIP2 | IDA | Human | GO_REF:0000052 | |
| Cellular Component | GO:0031616 | spindle pole centrosome | Bnip2 | IDA | Mouse | PMID:19117032 | |
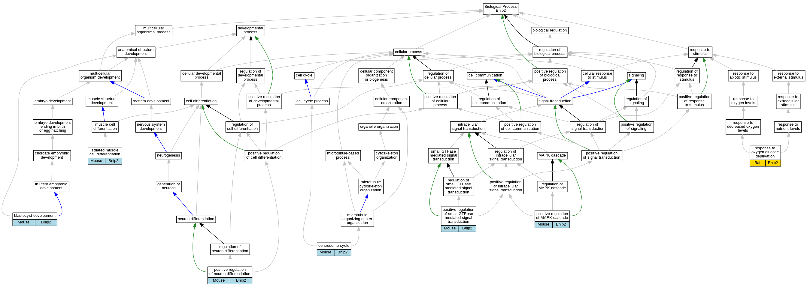
| Biological Process | GO:0001824 | blastocyst development | Bnip2 | IMP | Mouse | PMID:19117032 | |
| Biological Process | GO:0007098 | centrosome cycle | Bnip2 | IMP | Mouse | PMID:19117032 | |
| Biological Process | GO:0043410 | positive regulation of MAPK cascade | Bnip2 | IGI | MGI:MGI:1918084 | Mouse | PMID:20160094 |
| Biological Process | GO:0043410 | positive regulation of MAPK cascade | Bnip2 | IGI | MGI:MGI:88355 | Mouse | PMID:20160094 |
| Biological Process | GO:0043410 | positive regulation of MAPK cascade | Bnip2 | IGI | MGI:MGI:1926387 | Mouse | PMID:20160094 |
| Biological Process | GO:0043410 | positive regulation of MAPK cascade | Bnip2 | IMP | Mouse | PMID:19244314 | |
| Biological Process | GO:0045666 | positive regulation of neuron differentiation | Bnip2 | IMP | Mouse | PMID:19244314 | |
| Biological Process | GO:0051057 | positive regulation of small GTPase mediated signal transduction | Bnip2 | IMP | Mouse | PMID:19244314 | |
| Biological Process | GO:0090649 | response to oxygen-glucose deprivation | Bnip2 | IEP | Rat | PMID:22639046|RGD:14398458 | |
| Biological Process | GO:0051146 | striated muscle cell differentiation | Bnip2 | IGI | MGI:MGI:1918084 | Mouse | PMID:20160094 |
| Biological Process | GO:0051146 | striated muscle cell differentiation | Bnip2 | IGI | MGI:MGI:1346865 | Mouse | PMID:20160094 |
| Biological Process | GO:0051146 | striated muscle cell differentiation | Bnip2 | IGI | MGI:MGI:88355 | Mouse | PMID:20160094 |
| Biological Process | GO:0051146 | striated muscle cell differentiation | Bnip2 | IGI | MGI:MGI:1926387 | Mouse | PMID:20160094 |
| EXP Inferred from experiment |
| IDA Inferred from direct assay |
| IEP Inferred from expression pattern |
| IGI Inferred from genetic interaction |
| IMP Inferred from mutant phenotype |
| IPI Inferred from physical interaction |
| HTP Inferred from High Throughput Experiment |
| HDA Inferred from High Throughput Direct Assay |
| HMP Inferred from High Throughput Mutant Phenotype |
| HGI Inferred from High Throughput Genetic Interaction |
| HEP Inferred from High Throughput Expression Pattern |
Mouse Genome Database (MGD), Gene Expression Database (GXD), Mouse Models of Human Cancer database (MMHCdb) (formerly Mouse Tumor Biology (MTB)), Gene Ontology (GO) |
||
|
Citing These Resources Funding Information Warranty Disclaimer, Privacy Notice, Licensing, & Copyright Send questions and comments to User Support. |
last database update 12/30/2025 MGI 6.24 |
|
|
|
||