|
Source |
Alliance of Genome Resources |



| Category | ID | Classification term | Gene | Evidence | Inferred from | Organism | Reference |
|---|---|---|---|---|---|---|---|
| Molecular Function | GO:0015247 | aminophospholipid flippase activity | Atp8a2 | IMP | Mouse | MGI:MGI:5439211|PMID:22912588 | |
| Molecular Function | GO:0005515 | protein binding | ATP8A2 | IPI | UniProtKB:Q9NV96 | Human | PMID:31397519 |
| Cellular Component | GO:0005768 | endosome | Atp8a2 | IDA | Mouse | MGI:MGI:5574432|PMID:24413176 | |
| Cellular Component | GO:0005794 | Golgi apparatus | ATP8A2 | IDA | Human | PMID:20947505 | |
| Cellular Component | GO:0005794 | Golgi apparatus | Atp8a2 | IDA | Mouse | MGI:MGI:5574432|PMID:24413176 | |
| Cellular Component | GO:0016020 | membrane | Atp8a2 | IDA | Mouse | MGI:MGI:5439211|PMID:22912588 | |
| Cellular Component | GO:0005654 | nucleoplasm | ATP8A2 | IDA | Human | GO_REF:0000052 | |
| Cellular Component | GO:1990531 | phospholipid-translocating ATPase complex | ATP8A2 | IPI | Human | PMID:20947505 | |
| Cellular Component | GO:0005886 | plasma membrane | ATP8A2 | IDA | Human | GO_REF:0000052 | |
| Cellular Component | GO:0005886 | plasma membrane | ATP8A2 | IDA | Human | PMID:20947505 | |
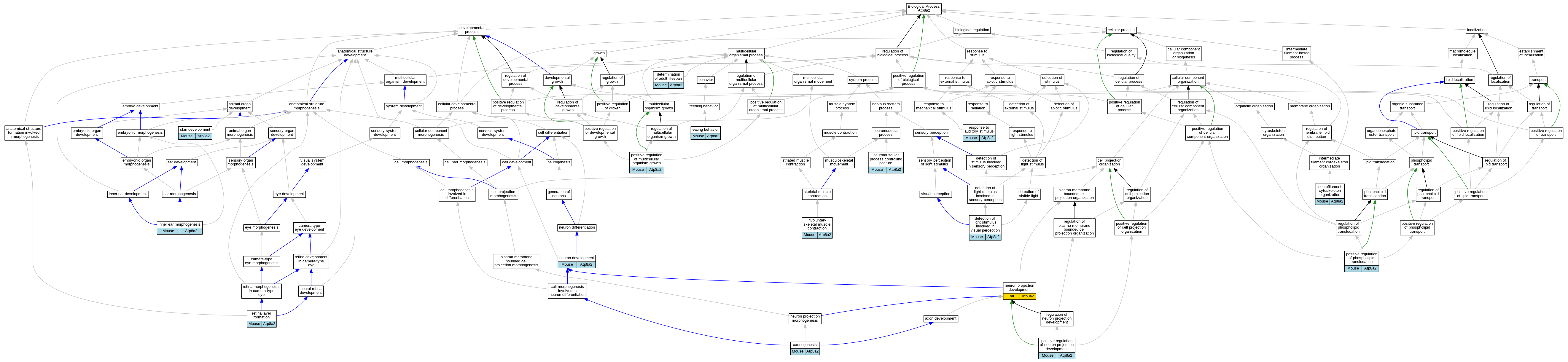
| Biological Process | GO:0007409 | axonogenesis | Atp8a2 | IMP | MGI:MGI:1856273 | Mouse | PMID:1634998 |
| Biological Process | GO:0050908 | detection of light stimulus involved in visual perception | Atp8a2 | IMP | Mouse | MGI:MGI:5574432|PMID:24413176 | |
| Biological Process | GO:0008340 | determination of adult lifespan | Atp8a2 | IMP | MGI:MGI:1856273 | Mouse | PMID:1634998 |
| Biological Process | GO:0042755 | eating behavior | Atp8a2 | IMP | MGI:MGI:1856273 | Mouse | PMID:1634998 |
| Biological Process | GO:0042472 | inner ear morphogenesis | Atp8a2 | IMP | Mouse | MGI:MGI:5574432|PMID:24413176 | |
| Biological Process | GO:0003011 | involuntary skeletal muscle contraction | Atp8a2 | IMP | MGI:MGI:1856273 | Mouse | PMID:1634998 |
| Biological Process | GO:0060052 | neurofilament cytoskeleton organization | Atp8a2 | IMP | Mouse | MGI:MGI:5439211|PMID:22912588 | |
| Biological Process | GO:0050884 | neuromuscular process controlling posture | Atp8a2 | IMP | MGI:MGI:1856273 | Mouse | PMID:1634998 |
| Biological Process | GO:0048666 | neuron development | Atp8a2 | IMP | MGI:MGI:1856273 | Mouse | PMID:1634998 |
| Biological Process | GO:0031175 | neuron projection development | Atp8a2 | IMP | Rat | PMID:22641037|RGD:8553641 | |
| Biological Process | GO:0040018 | positive regulation of multicellular organism growth | Atp8a2 | IMP | MGI:MGI:1856273 | Mouse | PMID:1634998 |
| Biological Process | GO:0010976 | positive regulation of neuron projection development | Atp8a2 | IDA | Mouse | MGI:MGI:5429112|PMID:22641037 | |
| Biological Process | GO:0061092 | positive regulation of phospholipid translocation | Atp8a2 | IDA | Mouse | MGI:MGI:5439211|PMID:22912588 | |
| Biological Process | GO:0010996 | response to auditory stimulus | Atp8a2 | IMP | Mouse | MGI:MGI:5574432|PMID:24413176 | |
| Biological Process | GO:0010842 | retina layer formation | Atp8a2 | IMP | Mouse | MGI:MGI:5574432|PMID:24413176 | |
| Biological Process | GO:0043588 | skin development | Atp8a2 | IMP | MGI:MGI:1856273 | Mouse | PMID:1634998 |
| EXP Inferred from experiment |
| IDA Inferred from direct assay |
| IEP Inferred from expression pattern |
| IGI Inferred from genetic interaction |
| IMP Inferred from mutant phenotype |
| IPI Inferred from physical interaction |
| HTP Inferred from High Throughput Experiment |
| HDA Inferred from High Throughput Direct Assay |
| HMP Inferred from High Throughput Mutant Phenotype |
| HGI Inferred from High Throughput Genetic Interaction |
| HEP Inferred from High Throughput Expression Pattern |
Mouse Genome Database (MGD), Gene Expression Database (GXD), Mouse Models of Human Cancer database (MMHCdb) (formerly Mouse Tumor Biology (MTB)), Gene Ontology (GO) |
||
|
Citing These Resources Funding Information Warranty Disclaimer, Privacy Notice, Licensing, & Copyright Send questions and comments to User Support. |
last database update 12/30/2025 MGI 6.24 |
|
|
|
||