|
Source |
Alliance of Genome Resources |



| Category | ID | Classification term | Gene | Evidence | Inferred from | Organism | Reference |
|---|---|---|---|---|---|---|---|
| Molecular Function | GO:0140346 | phosphatidylserine flippase activity | ATP8A1 | IDA | Human | PMID:31416931 | |
| Molecular Function | GO:0140346 | phosphatidylserine flippase activity | Atp8a1 | IMP | Mouse | MGI:MGI:6378348|PMID:20224745 | |
| Molecular Function | GO:0005515 | protein binding | ATP8A1 | IPI | UniProtKB:Q9NV96 | Human | PMID:20947505 |
| Molecular Function | GO:0005515 | protein binding | ATP8A1 | IPI | UniProtKB:Q9NV96 | Human | PMID:20961850 |
| Molecular Function | GO:0005515 | protein binding | ATP8A1 | IPI | UniProtKB:Q9NV96 | Human | PMID:21914794 |
| Molecular Function | GO:0005515 | protein binding | Atp8a1 | IPI | UniProtKB:Q8VEK0 | Mouse | MGI:MGI:6294211|PMID:30086173 |
| Molecular Function | GO:0005515 | protein binding | Atp8a1 | IPI | PR:Q8VEK0 | Mouse | PMID:23269685 |
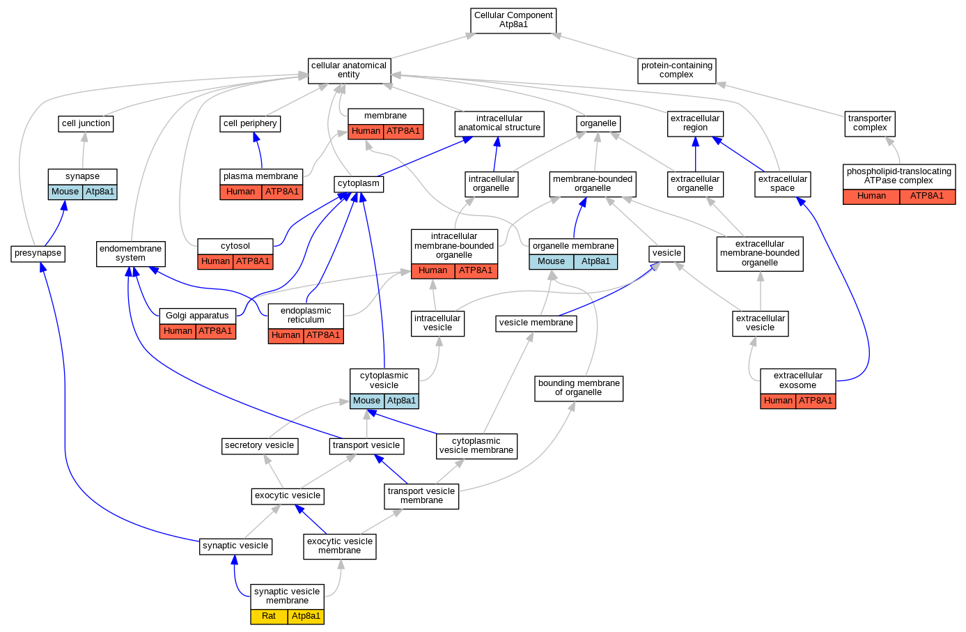
| Cellular Component | GO:0031410 | cytoplasmic vesicle | Atp8a1 | IDA | Mouse | MGI:MGI:6105409|PMID:27287255 | |
| Cellular Component | GO:0031410 | cytoplasmic vesicle | Atp8a1 | IDA | Mouse | MGI:MGI:6378348|PMID:20224745 | |
| Cellular Component | GO:0005829 | cytosol | ATP8A1 | IDA | Human | GO_REF:0000052 | |
| Cellular Component | GO:0005783 | endoplasmic reticulum | ATP8A1 | IDA | Human | PMID:21914794 | |
| Cellular Component | GO:0070062 | extracellular exosome | ATP8A1 | HDA | Human | PMID:23533145 | |
| Cellular Component | GO:0005794 | Golgi apparatus | ATP8A1 | IDA | Human | PMID:20947505 | |
| Cellular Component | GO:0043231 | intracellular membrane-bounded organelle | ATP8A1 | IDA | Human | GO_REF:0000052 | |
| Cellular Component | GO:0016020 | membrane | ATP8A1 | HDA | Human | PMID:19946888 | |
| Cellular Component | GO:0031090 | organelle membrane | Atp8a1 | IDA | Mouse | MGI:MGI:6459414|PMID:30674456 | |
| Cellular Component | GO:1990531 | phospholipid-translocating ATPase complex | ATP8A1 | IPI | Human | PMID:20961850 | |
| Cellular Component | GO:1990531 | phospholipid-translocating ATPase complex | ATP8A1 | IPI | Human | PMID:31416931 | |
| Cellular Component | GO:1990531 | phospholipid-translocating ATPase complex | ATP8A1 | IDA | Human | PMID:31416931 | |
| Cellular Component | GO:0005886 | plasma membrane | ATP8A1 | IDA | Human | PMID:20947505 | |
| Cellular Component | GO:0045202 | synapse | Atp8a1 | IDA | Mouse | PMID:27287255 | |
| Cellular Component | GO:0030672 | synaptic vesicle membrane | Atp8a1 | EXP | Rat | PMID:23622064|RGD:13702180 | |
| Cellular Component | GO:0030672 | synaptic vesicle membrane | Atp8a1 | IDA | Rat | PMID:23622064|RGD:13702180 | |
| Biological Process | GO:0140331 | aminophospholipid translocation | ATP8A1 | IDA | Human | PMID:31416931 | |
| Biological Process | GO:0140331 | aminophospholipid translocation | Atp8a1 | IMP | Mouse | MGI:MGI:6378348|PMID:20224745 | |
| Biological Process | GO:0007612 | learning | Atp8a1 | IMP | Mouse | MGI:MGI:5302172|PMID:22007859 | |
| Biological Process | GO:0030335 | positive regulation of cell migration | Atp8a1 | IMP | Mouse | MGI:MGI:5490839|PMID:23269685 | |
| Biological Process | GO:0061092 | positive regulation of phospholipid translocation | Atp8a1 | IDA | Mouse | MGI:MGI:5302172|PMID:22007859 |
| EXP Inferred from experiment |
| IDA Inferred from direct assay |
| IEP Inferred from expression pattern |
| IGI Inferred from genetic interaction |
| IMP Inferred from mutant phenotype |
| IPI Inferred from physical interaction |
| HTP Inferred from High Throughput Experiment |
| HDA Inferred from High Throughput Direct Assay |
| HMP Inferred from High Throughput Mutant Phenotype |
| HGI Inferred from High Throughput Genetic Interaction |
| HEP Inferred from High Throughput Expression Pattern |
Mouse Genome Database (MGD), Gene Expression Database (GXD), Mouse Models of Human Cancer database (MMHCdb) (formerly Mouse Tumor Biology (MTB)), Gene Ontology (GO) |
||
|
Citing These Resources Funding Information Warranty Disclaimer, Privacy Notice, Licensing, & Copyright Send questions and comments to User Support. |
last database update 05/05/2026 MGI 6.24 |
|
|
|
||