|
Source |
Alliance of Genome Resources |



| Category | ID | Classification term | Gene | Evidence | Inferred from | Organism | Reference |
|---|---|---|---|---|---|---|---|
| Molecular Function | GO:0019777 | Atg12 transferase activity | Atg3 | IDA | Mouse | MGI:MGI:4835103|PMID:20723759 | |
| Molecular Function | GO:0019776 | Atg8 ligase activity | Atg3 | IMP | Mouse | MGI:MGI:4835103|PMID:20723759 | |
| Molecular Function | GO:0019899 | enzyme binding | ATG3 | IPI | UniProtKB:O95352 | Human | PMID:11825910 |
| Molecular Function | GO:0005515 | protein binding | ATG3 | IPI | UniProtKB:O94817 | Human | PMID:11825910 |
| Molecular Function | GO:0005515 | protein binding | ATG3 | IPI | UniProtKB:P60520 | Human | PMID:11825910 |
| Molecular Function | GO:0005515 | protein binding | ATG3 | IPI | UniProtKB:Q9GZQ8 | Human | PMID:15355958 |
| Molecular Function | GO:0005515 | protein binding | ATG3 | IPI | UniProtKB:O95166 | Human | PMID:16303767 |
| Molecular Function | GO:0005515 | protein binding | ATG3 | IPI | UniProtKB:P60520 | Human | PMID:16303767 |
| Molecular Function | GO:0005515 | protein binding | ATG3 | IPI | UniProtKB:Q9GZQ8 | Human | PMID:16303767 |
| Molecular Function | GO:0005515 | protein binding | ATG3 | IPI | UniProtKB:Q9GZQ8 | Human | PMID:18083104 |
| Molecular Function | GO:0005515 | protein binding | ATG3 | IPI | UniProtKB:O94817 | Human | PMID:20562859 |
| Molecular Function | GO:0005515 | protein binding | ATG3 | IPI | UniProtKB:O95166 | Human | PMID:20562859 |
| Molecular Function | GO:0005515 | protein binding | ATG3 | IPI | UniProtKB:P60520 | Human | PMID:20562859 |
| Molecular Function | GO:0005515 | protein binding | ATG3 | IPI | UniProtKB:Q7Z6L1 | Human | PMID:20562859 |
| Molecular Function | GO:0005515 | protein binding | ATG3 | IPI | UniProtKB:Q9GZQ8 | Human | PMID:20562859 |
| Molecular Function | GO:0005515 | protein binding | ATG3 | IPI | UniProtKB:Q9H0R8 | Human | PMID:20562859 |
| Molecular Function | GO:0005515 | protein binding | ATG3 | IPI | UniProtKB:O94817 | Human | PMID:23202584 |
| Molecular Function | GO:0005515 | protein binding | ATG3 | IPI | UniProtKB:O94817 | Human | PMID:32296183 |
| Molecular Function | GO:0005515 | protein binding | ATG3 | IPI | UniProtKB:Q70IA6 | Human | PMID:32296183 |
| Molecular Function | GO:0005515 | protein binding | ATG3 | IPI | UniProtKB:P62879 | Human | PMID:32814053 |
| Molecular Function | GO:0005515 | protein binding | Atg3 | IPI | UniProtKB:Q9CQY1 | Mouse | MGI:MGI:5914142|PMID:25686249 |
| Molecular Function | GO:0005515 | protein binding | Atg3 | IPI | UniProtKB:Q9CQY1 | Mouse | MGI:MGI:4835103|PMID:20723759 |
| Molecular Function | GO:0019787 | ubiquitin-like protein transferase activity | ATG3 | IDA | Human | PMID:11825910 | |
| Cellular Component | GO:0005737 | cytoplasm | ATG3 | IDA | Human | PMID:11825910 | |
| Cellular Component | GO:0005829 | cytosol | ATG3 | IDA | Human | PMID:11825910 | |
| Cellular Component | GO:0005829 | cytosol | Atg3 | IDA | Rat | PMID:17110912|RGD:1643237 | |
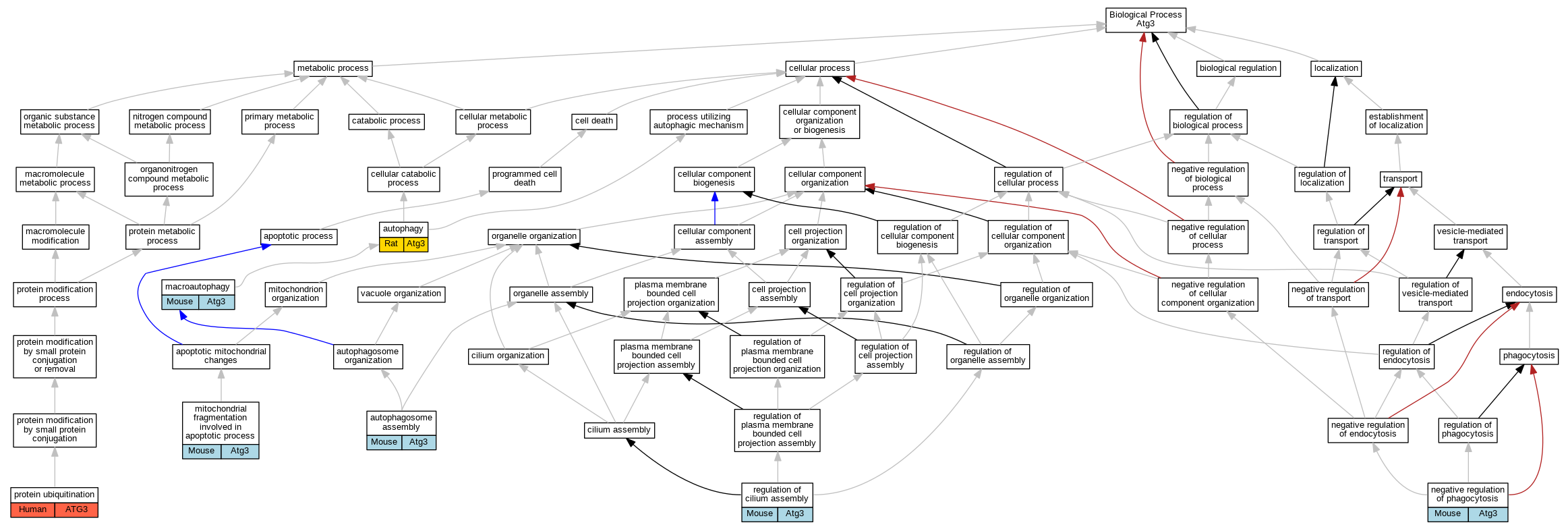
| Biological Process | GO:0000045 | autophagosome assembly | Atg3 | IMP | Mouse | MGI:MGI:4835103|PMID:20723759 | |
| Biological Process | GO:0000045 | autophagosome assembly | Atg3 | IMP | Mouse | PMID:21220506 | |
| Biological Process | GO:0006914 | autophagy | Atg3 | IEP | Rat | PMID:17110912|RGD:1643237 | |
| Biological Process | GO:0016236 | macroautophagy | Atg3 | IMP | Mouse | PMID:24035364 | |
| Biological Process | GO:0043653 | mitochondrial fragmentation involved in apoptotic process | Atg3 | IMP | Mouse | MGI:MGI:4835103|PMID:20723759 | |
| Biological Process | GO:0050765 | negative regulation of phagocytosis | Atg3 | IMP | Mouse | PMID:24035364 | |
| Biological Process | GO:0016567 | protein ubiquitination | ATG3 | IDA | Human | PMID:11825910 | |
| Biological Process | GO:1902017 | regulation of cilium assembly | Atg3 | IMP | Mouse | MGI:MGI:5527013|PMID:24089205 |
| EXP Inferred from experiment |
| IDA Inferred from direct assay |
| IEP Inferred from expression pattern |
| IGI Inferred from genetic interaction |
| IMP Inferred from mutant phenotype |
| IPI Inferred from physical interaction |
| HTP Inferred from High Throughput Experiment |
| HDA Inferred from High Throughput Direct Assay |
| HMP Inferred from High Throughput Mutant Phenotype |
| HGI Inferred from High Throughput Genetic Interaction |
| HEP Inferred from High Throughput Expression Pattern |
Mouse Genome Database (MGD), Gene Expression Database (GXD), Mouse Models of Human Cancer database (MMHCdb) (formerly Mouse Tumor Biology (MTB)), Gene Ontology (GO) |
||
|
Citing These Resources Funding Information Warranty Disclaimer, Privacy Notice, Licensing, & Copyright Send questions and comments to User Support. |
last database update 09/30/2025 MGI 6.24 |
|
|
|
||