|
Source |
Alliance of Genome Resources |



| Category | ID | Classification term | Gene | Evidence | Inferred from | Organism | Reference |
|---|---|---|---|---|---|---|---|
| Molecular Function | GO:0051020 | GTPase binding | ATG16L1 | IPI | UniProtKB:A1A4Y4 | Human | PMID:25891078 |
| Molecular Function | GO:0042802 | identical protein binding | ATG16L1 | IPI | UniProtKB:Q676U5 | Human | PMID:20562859 |
| Molecular Function | GO:0042802 | identical protein binding | ATG16L1 | IPI | UniProtKB:Q676U5 | Human | PMID:23392225 |
| Molecular Function | GO:0042802 | identical protein binding | Atg16l1 | IPI | UniProtKB:Q8C0J2-2 | Mouse | MGI:MGI:2661260|PMID:12665549 |
| Molecular Function | GO:0005515 | protein binding | ATG16L1 | IPI | UniProtKB:P60520 | Human | PMID:20562859 |
| Molecular Function | GO:0005515 | protein binding | ATG16L1 | IPI | UniProtKB:Q8TDY2 | Human | PMID:20562859 |
| Molecular Function | GO:0005515 | protein binding | ATG16L1 | IPI | UniProtKB:Q9BXW4 | Human | PMID:20562859 |
| Molecular Function | GO:0005515 | protein binding | ATG16L1 | IPI | UniProtKB:Q9GZQ8 | Human | PMID:20562859 |
| Molecular Function | GO:0005515 | protein binding | ATG16L1 | IPI | UniProtKB:Q9H1Y0 | Human | PMID:20562859 |
| Molecular Function | GO:0005515 | protein binding | ATG16L1 | IPI | UniProtKB:Q9H1Y0 | Human | PMID:23202584 |
| Molecular Function | GO:0005515 | protein binding | ATG16L1 | IPI | UniProtKB:Q8TDY2 | Human | PMID:23262492 |
| Molecular Function | GO:0005515 | protein binding | ATG16L1 | IPI | UniProtKB:O60603 | Human | PMID:23376921 |
| Molecular Function | GO:0005515 | protein binding | ATG16L1 | IPI | UniProtKB:Q9BXS4 | Human | PMID:23376921 |
| Molecular Function | GO:0005515 | protein binding | ATG16L1 | IPI | UniProtKB:Q9HC29 | Human | PMID:23376921 |
| Molecular Function | GO:0005515 | protein binding | ATG16L1 | IPI | UniProtKB:Q8TDY2 | Human | PMID:23392225 |
| Molecular Function | GO:0005515 | protein binding | ATG16L1 | IPI | UniProtKB:Q9H1Y0 | Human | PMID:23392225 |
| Molecular Function | GO:0005515 | protein binding | ATG16L1 | IPI | UniProtKB:O15553 | Human | PMID:26347139 |
| Molecular Function | GO:0005515 | protein binding | ATG16L1 | IPI | UniProtKB:Q5MNZ9 | Human | PMID:28561066 |
| Molecular Function | GO:0005515 | protein binding | ATG16L1 | IPI | UniProtKB:Q9Y4P8 | Human | PMID:28561066 |
| Molecular Function | GO:0005515 | protein binding | ATG16L1 | IPI | UniProtKB:Q8TDY2 | Human | PMID:28890335 |
| Molecular Function | GO:0005515 | protein binding | ATG16L1 | IPI | UniProtKB:Q14088 | Human | PMID:32296183 |
| Molecular Function | GO:0005515 | protein binding | ATG16L1 | IPI | UniProtKB:Q9H082 | Human | PMID:32296183 |
| Molecular Function | GO:0005515 | protein binding | ATG16L1 | IPI | UniProtKB:Q8C624 | Human | PMID:33087875 |
| Molecular Function | GO:0005515 | protein binding | Atg16l1 | IPI | UniProtKB:Q8C624 | Mouse | MGI:MGI:6763857|PMID:33087875 |
| Molecular Function | GO:0005515 | protein binding | Atg16l1 | IPI | UniProtKB:O35963 | Mouse | MGI:MGI:5447922|PMID:18448665 |
| Molecular Function | GO:0005515 | protein binding | Atg16l1 | IPI | UniProtKB:P23242 | Mouse | MGI:MGI:5915435|PMID:24705551 |
| Molecular Function | GO:0005515 | protein binding | Atg16l1 | IPI | UniProtKB:Q9ESK9|UniProtKB:Q8TDY2|UniProtKB:Q9ESK9|UniProtKB:Q9H1Y0 | Mouse | MGI:MGI:5916255|PMID:23262492 |
| Molecular Function | GO:0005515 | protein binding | Atg16l1 | IPI | UniProtKB:Q61025 | Mouse | MGI:MGI:5527012|PMID:24089209 |
| Molecular Function | GO:0005515 | protein binding | Atg16l1 | IPI | UniProtKB:Q9ESK9 | Mouse | MGI:MGI:5508687|PMID:23392225 |
| Molecular Function | GO:0005515 | protein binding | Atg16l1 | IPI | PR:Q80W47 | Mouse | PMID:24954904 |
| Molecular Function | GO:0005515 | protein binding | Atg16l1 | IPI | PR:Q9ESK9 | Mouse | PMID:24954904 |
| Molecular Function | GO:0005515 | protein binding | Atg16l1 | IPI | PR:Q8C0J2 | Mouse | PMID:12665549 |
| Molecular Function | GO:0005515 | protein binding | Atg16l1 | IPI | PR:Q99J83 | Mouse | PMID:12665549 |
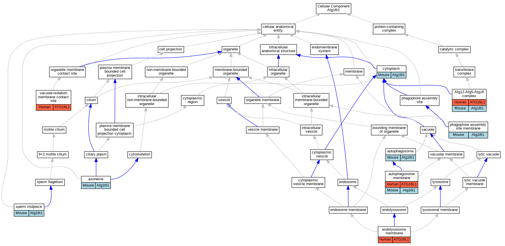
| Cellular Component | GO:0034274 | Atg12-Atg5-Atg16 complex | ATG16L1 | IPI | Human | PMID:23202584 | |
| Cellular Component | GO:0034274 | Atg12-Atg5-Atg16 complex | ATG16L1 | IDA | Human | PMID:29317426 | |
| Cellular Component | GO:0034274 | Atg12-Atg5-Atg16 complex | ATG16L1 | IDA | Human | PMID:33586810 | |
| Cellular Component | GO:0034274 | Atg12-Atg5-Atg16 complex | Atg16l1 | IDA | Mouse | MGI:MGI:2661260|PMID:12665549 | |
| Cellular Component | GO:0005776 | autophagosome | Atg16l1 | IDA | Mouse | PMID:12665549 | |
| Cellular Component | GO:0000421 | autophagosome membrane | ATG16L1 | IDA | Human | PMID:29317426 | |
| Cellular Component | GO:0000421 | autophagosome membrane | Atg16l1 | IDA | Mouse | PMID:21220506 | |
| Cellular Component | GO:0005930 | axoneme | Atg16l1 | IDA | Mouse | MGI:MGI:5527012|PMID:24089209 | |
| Cellular Component | GO:0005737 | cytoplasm | Atg16l1 | IDA | Mouse | MGI:MGI:6763857|PMID:33087875 | |
| Cellular Component | GO:0036020 | endolysosome membrane | ATG16L1 | IDA | Human | PMID:29317426 | |
| Cellular Component | GO:0034045 | phagophore assembly site membrane | Atg16l1 | IDA | Mouse | MGI:MGI:2661260|PMID:12665549 | |
| Cellular Component | GO:0097225 | sperm midpiece | Atg16l1 | IDA | Mouse | MGI:MGI:6763857|PMID:33087875 | |
| Cellular Component | GO:0120095 | vacuole-isolation membrane contact site | ATG16L1 | IDA | Human | PMID:28890335 | |
| Biological Process | GO:0000045 | autophagosome assembly | Atg16l1 | IMP | Mouse | MGI:MGI:2137756|PMID:11266458 | |
| Biological Process | GO:0006501 | C-terminal protein lipidation | ATG16L1 | IDA | Human | PMID:33586810 | |
| Biological Process | GO:0022038 | corpus callosum development | Atg16l1 | IMP | MGI:4432181 | Mouse | PMID:29078390 |
| Biological Process | GO:0051607 | defense response to virus | Atg16l1 | IMP | Mouse | MGI:MGI:6709815|PMID:33586810 | |
| Biological Process | GO:0021766 | hippocampus development | Atg16l1 | IMP | MGI:4432181 | Mouse | PMID:29078390 |
| Biological Process | GO:0016237 | lysosomal microautophagy | ATG16L1 | IDA | Human | PMID:29317426 | |
| Biological Process | GO:0016237 | lysosomal microautophagy | ATG16L1 | IDA | Human | PMID:33586810 | |
| Biological Process | GO:0016237 | lysosomal microautophagy | Atg16l1 | IMP | Mouse | MGI:MGI:6709815|PMID:33586810 | |
| Biological Process | GO:0016236 | macroautophagy | ATG16L1 | IDA | Human | PMID:29317426 | |
| Biological Process | GO:0016236 | macroautophagy | ATG16L1 | IDA | Human | PMID:33586810 | |
| Biological Process | GO:0016236 | macroautophagy | Atg16l1 | IMP | Mouse | MGI:MGI:2137756|PMID:11266458 | |
| Biological Process | GO:0039689 | negative stranded viral RNA replication | Atg16l1 | IMP | Mouse | PMID:24550300 | |
| Biological Process | GO:0010508 | positive regulation of autophagy | Atg16l1 | IDA | Mouse | MGI:MGI:6271293|PMID:30208760 | |
| Biological Process | GO:0006497 | protein lipidation | ATG16L1 | IDA | Human | PMID:23202584 | |
| Biological Process | GO:0061739 | protein lipidation involved in autophagosome assembly | Atg16l1 | IDA | Mouse | PMID:24954904 | |
| Biological Process | GO:0034497 | protein localization to phagophore assembly site | Atg16l1 | IPI | PR:Q80W47 | Mouse | PMID:24954904 |
| Biological Process | GO:0098792 | xenophagy | Atg16l1 | IPI | PR:Q80W47 | Mouse | PMID:24954904 |
| EXP Inferred from experiment |
| IDA Inferred from direct assay |
| IEP Inferred from expression pattern |
| IGI Inferred from genetic interaction |
| IMP Inferred from mutant phenotype |
| IPI Inferred from physical interaction |
| HTP Inferred from High Throughput Experiment |
| HDA Inferred from High Throughput Direct Assay |
| HMP Inferred from High Throughput Mutant Phenotype |
| HGI Inferred from High Throughput Genetic Interaction |
| HEP Inferred from High Throughput Expression Pattern |
Mouse Genome Database (MGD), Gene Expression Database (GXD), Mouse Models of Human Cancer database (MMHCdb) (formerly Mouse Tumor Biology (MTB)), Gene Ontology (GO) |
||
|
Citing These Resources Funding Information Warranty Disclaimer, Privacy Notice, Licensing, & Copyright Send questions and comments to User Support. |
last database update 10/07/2025 MGI 6.24 |
|
|
|
||