|
Source |
Alliance of Genome Resources |



| Category | ID | Classification term | Gene | Evidence | Inferred from | Organism | Reference |
|---|---|---|---|---|---|---|---|
| Molecular Function | GO:0017096 | acetylserotonin O-methyltransferase activity | ASMT | IDA | Human | PMID:22775292 | |
| Molecular Function | GO:0017096 | acetylserotonin O-methyltransferase activity | Asmt | IDA | Mouse | PMID:20308563 | |
| Molecular Function | GO:0017096 | acetylserotonin O-methyltransferase activity | Asmt | IMP | Mouse | PMID:3941912 | |
| Molecular Function | GO:0017096 | acetylserotonin O-methyltransferase activity | Asmt | IDA | Rat | PMID:12198599|RGD:1359073 | |
| Molecular Function | GO:0017096 | acetylserotonin O-methyltransferase activity | Asmt | IDA | Rat | PMID:8930356|RGD:1299464 | |
| Molecular Function | GO:0042802 | identical protein binding | ASMT | IPI | UniProtKB:P46597 | Human | PMID:22775292 |
| Molecular Function | GO:0042803 | protein homodimerization activity | ASMT | IPI | UniProtKB:P46597 | Human | PMID:22775292 |
| Molecular Function | GO:0008757 | S-adenosylmethionine-dependent methyltransferase activity | Asmt | IDA | Rat | PMID:12198599|RGD:1359073 | |
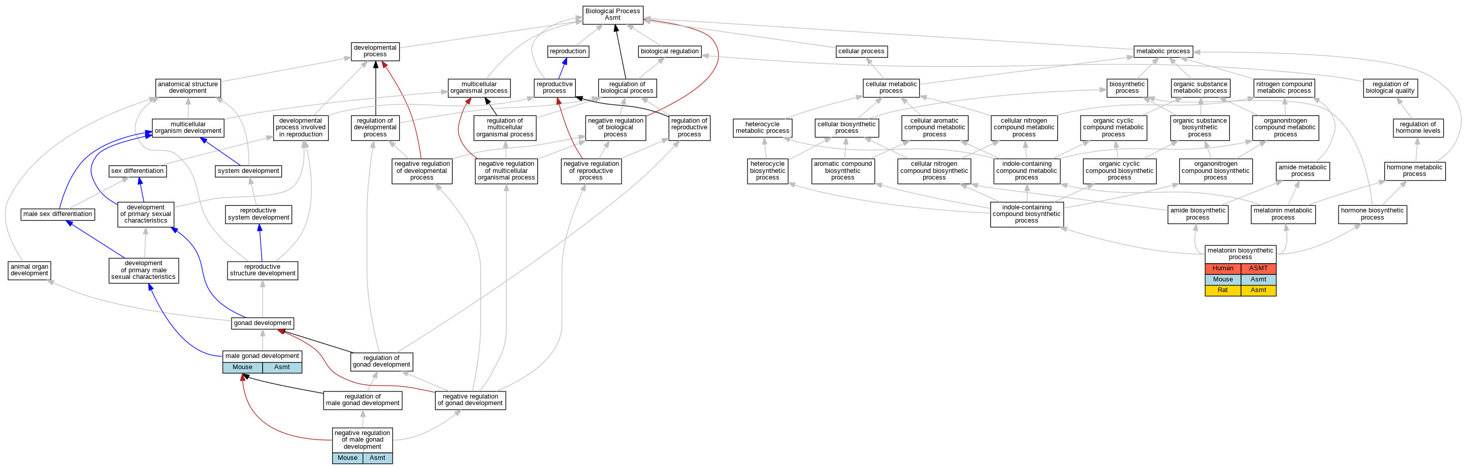
| Biological Process | GO:0008584 | male gonad development | Asmt | IMP | Mouse | PMID:20308563 | |
| Biological Process | GO:0030187 | melatonin biosynthetic process | ASMT | IDA | Human | PMID:22775292 | |
| Biological Process | GO:0030187 | melatonin biosynthetic process | Asmt | IDA | Mouse | PMID:20308563 | |
| Biological Process | GO:0030187 | melatonin biosynthetic process | Asmt | IMP | Mouse | PMID:3941912 | |
| Biological Process | GO:0030187 | melatonin biosynthetic process | Asmt | IDA | Rat | PMID:12198599|RGD:1359073 | |
| Biological Process | GO:0030187 | melatonin biosynthetic process | Asmt | IDA | Rat | PMID:8930356|RGD:1299464 | |
| Biological Process | GO:2000019 | negative regulation of male gonad development | Asmt | IMP | Mouse | PMID:20308563 |
| EXP Inferred from experiment |
| IDA Inferred from direct assay |
| IEP Inferred from expression pattern |
| IGI Inferred from genetic interaction |
| IMP Inferred from mutant phenotype |
| IPI Inferred from physical interaction |
| HTP Inferred from High Throughput Experiment |
| HDA Inferred from High Throughput Direct Assay |
| HMP Inferred from High Throughput Mutant Phenotype |
| HGI Inferred from High Throughput Genetic Interaction |
| HEP Inferred from High Throughput Expression Pattern |
Mouse Genome Database (MGD), Gene Expression Database (GXD), Mouse Models of Human Cancer database (MMHCdb) (formerly Mouse Tumor Biology (MTB)), Gene Ontology (GO) |
||
|
Citing These Resources Funding Information Warranty Disclaimer, Privacy Notice, Licensing, & Copyright Send questions and comments to User Support. |
last database update 09/30/2025 MGI 6.24 |
|
|
|
||