|
Source |
Alliance of Genome Resources |



| Category | ID | Classification term | Gene | Evidence | Inferred from | Organism | Reference |
|---|---|---|---|---|---|---|---|
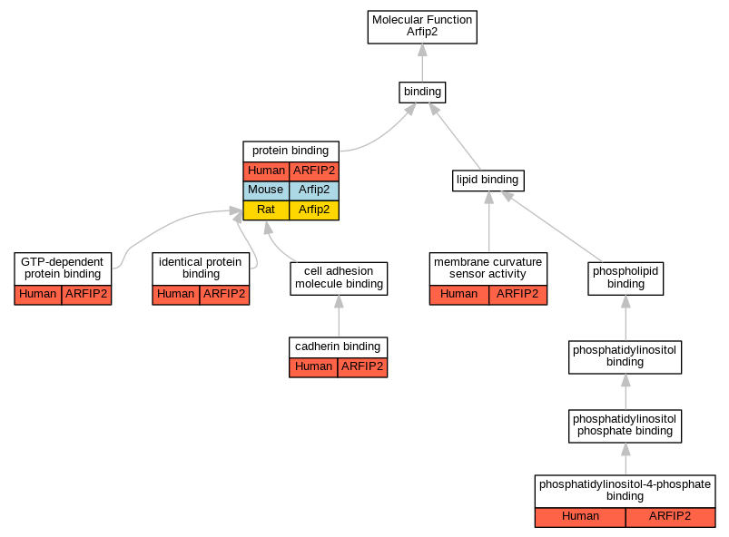
| Molecular Function | GO:0045296 | cadherin binding | ARFIP2 | HDA | Human | PMID:25468996 | |
| Molecular Function | GO:0030742 | GTP-dependent protein binding | ARFIP2 | IPI | UniProtKB:P62330 | Human | PMID:9312003 |
| Molecular Function | GO:0042802 | identical protein binding | ARFIP2 | IPI | UniProtKB:P53365 | Human | PMID:25416956 |
| Molecular Function | GO:0042802 | identical protein binding | ARFIP2 | IPI | UniProtKB:P53365 | Human | PMID:31515488 |
| Molecular Function | GO:0042802 | identical protein binding | ARFIP2 | IPI | UniProtKB:P53365 | Human | PMID:32296183 |
| Molecular Function | GO:0042802 | identical protein binding | ARFIP2 | IPI | UniProtKB:P53365 | Human | PMID:8670882 |
| Molecular Function | GO:0140090 | membrane curvature sensor activity | ARFIP2 | IDA | Human | PMID:29768204 | |
| Molecular Function | GO:0070273 | phosphatidylinositol-4-phosphate binding | ARFIP2 | IDA | Human | PMID:23695357 | |
| Molecular Function | GO:0005515 | protein binding | ARFIP2 | IPI | UniProtKB:P63000 | Human | PMID:11346801 |
| Molecular Function | GO:0005515 | protein binding | ARFIP2 | IPI | UniProtKB:Q13352 | Human | PMID:16189514 |
| Molecular Function | GO:0005515 | protein binding | ARFIP2 | IPI | UniProtKB:Q6RW13 | Human | PMID:21516116 |
| Molecular Function | GO:0005515 | protein binding | ARFIP2 | IPI | UniProtKB:P63000 | Human | PMID:21988832 |
| Molecular Function | GO:0005515 | protein binding | ARFIP2 | IPI | UniProtKB:O14964 | Human | PMID:25416956 |
| Molecular Function | GO:0005515 | protein binding | ARFIP2 | IPI | UniProtKB:P19012 | Human | PMID:25416956 |
| Molecular Function | GO:0005515 | protein binding | ARFIP2 | IPI | UniProtKB:Q13352 | Human | PMID:25416956 |
| Molecular Function | GO:0005515 | protein binding | ARFIP2 | IPI | UniProtKB:Q13352-5 | Human | PMID:25416956 |
| Molecular Function | GO:0005515 | protein binding | ARFIP2 | IPI | UniProtKB:Q6RW13 | Human | PMID:25416956 |
| Molecular Function | GO:0005515 | protein binding | ARFIP2 | IPI | UniProtKB:Q8N6Y0 | Human | PMID:25416956 |
| Molecular Function | GO:0005515 | protein binding | ARFIP2 | IPI | UniProtKB:Q8WYH8 | Human | PMID:25416956 |
| Molecular Function | GO:0005515 | protein binding | ARFIP2 | IPI | UniProtKB:Q969L2 | Human | PMID:25416956 |
| Molecular Function | GO:0005515 | protein binding | ARFIP2 | IPI | UniProtKB:Q96CS2 | Human | PMID:25416956 |
| Molecular Function | GO:0005515 | protein binding | ARFIP2 | IPI | UniProtKB:Q96MT8 | Human | PMID:25416956 |
| Molecular Function | GO:0005515 | protein binding | ARFIP2 | IPI | UniProtKB:Q9BYV2 | Human | PMID:25416956 |
| Molecular Function | GO:0005515 | protein binding | ARFIP2 | IPI | UniProtKB:P63000 | Human | PMID:29997244 |
| Molecular Function | GO:0005515 | protein binding | ARFIP2 | IPI | UniProtKB:P63000 | Human | PMID:31467278 |
| Molecular Function | GO:0005515 | protein binding | ARFIP2 | IPI | UniProtKB:A1L4K1 | Human | PMID:32296183 |
| Molecular Function | GO:0005515 | protein binding | ARFIP2 | IPI | UniProtKB:O00560 | Human | PMID:32296183 |
| Molecular Function | GO:0005515 | protein binding | ARFIP2 | IPI | UniProtKB:O15126 | Human | PMID:32296183 |
| Molecular Function | GO:0005515 | protein binding | ARFIP2 | IPI | UniProtKB:O43739-2 | Human | PMID:32296183 |
| Molecular Function | GO:0005515 | protein binding | ARFIP2 | IPI | UniProtKB:P08247 | Human | PMID:32296183 |
| Molecular Function | GO:0005515 | protein binding | ARFIP2 | IPI | UniProtKB:P08779 | Human | PMID:32296183 |
| Molecular Function | GO:0005515 | protein binding | ARFIP2 | IPI | UniProtKB:P15153 | Human | PMID:32296183 |
| Molecular Function | GO:0005515 | protein binding | ARFIP2 | IPI | UniProtKB:P19012 | Human | PMID:32296183 |
| Molecular Function | GO:0005515 | protein binding | ARFIP2 | IPI | UniProtKB:P30405 | Human | PMID:32296183 |
| Molecular Function | GO:0005515 | protein binding | ARFIP2 | IPI | UniProtKB:P37198 | Human | PMID:32296183 |
| Molecular Function | GO:0005515 | protein binding | ARFIP2 | IPI | UniProtKB:P49638 | Human | PMID:32296183 |
| Molecular Function | GO:0005515 | protein binding | ARFIP2 | IPI | UniProtKB:P51861 | Human | PMID:32296183 |
| Molecular Function | GO:0005515 | protein binding | ARFIP2 | IPI | UniProtKB:P53367 | Human | PMID:32296183 |
| Molecular Function | GO:0005515 | protein binding | ARFIP2 | IPI | UniProtKB:P60763 | Human | PMID:32296183 |
| Molecular Function | GO:0005515 | protein binding | ARFIP2 | IPI | UniProtKB:Q00765 | Human | PMID:32296183 |
| Molecular Function | GO:0005515 | protein binding | ARFIP2 | IPI | UniProtKB:Q04864-2 | Human | PMID:32296183 |
| Molecular Function | GO:0005515 | protein binding | ARFIP2 | IPI | UniProtKB:Q04941 | Human | PMID:32296183 |
| Molecular Function | GO:0005515 | protein binding | ARFIP2 | IPI | UniProtKB:Q08379 | Human | PMID:32296183 |
| Molecular Function | GO:0005515 | protein binding | ARFIP2 | IPI | UniProtKB:Q2KHT4-3 | Human | PMID:32296183 |
| Molecular Function | GO:0005515 | protein binding | ARFIP2 | IPI | UniProtKB:Q6QNY1 | Human | PMID:32296183 |
| Molecular Function | GO:0005515 | protein binding | ARFIP2 | IPI | UniProtKB:Q6RW13-2 | Human | PMID:32296183 |
| Molecular Function | GO:0005515 | protein binding | ARFIP2 | IPI | UniProtKB:Q6ZPD8 | Human | PMID:32296183 |
| Molecular Function | GO:0005515 | protein binding | ARFIP2 | IPI | UniProtKB:Q8N9I5 | Human | PMID:32296183 |
| Molecular Function | GO:0005515 | protein binding | ARFIP2 | IPI | UniProtKB:Q8TAC9 | Human | PMID:32296183 |
| Molecular Function | GO:0005515 | protein binding | ARFIP2 | IPI | UniProtKB:Q8TBB1 | Human | PMID:32296183 |
| Molecular Function | GO:0005515 | protein binding | ARFIP2 | IPI | UniProtKB:Q8WV15 | Human | PMID:32296183 |
| Molecular Function | GO:0005515 | protein binding | ARFIP2 | IPI | UniProtKB:Q92730 | Human | PMID:32296183 |
| Molecular Function | GO:0005515 | protein binding | ARFIP2 | IPI | UniProtKB:Q969L2 | Human | PMID:32296183 |
| Molecular Function | GO:0005515 | protein binding | ARFIP2 | IPI | UniProtKB:Q96AL5 | Human | PMID:32296183 |
| Molecular Function | GO:0005515 | protein binding | ARFIP2 | IPI | UniProtKB:Q96C03-3 | Human | PMID:32296183 |
| Molecular Function | GO:0005515 | protein binding | ARFIP2 | IPI | UniProtKB:Q96DZ9-2 | Human | PMID:32296183 |
| Molecular Function | GO:0005515 | protein binding | ARFIP2 | IPI | UniProtKB:Q96KN3 | Human | PMID:32296183 |
| Molecular Function | GO:0005515 | protein binding | ARFIP2 | IPI | UniProtKB:Q9H0W8 | Human | PMID:32296183 |
| Molecular Function | GO:0005515 | protein binding | ARFIP2 | IPI | UniProtKB:Q9H7Z3 | Human | PMID:32296183 |
| Molecular Function | GO:0005515 | protein binding | ARFIP2 | IPI | UniProtKB:Q9NPF5 | Human | PMID:32296183 |
| Molecular Function | GO:0005515 | protein binding | ARFIP2 | IPI | UniProtKB:Q9NQG6 | Human | PMID:32296183 |
| Molecular Function | GO:0005515 | protein binding | ARFIP2 | IPI | UniProtKB:Q9UFG5 | Human | PMID:32296183 |
| Molecular Function | GO:0005515 | protein binding | ARFIP2 | IPI | UniProtKB:Q9ULP0-2 | Human | PMID:32296183 |
| Molecular Function | GO:0005515 | protein binding | ARFIP2 | IPI | UniProtKB:Q9Y371 | Human | PMID:32296183 |
| Molecular Function | GO:0005515 | protein binding | ARFIP2 | IPI | UniProtKB:O75400-2 | Human | PMID:32814053 |
| Molecular Function | GO:0005515 | protein binding | ARFIP2 | IPI | UniProtKB:P13473-2 | Human | PMID:32814053 |
| Molecular Function | GO:0005515 | protein binding | ARFIP2 | IPI | UniProtKB:P42858 | Human | PMID:32814053 |
| Molecular Function | GO:0005515 | protein binding | ARFIP2 | IPI | UniProtKB:Q9Y371 | Human | PMID:32814053 |
| Molecular Function | GO:0005515 | protein binding | ARFIP2 | IPI | UniProtKB:Q16236 | Human | PMID:32911434 |
| Molecular Function | GO:0005515 | protein binding | ARFIP2 | IPI | UniProtKB:P63000 | Human | PMID:8670882 |
| Molecular Function | GO:0005515 | protein binding | ARFIP2 | IPI | UniProtKB:P62330 | Human | PMID:9312003 |
| Molecular Function | GO:0005515 | protein binding | ARFIP2 | IPI | UniProtKB:P63000 | Human | PMID:9312003 |
| Molecular Function | GO:0005515 | protein binding | Arfip2 | IPI | PR:Q62277 | Mouse | PMID:18706977 |
| Molecular Function | GO:0005515 | protein binding | Arfip2 | IPI | RGD:68472 | Rat | PMID:11854752|RGD:1334455 |
| Cellular Component | GO:0005938 | cell cortex | ARFIP2 | IDA | Human | PMID:9312003 | |
| Cellular Component | GO:0005737 | cytoplasm | ARFIP2 | IDA | Human | PMID:25468996 | |
| Cellular Component | GO:0005794 | Golgi apparatus | ARFIP2 | IDA | Human | GO_REF:0000052 | |
| Cellular Component | GO:0005730 | nucleolus | ARFIP2 | IDA | Human | GO_REF:0000052 | |
| Cellular Component | GO:0001726 | ruffle | ARFIP2 | IMP | Human | PMID:8670882 | |
| Cellular Component | GO:0032588 | trans-Golgi network membrane | ARFIP2 | IDA | Human | PMID:23695357 | |
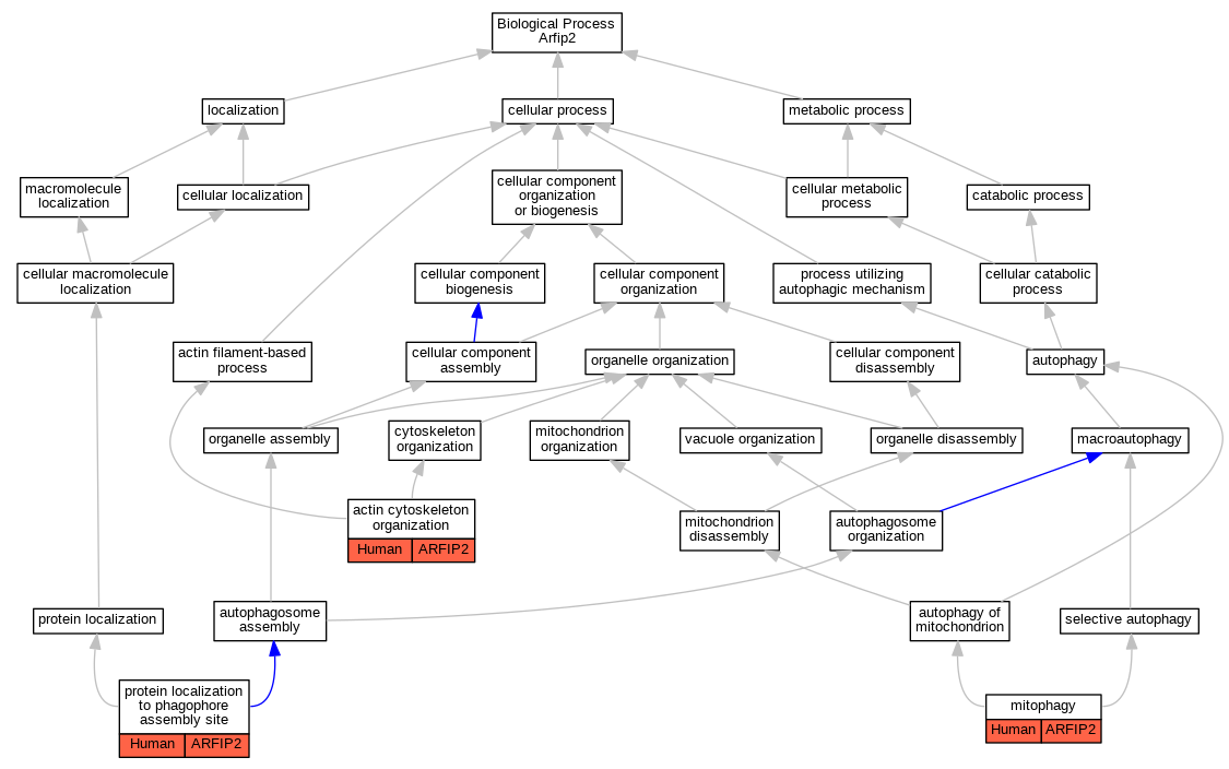
| Biological Process | GO:0030036 | actin cytoskeleton organization | ARFIP2 | IMP | Human | PMID:9312003 | |
| Biological Process | GO:0000423 | mitophagy | ARFIP2 | IMP | Human | PMID:33773106 | |
| Biological Process | GO:0034497 | protein localization to phagophore assembly site | ARFIP2 | IMP | Human | PMID:33773106 |
| EXP Inferred from experiment |
| IDA Inferred from direct assay |
| IEP Inferred from expression pattern |
| IGI Inferred from genetic interaction |
| IMP Inferred from mutant phenotype |
| IPI Inferred from physical interaction |
| HTP Inferred from High Throughput Experiment |
| HDA Inferred from High Throughput Direct Assay |
| HMP Inferred from High Throughput Mutant Phenotype |
| HGI Inferred from High Throughput Genetic Interaction |
| HEP Inferred from High Throughput Expression Pattern |
Mouse Genome Database (MGD), Gene Expression Database (GXD), Mouse Models of Human Cancer database (MMHCdb) (formerly Mouse Tumor Biology (MTB)), Gene Ontology (GO) |
||
|
Citing These Resources Funding Information Warranty Disclaimer, Privacy Notice, Licensing, & Copyright Send questions and comments to User Support. |
last database update 12/30/2025 MGI 6.24 |
|
|
|
||