|
Source |
Alliance of Genome Resources |



| Category | ID | Classification term | Gene | Evidence | Inferred from | Organism | Reference |
|---|---|---|---|---|---|---|---|
| Molecular Function | GO:0031694 | alpha-2A adrenergic receptor binding | APLP1 | IPI | UniProtKB:P08913 | Human | PMID:16531006 |
| Molecular Function | GO:0031695 | alpha-2B adrenergic receptor binding | APLP1 | IPI | UniProtKB:P18089 | Human | PMID:16531006 |
| Molecular Function | GO:0031696 | alpha-2C adrenergic receptor binding | APLP1 | IPI | UniProtKB:P18825 | Human | PMID:16531006 |
| Molecular Function | GO:0042802 | identical protein binding | APLP1 | IPI | UniProtKB:P51693 | Human | PMID:16193067 |
| Molecular Function | GO:0042802 | identical protein binding | APLP1 | IPI | UniProtKB:P51693 | Human | PMID:21930949 |
| Molecular Function | GO:0005515 | protein binding | APLP1 | IPI | UniProtKB:P17028 | Human | PMID:16169070 |
| Molecular Function | GO:0005515 | protein binding | APLP1 | IPI | UniProtKB:P05067-4 | Human | PMID:16193067 |
| Molecular Function | GO:0005515 | protein binding | APLP1 | IPI | UniProtKB:Q06481 | Human | PMID:16193067 |
| Molecular Function | GO:0005515 | protein binding | APLP1 | IPI | UniProtKB:Q93074 | Human | PMID:21293490 |
| Molecular Function | GO:0005515 | protein binding | APLP1 | IPI | UniProtKB:Q9UBQ0-2 | Human | PMID:32814053 |
| Molecular Function | GO:0005515 | protein binding | Aplp1 | IPI | UniProtKB:P12023 | Mouse | MGI:MGI:3829123|PMID:17934213 |
| Molecular Function | GO:0005515 | protein binding | Aplp1 | IPI | UniProtKB:P12023 | Mouse | MGI:MGI:4399021|PMID:16193067 |
| Molecular Function | GO:0005515 | protein binding | Aplp1 | IPI | UniProtKB:P97318 | Mouse | MGI:MGI:1343748|PMID:10460257 |
| Molecular Function | GO:0005515 | protein binding | Aplp1 | IPI | UniProtKB:Q8C142 | Mouse | MGI:MGI:3762243|PMID:17727637 |
| Molecular Function | GO:0005515 | protein binding | Aplp1 | IPI | UniProtKB:P97318 | Mouse | MGI:MGI:2675568|PMID:12826668 |
| Molecular Function | GO:0005515 | protein binding | Aplp1 | IPI | PR:P70166 | Mouse | PMID:16314516 |
| Molecular Function | GO:0005515 | protein binding | Aplp1 | IPI | PR:Q9QXJ1 | Mouse | PMID:8894693 |
| Molecular Function | GO:0005515 | protein binding | Aplp1 | IPI | RGD:2122 | Rat | PMID:9461550|RGD:634556 |
| Molecular Function | GO:0005515 | protein binding | Aplp1 | IPI | RGD:620853 | Rat | PMID:9461550|RGD:634556 |
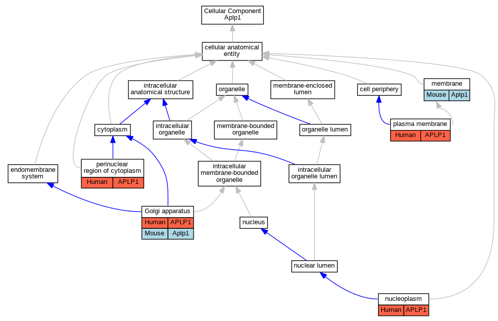
| Cellular Component | GO:0005794 | Golgi apparatus | APLP1 | IDA | Human | GO_REF:0000052 | |
| Cellular Component | GO:0005794 | Golgi apparatus | Aplp1 | IDA | Mouse | MGI:MGI:51815|PMID:1279693 | |
| Cellular Component | GO:0016020 | membrane | Aplp1 | IDA | Mouse | PMID:16314516 | |
| Cellular Component | GO:0005654 | nucleoplasm | APLP1 | IDA | Human | GO_REF:0000052 | |
| Cellular Component | GO:0048471 | perinuclear region of cytoplasm | APLP1 | IDA | Human | PMID:16531006 | |
| Cellular Component | GO:0005886 | plasma membrane | APLP1 | IDA | Human | GO_REF:0000052 | |
| Cellular Component | GO:0005886 | plasma membrane | APLP1 | IDA | Human | PMID:16531006 | |
| Biological Process | GO:0071874 | cellular response to norepinephrine stimulus | APLP1 | IDA | Human | PMID:16531006 | |
| Biological Process | GO:0030198 | extracellular matrix organization | Aplp1 | IGI | MGI:MGI:88047,MGI:MGI:88059 | Mouse | PMID:15385965 |
| Biological Process | GO:0030900 | forebrain development | Aplp1 | IGI | MGI:MGI:88047,MGI:MGI:88059 | Mouse | PMID:15385965 |
| Biological Process | GO:0006378 | mRNA polyadenylation | Aplp1 | IDA | Mouse | PMID:16314516 | |
| Biological Process | GO:0106072 | negative regulation of adenylate cyclase-activating G protein-coupled receptor signaling pathway | APLP1 | IDA | Human | PMID:16531006 | |
| Biological Process | GO:0006417 | regulation of translation | Aplp1 | IDA | Mouse | PMID:16314516 |
| EXP Inferred from experiment |
| IDA Inferred from direct assay |
| IEP Inferred from expression pattern |
| IGI Inferred from genetic interaction |
| IMP Inferred from mutant phenotype |
| IPI Inferred from physical interaction |
| HTP Inferred from High Throughput Experiment |
| HDA Inferred from High Throughput Direct Assay |
| HMP Inferred from High Throughput Mutant Phenotype |
| HGI Inferred from High Throughput Genetic Interaction |
| HEP Inferred from High Throughput Expression Pattern |
Mouse Genome Database (MGD), Gene Expression Database (GXD), Mouse Models of Human Cancer database (MMHCdb) (formerly Mouse Tumor Biology (MTB)), Gene Ontology (GO) |
||
|
Citing These Resources Funding Information Warranty Disclaimer, Privacy Notice, Licensing, & Copyright Send questions and comments to User Support. |
last database update 12/30/2025 MGI 6.24 |
|
|
|
||