|
Source |
Alliance of Genome Resources |



| Category | ID | Classification term | Gene | Evidence | Inferred from | Organism | Reference |
|---|---|---|---|---|---|---|---|
| Molecular Function | GO:0050750 | low-density lipoprotein particle receptor binding | AP2A1 | IPI | UniProtKB:Q07954 | Human | PMID:26005850 |
| Molecular Function | GO:0005515 | protein binding | AP2A1 | IPI | UniProtKB:Q13492 | Human | PMID:16262731 |
| Molecular Function | GO:0005515 | protein binding | AP2A1 | IPI | UniProtKB:Q04671 | Human | PMID:19116314 |
| Molecular Function | GO:0005515 | protein binding | AP2A1 | IPI | UniProtKB:O95342 | Human | PMID:22262466 |
| Molecular Function | GO:0005515 | protein binding | AP2A1 | IPI | UniProtKB:O14672,UniProtKB:O94973,UniProtKB:P63010,UniProtKB:Q96CW1 | Human | PMID:23676497 |
| Molecular Function | GO:0005515 | protein binding | Ap2a1 | IPI | UniProtKB:Q9CR95 | Mouse | MGI:MGI:3688370|PMID:14555962 |
| Molecular Function | GO:0005515 | protein binding | Ap2a1 | IPI | UniProtKB:O35598,UniProtKB:P17427,UniProtKB:P84091,UniProtKB:Q9DBG3 | Mouse | MGI:MGI:5514106|PMID:23676497 |
| Molecular Function | GO:0005515 | protein binding | Ap2a1 | IPI | UniProtKB:Q01097 | Mouse | MGI:MGI:3701026|PMID:16710293 |
| Molecular Function | GO:0005515 | protein binding | Ap2a1 | IPI | UniProtKB:Q8VD37 | Mouse | MGI:MGI:4887327|PMID:17626015 |
| Molecular Function | GO:0005515 | protein binding | Ap2a1 | IPI | RGD:620225 | Rat | PMID:11423532|RGD:1579732 |
| Molecular Function | GO:0005515 | protein binding | Ap2a1 | IPI | RGD:1602726 | Rat | PMID:12213833|RGD:1303953 |
| Molecular Function | GO:0005515 | protein binding | Ap2a1 | IPI | RGD:1313643 | Rat | PMID:9920862|RGD:9685534 |
| Molecular Function | GO:0019901 | protein kinase binding | Ap2a1 | IPI | UniProtKB:Q5S007 | Mouse | MGI:MGI:4941068|PMID:21307259 |
| Molecular Function | GO:0044877 | protein-containing complex binding | Ap2a1 | IPI | RGD:620646 | Rat | PMID:23719817|RGD:9491749 |
| Molecular Function | GO:0044877 | protein-containing complex binding | Ap2a1 | IPI | RGD:71015 | Rat | PMID:23719817|RGD:9491749 |
| Cellular Component | GO:0030122 | AP-2 adaptor complex | AP2A1 | IDA | Human | PMID:23676497 | |
| Cellular Component | GO:0030122 | AP-2 adaptor complex | Ap2a1 | IDA | Mouse | MGI:MGI:5514106|PMID:23676497 | |
| Cellular Component | GO:0016324 | apical plasma membrane | Ap2a1 | IDA | Rat | PMID:12703553|RGD:2306444 | |
| Cellular Component | GO:0016323 | basolateral plasma membrane | Ap2a1 | IDA | Rat | PMID:12703553|RGD:2306444 | |
| Cellular Component | GO:0030136 | clathrin-coated vesicle | Ap2a1 | IDA | Rat | PMID:11889126|RGD:708337 | |
| Cellular Component | GO:0032433 | filopodium tip | Ap2a1 | IDA | Mouse | PMID:24305805 | |
| Cellular Component | GO:0016020 | membrane | AP2A1 | HDA | Human | PMID:19946888 | |
| Cellular Component | GO:0030117 | membrane coat | Ap2a1 | IDA | Mouse | PMID:11879655 | |
| Cellular Component | GO:0032991 | protein-containing complex | Ap2a1 | IDA | Rat | PMID:11423532|RGD:1579732 | |
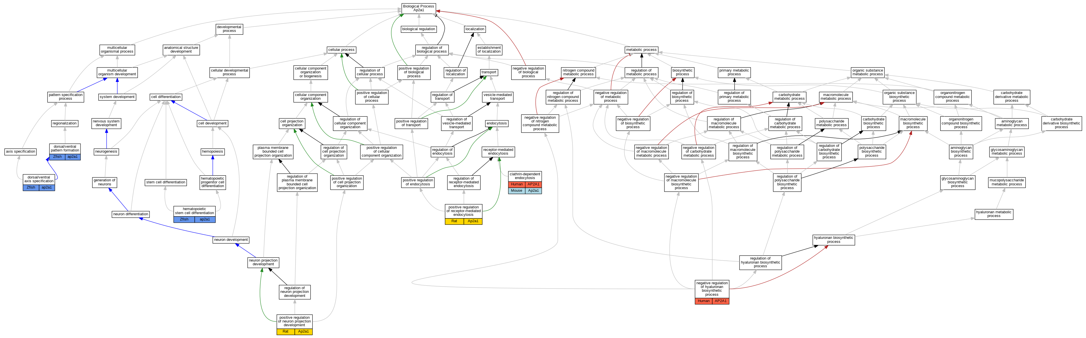
| Biological Process | GO:0072583 | clathrin-dependent endocytosis | AP2A1 | IMP | Human | PMID:22262466 | |
| Biological Process | GO:0072583 | clathrin-dependent endocytosis | AP2A1 | IDA | Human | PMID:23676497 | |
| Biological Process | GO:0072583 | clathrin-dependent endocytosis | Ap2a1 | IDA | Mouse | MGI:MGI:5514106|PMID:23676497 | |
| Biological Process | GO:0009950 | dorsal/ventral axis specification | ap2a1 | IMP | ZFIN:ZDB-MRPHLNO-120529-4 | Zfish | PMID:22484487 |
| Biological Process | GO:0009953 | dorsal/ventral pattern formation | ap2a1 | IMP | ZFIN:ZDB-MRPHLNO-120529-4 | Zfish | PMID:22484487 |
| Biological Process | GO:0060218 | hematopoietic stem cell differentiation | ap2a1 | IMP | ZFIN:ZDB-MRPHLNO-170127-2 | Zfish | PMID:27797851 |
| Biological Process | GO:1900126 | negative regulation of hyaluronan biosynthetic process | AP2A1 | IMP | Human | PMID:23509262 | |
| Biological Process | GO:1900126 | negative regulation of hyaluronan biosynthetic process | AP2A1 | IDA | Human | PMID:24251095 | |
| Biological Process | GO:0010976 | positive regulation of neuron projection development | Ap2a1 | IMP | Rat | PMID:11717353|RGD:13452389 | |
| Biological Process | GO:0048260 | positive regulation of receptor-mediated endocytosis | Ap2a1 | IMP | Rat | PMID:11717353|RGD:13452389 |
| EXP Inferred from experiment |
| IDA Inferred from direct assay |
| IEP Inferred from expression pattern |
| IGI Inferred from genetic interaction |
| IMP Inferred from mutant phenotype |
| IPI Inferred from physical interaction |
| HTP Inferred from High Throughput Experiment |
| HDA Inferred from High Throughput Direct Assay |
| HMP Inferred from High Throughput Mutant Phenotype |
| HGI Inferred from High Throughput Genetic Interaction |
| HEP Inferred from High Throughput Expression Pattern |
Mouse Genome Database (MGD), Gene Expression Database (GXD), Mouse Models of Human Cancer database (MMHCdb) (formerly Mouse Tumor Biology (MTB)), Gene Ontology (GO) |
||
|
Citing These Resources Funding Information Warranty Disclaimer, Privacy Notice, Licensing, & Copyright Send questions and comments to User Support. |
last database update 12/30/2025 MGI 6.24 |
|
|
|
||