|
Source |
Alliance of Genome Resources |



| Category | ID | Classification term | Gene | Evidence | Inferred from | Organism | Reference |
|---|---|---|---|---|---|---|---|
| Molecular Function | GO:0046875 | ephrin receptor binding | ANKS1B | IPI | UniProtKB:O09127 | Human | PMID:17875921 |
| Molecular Function | GO:0005515 | protein binding | Anks1b | IPI | PR:Q99PW8 | Mouse | PMID:26085624 |
| Molecular Function | GO:0005515 | protein binding | Anks1b | IPI | PR:O70589 | Mouse | PMID:26085624 |
| Molecular Function | GO:0005515 | protein binding | Anks1b | IPI | PR:Q01097 | Mouse | PMID:26085624 |
| Cellular Component | GO:0005813 | centrosome | ANKS1B | IDA | Human | GO_REF:0000052 | |
| Cellular Component | GO:0098978 | glutamatergic synapse | Anks1b | EXP | Rat | PMID:17334360|RGD:13702197 | |
| Cellular Component | GO:0098978 | glutamatergic synapse | Anks1b | IDA | Rat | PMID:17334360|RGD:13702197 | |
| Cellular Component | GO:0098978 | glutamatergic synapse | Anks1b | IMP | Rat | PMID:17334360|RGD:13702197 | |
| Cellular Component | GO:0098978 | glutamatergic synapse | Anks1b | IDA | Rat | PMID:20575057|RGD:13702247 | |
| Cellular Component | GO:0098686 | hippocampal mossy fiber to CA3 synapse | Anks1b | IDA | Rat | PMID:20575057|RGD:13702247 | |
| Cellular Component | GO:0005654 | nucleoplasm | ANKS1B | IDA | Human | GO_REF:0000052 | |
| Cellular Component | GO:0005886 | plasma membrane | ANKS1B | IDA | Human | GO_REF:0000052 | |
| Cellular Component | GO:0014069 | postsynaptic density | Anks1b | IDA | Rat | PMID:20575057|RGD:13702247 | |
| Cellular Component | GO:0099092 | postsynaptic density, intracellular component | Anks1b | IDA | Rat | PMID:20575057|RGD:13702247 | |
| Cellular Component | GO:0099523 | presynaptic cytosol | Anks1b | IDA | Rat | PMID:20575057|RGD:13702247 | |
| Cellular Component | GO:0098685 | Schaffer collateral - CA1 synapse | Anks1b | IDA | Mouse | PMID:26085624 | |
| Cellular Component | GO:0098685 | Schaffer collateral - CA1 synapse | Anks1b | IEP | Mouse | PMID:26085624 | |
| Cellular Component | GO:0098685 | Schaffer collateral - CA1 synapse | Anks1b | IMP | Mouse | PMID:26085624 | |
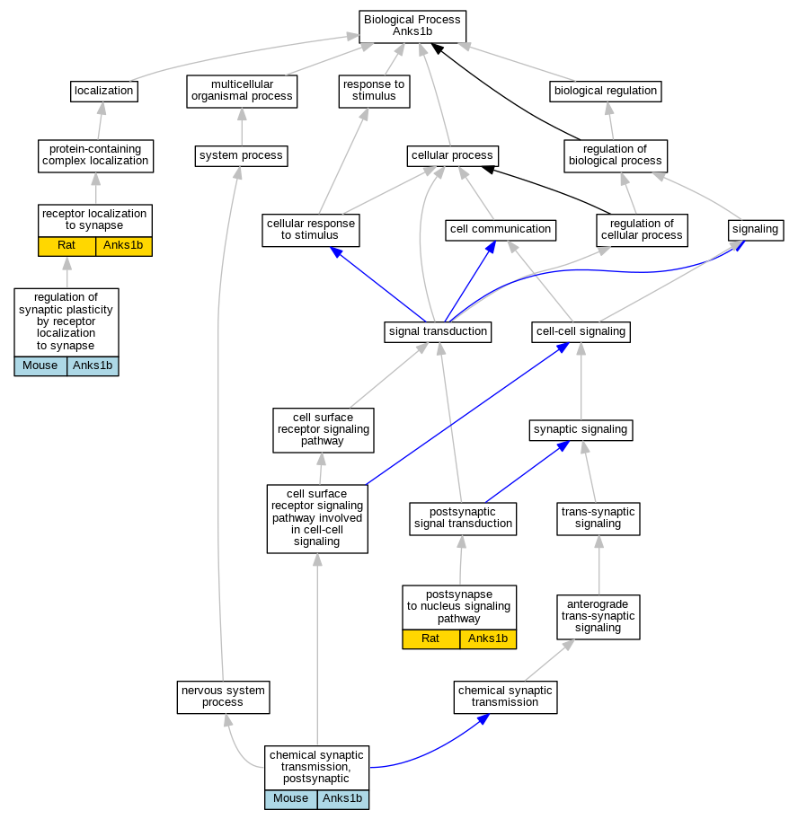
| Biological Process | GO:0099565 | chemical synaptic transmission, postsynaptic | Anks1b | IDA | Mouse | PMID:26085624 | |
| Biological Process | GO:0099565 | chemical synaptic transmission, postsynaptic | Anks1b | IEP | Mouse | PMID:26085624 | |
| Biological Process | GO:0099565 | chemical synaptic transmission, postsynaptic | Anks1b | IMP | Mouse | PMID:26085624 | |
| Biological Process | GO:0099527 | postsynapse to nucleus signaling pathway | Anks1b | EXP | Rat | PMID:17334360|RGD:13702197 | |
| Biological Process | GO:0099527 | postsynapse to nucleus signaling pathway | Anks1b | IDA | Rat | PMID:17334360|RGD:13702197 | |
| Biological Process | GO:0099527 | postsynapse to nucleus signaling pathway | Anks1b | IEP | Rat | PMID:17334360|RGD:13702197 | |
| Biological Process | GO:0099527 | postsynapse to nucleus signaling pathway | Anks1b | IMP | Rat | PMID:17334360|RGD:13702197 | |
| Biological Process | GO:0097120 | receptor localization to synapse | Anks1b | IMP | Rat | PMID:26085624|RGD:10402037 | |
| Biological Process | GO:1900383 | regulation of synaptic plasticity by receptor localization to synapse | Anks1b | IMP | Mouse | PMID:26085624 |
| EXP Inferred from experiment |
| IDA Inferred from direct assay |
| IEP Inferred from expression pattern |
| IGI Inferred from genetic interaction |
| IMP Inferred from mutant phenotype |
| IPI Inferred from physical interaction |
| HTP Inferred from High Throughput Experiment |
| HDA Inferred from High Throughput Direct Assay |
| HMP Inferred from High Throughput Mutant Phenotype |
| HGI Inferred from High Throughput Genetic Interaction |
| HEP Inferred from High Throughput Expression Pattern |
Mouse Genome Database (MGD), Gene Expression Database (GXD), Mouse Models of Human Cancer database (MMHCdb) (formerly Mouse Tumor Biology (MTB)), Gene Ontology (GO) |
||
|
Citing These Resources Funding Information Warranty Disclaimer, Privacy Notice, Licensing, & Copyright Send questions and comments to User Support. |
last database update 10/07/2025 MGI 6.24 |
|
|
|
||