|
Source |
Alliance of Genome Resources |



| Category | ID | Classification term | Gene | Evidence | Inferred from | Organism | Reference |
|---|---|---|---|---|---|---|---|
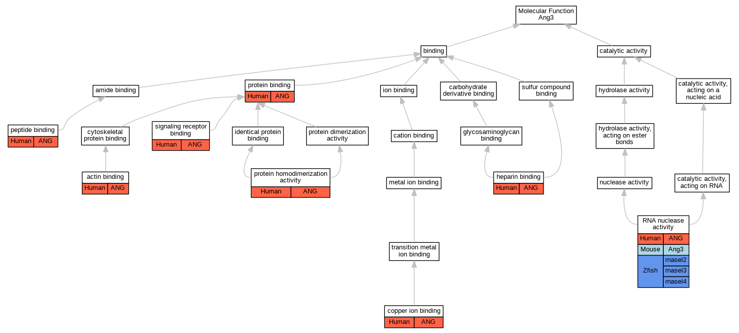
| Molecular Function | GO:0003779 | actin binding | ANG | IDA | Human | PMID:11782452 | |
| Molecular Function | GO:0003779 | actin binding | ANG | IDA | Human | PMID:7679494 | |
| Molecular Function | GO:0005507 | copper ion binding | ANG | IDA | Human | PMID:9245697 | |
| Molecular Function | GO:0008201 | heparin binding | ANG | IDA | Human | PMID:10103013 | |
| Molecular Function | GO:0042277 | peptide binding | ANG | IDA | Human | PMID:11782452 | |
| Molecular Function | GO:0005515 | protein binding | ANG | IPI | UniProtKB:P13489 | Human | PMID:10413501 |
| Molecular Function | GO:0005515 | protein binding | ANG | IPI | UniProtKB:P35609 | Human | PMID:15737636 |
| Molecular Function | GO:0005515 | protein binding | ANG | IPI | UniProtKB:P19883 | Human | PMID:17991437 |
| Molecular Function | GO:0005515 | protein binding | ANG | IPI | UniProtKB:Q03405 | Human | PMID:24457100 |
| Molecular Function | GO:0005515 | protein binding | ANG | IPI | UniProtKB:P13489 | Human | PMID:2742853 |
| Molecular Function | GO:0005515 | protein binding | ANG | IPI | UniProtKB:P13489 | Human | PMID:28514442 |
| Molecular Function | GO:0005515 | protein binding | ANG | IPI | UniProtKB:P12004 | Human | PMID:28777577 |
| Molecular Function | GO:0005515 | protein binding | ANG | IPI | UniProtKB:P13489 | Human | PMID:3470787 |
| Molecular Function | GO:0042803 | protein homodimerization activity | ANG | IDA | Human | PMID:25372031 | |
| Molecular Function | GO:0004540 | RNA nuclease activity | ANG | IDA | Human | PMID:2424496 | |
| Molecular Function | GO:0004540 | RNA nuclease activity | ANG | IDA | Human | PMID:2730651 | |
| Molecular Function | GO:0004540 | RNA nuclease activity | Ang3 | IDA | Mouse | PMID:23170778 | |
| Molecular Function | GO:0004540 | RNA nuclease activity | rnasel2 | IDA | Zfish | PMID:16861230 | |
| Molecular Function | GO:0004540 | RNA nuclease activity | rnasel2 | IDA | Zfish | PMID:17347156 | |
| Molecular Function | GO:0004540 | RNA nuclease activity | rnasel3 | IDA | Zfish | PMID:16861230 | |
| Molecular Function | GO:0004540 | RNA nuclease activity | rnasel3 | IDA | Zfish | PMID:17347156 | |
| Molecular Function | GO:0004540 | RNA nuclease activity | rnasel3 | IDA | Zfish | PMID:18508078 | |
| Molecular Function | GO:0004540 | RNA nuclease activity | rnasel4 | IDA | Zfish | PMID:17347156 | |
| Molecular Function | GO:0005102 | signaling receptor binding | ANG | IDA | Human | PMID:9122172 | |
| Cellular Component | GO:0015629 | actin cytoskeleton | ANG | IDA | Human | GO_REF:0000052 | |
| Cellular Component | GO:0032311 | angiogenin-PRI complex | ANG | IDA | Human | PMID:3470787 | |
| Cellular Component | GO:0032311 | angiogenin-PRI complex | ANG | IPI | UniProtKB:P13489 | Human | PMID:3470787 |
| Cellular Component | GO:0005604 | basement membrane | ANG | IDA | Human | PMID:15166501 | |
| Cellular Component | GO:0005694 | chromosome | ANG | IDA | Human | GO_REF:0000052 | |
| Cellular Component | GO:0005615 | extracellular space | ANG | IDA | Human | PMID:16461950 | |
| Cellular Component | GO:0005615 | extracellular space | ANG | IDA | Human | PMID:16490744 | |
| Cellular Component | GO:0005615 | extracellular space | ANG | IDA | Human | PMID:3663649 | |
| Cellular Component | GO:0005730 | nucleolus | ANG | IDA | Human | GO_REF:0000052 | |
| Cellular Component | GO:0005634 | nucleus | ANG | IDA | Human | PMID:10649442 | |
| Cellular Component | GO:0005634 | nucleus | ANG | IDA | Human | PMID:15735021 | |
| Cellular Component | GO:0005634 | nucleus | ANG | IDA | Human | PMID:25372031 | |
| Biological Process | GO:0032431 | activation of phospholipase A2 activity | ANG | IMP | Human | PMID:2646638 | |
| Biological Process | GO:0007202 | activation of phospholipase C activity | ANG | IMP | Human | PMID:2457905 | |
| Biological Process | GO:0032148 | activation of protein kinase B activity | ANG | IMP | Human | PMID:17125737 | |
| Biological Process | GO:0001525 | angiogenesis | ANG | IDA | Human | PMID:8448182 | |
| Biological Process | GO:0001525 | angiogenesis | ANG | IMP | Human | PMID:17125737 | |
| Biological Process | GO:0001525 | angiogenesis | ANG | IMP | Human | PMID:2479414 | |
| Biological Process | GO:0001525 | angiogenesis | rnasel2 | IDA | Zfish | PMID:16861230 | |
| Biological Process | GO:0001525 | angiogenesis | rnasel4 | IDA | Zfish | PMID:21050179 | |
| Biological Process | GO:0016477 | cell migration | ANG | IMP | Human | PMID:17125737 | |
| Biological Process | GO:0071260 | cellular response to mechanical stimulus | Ang2 | IEP | Rat | PMID:19012730|RGD:8662390 | |
| Biological Process | GO:0050829 | defense response to Gram-negative bacterium | rnasel2 | IDA | Zfish | PMID:21050179 | |
| Biological Process | GO:0050829 | defense response to Gram-negative bacterium | rnasel2 | IDA | Zfish | PMID:17347156 | |
| Biological Process | GO:0050829 | defense response to Gram-negative bacterium | rnasel3 | IDA | Zfish | PMID:17347156 | |
| Biological Process | GO:0050829 | defense response to Gram-negative bacterium | rnasel3 | IDA | Zfish | PMID:20214681 | |
| Biological Process | GO:0050829 | defense response to Gram-negative bacterium | rnasel3 | IDA | Zfish | PMID:21050179 | |
| Biological Process | GO:0050829 | defense response to Gram-negative bacterium | rnasel4 | IDA | Zfish | PMID:21050179 | |
| Biological Process | GO:0050829 | defense response to Gram-negative bacterium | rnasel4 | IDA | Zfish | PMID:17347156 | |
| Biological Process | GO:0050830 | defense response to Gram-positive bacterium | rnasel2 | IDA | Zfish | PMID:21050179 | |
| Biological Process | GO:0050830 | defense response to Gram-positive bacterium | rnasel2 | IDA | Zfish | PMID:17347156 | |
| Biological Process | GO:0050830 | defense response to Gram-positive bacterium | rnasel3 | IDA | Zfish | PMID:17347156 | |
| Biological Process | GO:0050830 | defense response to Gram-positive bacterium | rnasel3 | IDA | Zfish | PMID:21050179 | |
| Biological Process | GO:0050830 | defense response to Gram-positive bacterium | rnasel4 | IDA | Zfish | PMID:17347156 | |
| Biological Process | GO:0006651 | diacylglycerol biosynthetic process | ANG | IDA | Human | PMID:2457905 | |
| Biological Process | GO:0048662 | negative regulation of smooth muscle cell proliferation | ANG | IDA | Human | PMID:10103013 | |
| Biological Process | GO:0001938 | positive regulation of endothelial cell proliferation | ANG | IDA | Human | PMID:9122172 | |
| Biological Process | GO:0001938 | positive regulation of endothelial cell proliferation | ANG | IDA | Human | PMID:9707554 | |
| Biological Process | GO:0042327 | positive regulation of phosphorylation | ANG | IDA | Human | PMID:17125737 | |
| Biological Process | GO:0050714 | positive regulation of protein secretion | ANG | IDA | Human | PMID:2646638 | |
| Biological Process | GO:0009725 | response to hormone | ANG | IDA | Human | PMID:10999833 | |
| Biological Process | GO:0001666 | response to hypoxia | ANG | IDA | Human | PMID:10999833 | |
| Biological Process | GO:0001666 | response to hypoxia | ANG | IDA | Human | PMID:15979542 | |
| Biological Process | GO:0001666 | response to hypoxia | ANG | IDA | Human | PMID:16490744 | |
| Biological Process | GO:0090501 | RNA phosphodiester bond hydrolysis | Ang3 | IDA | Mouse | MGI:MGI:5563005|PMID:23170778 | |
| Biological Process | GO:0090501 | RNA phosphodiester bond hydrolysis | rnasel4 | IDA | Zfish | PMID:17347156|ZFIN:ZDB-PUB-070310-14 | |
| Biological Process | GO:0090501 | RNA phosphodiester bond hydrolysis | rnasel3 | IDA | Zfish | PMID:17347156|ZFIN:ZDB-PUB-070310-14 | |
| Biological Process | GO:0009303 | rRNA transcription | ANG | IMP | Human | PMID:15735021 |
| EXP Inferred from experiment |
| IDA Inferred from direct assay |
| IEP Inferred from expression pattern |
| IGI Inferred from genetic interaction |
| IMP Inferred from mutant phenotype |
| IPI Inferred from physical interaction |
| HTP Inferred from High Throughput Experiment |
| HDA Inferred from High Throughput Direct Assay |
| HMP Inferred from High Throughput Mutant Phenotype |
| HGI Inferred from High Throughput Genetic Interaction |
| HEP Inferred from High Throughput Expression Pattern |
Mouse Genome Database (MGD), Gene Expression Database (GXD), Mouse Models of Human Cancer database (MMHCdb) (formerly Mouse Tumor Biology (MTB)), Gene Ontology (GO) |
||
|
Citing These Resources Funding Information Warranty Disclaimer, Privacy Notice, Licensing, & Copyright Send questions and comments to User Support. |
last database update 05/05/2026 MGI 6.24 |
|
|
|
||