|
Source |
Alliance of Genome Resources |



| Category | ID | Classification term | Gene | Evidence | Inferred from | Organism | Reference |
|---|---|---|---|---|---|---|---|
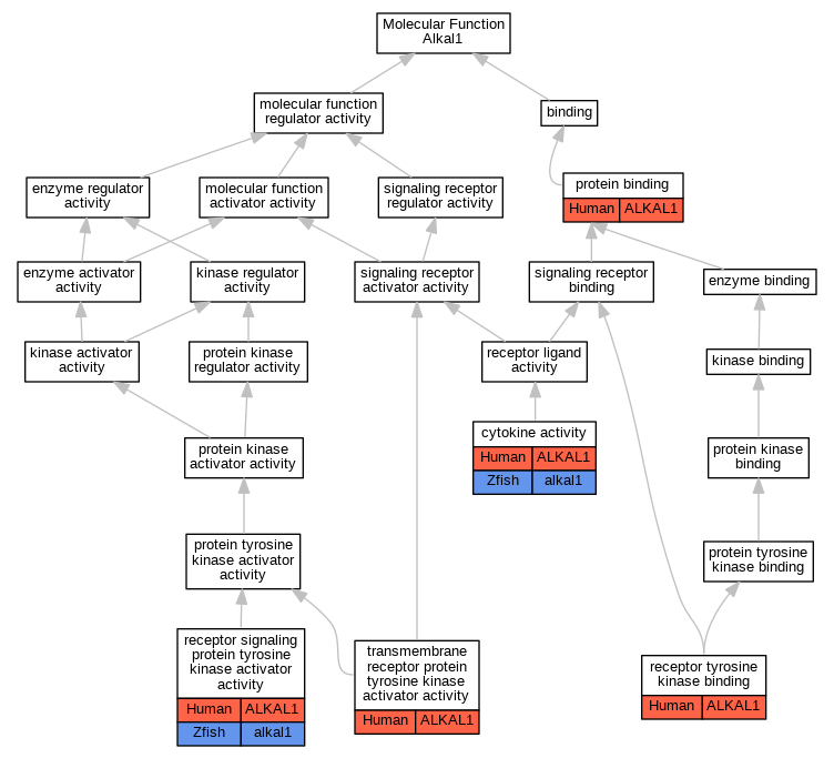
| Molecular Function | GO:0005125 | cytokine activity | ALKAL1 | IDA | Human | PMID:34646012 | |
| Molecular Function | GO:0005125 | cytokine activity | ALKAL1 | IDA | Human | PMID:34819673 | |
| Molecular Function | GO:0005125 | cytokine activity | alkal1 | IDA | Zfish | PMID:29078341|ZFIN:ZDB-PUB-171029-7 | |
| Molecular Function | GO:0005125 | cytokine activity | alkal1 | IDA | Zfish | PMID:29317532|ZFIN:ZDB-PUB-180111-6 | |
| Molecular Function | GO:0005515 | protein binding | ALKAL1 | IPI | UniProtKB:P29376 | Human | PMID:26418745 |
| Molecular Function | GO:0005515 | protein binding | ALKAL1 | IPI | UniProtKB:Q9UM73 | Human | PMID:26418745 |
| Molecular Function | GO:0030298 | receptor signaling protein tyrosine kinase activator activity | ALKAL1 | IDA | Human | PMID:26418745 | |
| Molecular Function | GO:0030298 | receptor signaling protein tyrosine kinase activator activity | ALKAL1 | IDA | Human | PMID:34646012 | |
| Molecular Function | GO:0030298 | receptor signaling protein tyrosine kinase activator activity | ALKAL1 | IDA | Human | PMID:34819673 | |
| Molecular Function | GO:0030298 | receptor signaling protein tyrosine kinase activator activity | alkal1 | IDA | Zfish | PMID:29078341|ZFIN:ZDB-PUB-171029-7 | |
| Molecular Function | GO:0030298 | receptor signaling protein tyrosine kinase activator activity | alkal1 | IDA | Zfish | PMID:29317532|ZFIN:ZDB-PUB-180111-6 | |
| Molecular Function | GO:0030971 | receptor tyrosine kinase binding | ALKAL1 | IDA | Human | PMID:26418745 | |
| Molecular Function | GO:0030297 | transmembrane receptor protein tyrosine kinase activator activity | ALKAL1 | IDA | Human | PMID:34646012 | |
| Molecular Function | GO:0030297 | transmembrane receptor protein tyrosine kinase activator activity | ALKAL1 | IDA | Human | PMID:34819673 | |
| Cellular Component | GO:0005615 | extracellular space | ALKAL1 | IDA | Human | PMID:34646012 | |
| Biological Process | GO:0050935 | iridophore differentiation | alkal1 | IMP | ZFIN:ZDB-GENO-181213-19 | Zfish | PMID:29317532 |
| Biological Process | GO:0070374 | positive regulation of ERK1 and ERK2 cascade | ALKAL1 | IDA | Human | PMID:26418745 | |
| Biological Process | GO:0070378 | positive regulation of ERK5 cascade | ALKAL1 | IDA | Human | PMID:26418745 | |
| Biological Process | GO:0010976 | positive regulation of neuron projection development | ALKAL1 | IDA | Human | PMID:26418745 | |
| Biological Process | GO:0007169 | transmembrane receptor protein tyrosine kinase signaling pathway | ALKAL1 | IDA | Human | PMID:34646012 | |
| Biological Process | GO:0007169 | transmembrane receptor protein tyrosine kinase signaling pathway | ALKAL1 | IDA | Human | PMID:34819673 |
| EXP Inferred from experiment |
| IDA Inferred from direct assay |
| IEP Inferred from expression pattern |
| IGI Inferred from genetic interaction |
| IMP Inferred from mutant phenotype |
| IPI Inferred from physical interaction |
| HTP Inferred from High Throughput Experiment |
| HDA Inferred from High Throughput Direct Assay |
| HMP Inferred from High Throughput Mutant Phenotype |
| HGI Inferred from High Throughput Genetic Interaction |
| HEP Inferred from High Throughput Expression Pattern |
Mouse Genome Database (MGD), Gene Expression Database (GXD), Mouse Models of Human Cancer database (MMHCdb) (formerly Mouse Tumor Biology (MTB)), Gene Ontology (GO) |
||
|
Citing These Resources Funding Information Warranty Disclaimer, Privacy Notice, Licensing, & Copyright Send questions and comments to User Support. |
last database update 12/30/2025 MGI 6.24 |
|
|
|
||