|
Source |
Alliance of Genome Resources |



| Category | ID | Classification term | Gene | Evidence | Inferred from | Organism | Reference |
|---|---|---|---|---|---|---|---|
| Molecular Function | GO:0005515 | protein binding | AKNA | IPI | UniProtKB:O95400 | Human | PMID:16000308 |
| Molecular Function | GO:0005515 | protein binding | AKNA | IPI | UniProtKB:P25800 | Human | PMID:32296183 |
| Molecular Function | GO:0005515 | protein binding | Akna | IPI | UniProtKB:A3KGV1|UniProtKB:O08788|UniProtKB:Q61166|UniProtKB:Q80VC9 | Mouse | MGI:MGI:6294240|PMID:30787442 |
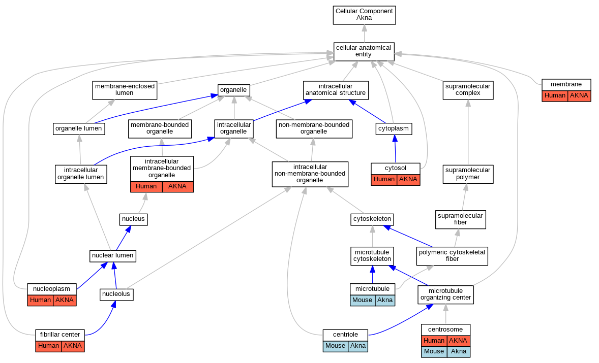
| Cellular Component | GO:0005814 | centriole | Akna | IDA | Mouse | MGI:MGI:6294240|PMID:30787442 | |
| Cellular Component | GO:0005813 | centrosome | AKNA | IDA | Human | GO_REF:0000052 | |
| Cellular Component | GO:0005813 | centrosome | Akna | IDA | Mouse | MGI:MGI:6294240|PMID:30787442 | |
| Cellular Component | GO:0005829 | cytosol | AKNA | IDA | Human | GO_REF:0000052 | |
| Cellular Component | GO:0001650 | fibrillar center | AKNA | IDA | Human | GO_REF:0000052 | |
| Cellular Component | GO:0043231 | intracellular membrane-bounded organelle | AKNA | IDA | Human | GO_REF:0000052 | |
| Cellular Component | GO:0016020 | membrane | AKNA | HDA | Human | PMID:19946888 | |
| Cellular Component | GO:0005874 | microtubule | Akna | IDA | Mouse | MGI:MGI:6294240|PMID:30787442 | |
| Cellular Component | GO:0005654 | nucleoplasm | AKNA | IDA | Human | GO_REF:0000052 | |
| Biological Process | GO:0060232 | delamination | Akna | IDA | Mouse | MGI:MGI:6294240|PMID:30787442 | |
| Biological Process | GO:0001837 | epithelial to mesenchymal transition | Akna | IDA | Mouse | MGI:MGI:6294240|PMID:30787442 | |
| Biological Process | GO:0060234 | neuroblast delamination | Akna | IDA | Mouse | MGI:MGI:6294240|PMID:30787442 | |
| Biological Process | GO:0021849 | neuroblast division in subventricular zone | Akna | IDA | Mouse | MGI:MGI:6294240|PMID:30787442 | |
| Biological Process | GO:0045944 | positive regulation of transcription by RNA polymerase II | AKNA | IDA | Human | PMID:11268217 | |
| Biological Process | GO:0050727 | regulation of inflammatory response | Akna | IMP | Mouse | MGI:MGI:5788578|PMID:21606955 |
| EXP Inferred from experiment |
| IDA Inferred from direct assay |
| IEP Inferred from expression pattern |
| IGI Inferred from genetic interaction |
| IMP Inferred from mutant phenotype |
| IPI Inferred from physical interaction |
| HTP Inferred from High Throughput Experiment |
| HDA Inferred from High Throughput Direct Assay |
| HMP Inferred from High Throughput Mutant Phenotype |
| HGI Inferred from High Throughput Genetic Interaction |
| HEP Inferred from High Throughput Expression Pattern |
Mouse Genome Database (MGD), Gene Expression Database (GXD), Mouse Models of Human Cancer database (MMHCdb) (formerly Mouse Tumor Biology (MTB)), Gene Ontology (GO) |
||
|
Citing These Resources Funding Information Warranty Disclaimer, Privacy Notice, Licensing, & Copyright Send questions and comments to User Support. |
last database update 09/30/2025 MGI 6.24 |
|
|
|
||