About   Help   FAQ
Gene Expression Data
Assay Details
Assay
Reference: J:240101 Lv J, et al., 5-hydroxytryptamine synthesized in the aorta-gonad-mesonephros regulates hematopoietic stem and progenitor cell survival. J Exp Med. 2017 Feb;214(2):529-545
Assay type: Immunohistochemistry
MGI Accession ID: MGI:7549026
Gene symbol: Pecam1
Gene name: platelet/endothelial cell adhesion molecule 1
Antibody: anti-CD31
Detection system: fluorescein
Results
Specimen 2B E10.5 tph2+/+: embryonic day 10.5 (more )
Note: Double labeled: green - Pecam1; red - Runx1 (assay MGI:7549025).
Structure Cell Type Level Pattern Image Note
TS17: dorsal aorta aortic endothelial cell Present 2B E10.5 tph2+/+

Specimen 2B E10.5 tph2+/-: embryonic day 10.5; Tph2tm1.1Zfc/Tph2+ (more )
Note: Double labeled: green - Pecam1; red - Runx1 (assay MGI:7549025).
Structure Cell Type Level Pattern Image Note
TS17: dorsal aorta aortic endothelial cell Present 2B E10.5 tph2+/-

Specimen 2B E11.0 tph2+/+: embryonic day 11.0 (more )
Note: Double labeled: green - Pecam1; red - Runx1 (assay MGI:7549025).
Structure Cell Type Level Pattern Image Note
TS18: dorsal aorta aortic endothelial cell Present 2B E11.0 tph2 +/+

Specimen 2B E11.0 tph2+/-: embryonic day 11.0; Tph2tm1.1Zfc/Tph2+ (more )
Note: Double labeled: green - Pecam1; red - Runx1 (assay MGI:7549025).
Structure Cell Type Level Pattern Image Note
TS18: dorsal aorta aortic endothelial cell Present 2B E11.0 tph2+/-

Specimen 2H pet-cre; tph2+/+: embryonic day 10.5; Tg(Fev-cre)1Esd/0 (more )
Note: Triple labeled: green - Pecam1; white - Cd34 (assay MGI:7549027); red - Runx1 (assay MGI:7549025).
Structure Cell Type Level Pattern Image Note
TS17: dorsal aorta aortic endothelial cell Present 2H pet1-cre; tph2+/+

Specimen 2H pet-cre; tph2+/fl: embryonic day 10.5; Tg(Fev-cre)1Esd/0, Tph2tm1.1Kpl/Tph2+ (more )
Note: Conditional mutant. Triple labeled: green - Pecam1; white - Cd34 (assay MGI:7549027); red - Runx1 (assay MGI:7549025).
Structure Cell Type Level Pattern Image Note
TS17: dorsal aorta aortic endothelial cell Present 2H pet1-cre; tph2+/fl

Specimen 2J E10.5 tph2+/fl: embryonic day 10.5; Tph2tm1.1Kpl/Tph2+ (more )
Note: Double labeled: green - Pecam1; red - Runx1 (assay MGI:7549025).
Structure Cell Type Level Pattern Image Note
TS17: dorsal aorta aortic endothelial cell Present 2J E10.5 tph2+/fl

Specimen 2J E10.5 vec-cre; tph2+/fl: embryonic day 10.5; Tg(Cdh5-cre)1Spe/0, Tph2tm1.1Kpl/Tph2+ (more )
Note: Conditional mutant. Double labeled: green - Pecam1; red - Runx1 (assay MGI:7549025).
Structure Cell Type Level Pattern Image Note
TS17: dorsal aorta aortic endothelial cell Present 2J E10.5 vec-cre; tph2+/fl

Specimen 2J E11,0 tph2+/fl: embryonic day 11.0; Tph2tm1.1Kpl/Tph2+ (more )
Note: Double labeled: green - Pecam1; red - Runx1 (assay MGI:7549025).
Structure Cell Type Level Pattern Image Note
TS18: dorsal aorta aortic endothelial cell Present 2J E11.0 tph2+/fl

Specimen 2J E11,0 vec-cre; tph2+/fl: embryonic day 11.0; Tg(Cdh5-cre)1Spe/0, Tph2tm1.1Kpl/Tph2+ (more )
Note: Conditional mutant. Double labeled: green - Pecam1; red - Runx1 (assay MGI:7549025).
Structure Cell Type Level Pattern Image Note
TS18: dorsal aorta aortic endothelial cell Present 2J E11.0 vec-cre; tph2+/fl

Specimen 3C tph2+/+: embryonic day 10.5 (more )
Note: Triple labeled: green - Pecam1; red - Casp3 (assay MGI:7549028); white - Cd34 (assay MGI:7549027).
Structure Cell Type Level Pattern Image Note
TS17: dorsal aorta aortic endothelial cell Present 3C tph2+/+ (merged) , 3C tph2+/+ CD31

Specimen 3C tph2+/-: embryonic day 10.5; Tph2tm1.1Zfc/Tph2+ (more )
Note: Triple labeled: green - Pecam1; red - Casp3 (assay MGI:7549028); white - Cd34 (assay MGI:7549027).
Structure Cell Type Level Pattern Image Note
TS17: dorsal aorta aortic endothelial cell Present 3C tph2+/- CD31 , 3C tph2+/- (merged)

Specimen 3D tph2+/+: embryonic day 10.5 (more )
Note: Triple labeled: green - Pecam1; white - Runx1 (assay MGI:7549025); red - TUNEL.
Structure Cell Type Level Pattern Image Note
TS17: dorsal aorta aortic endothelial cell Present 3D tph2+/+ (merged) , 3D tph2+/+ CD31

Specimen 3D tph2+/-: embryonic day 10.5; Tph2tm1.1Zfc/Tph2+ (more )
Note: Triple labeled: green - Pecam1; white - Runx1 (assay MGI:7549025); red - TUNEL.
Structure Cell Type Level Pattern Image Note
TS17: dorsal aorta aortic endothelial cell Present 3D tph2+/- (merged) , 3D tph2+/- CD31

Specimen 3E pet-cre; tph2+/+: embryonic day 10.5; Tg(Fev-cre)1Esd/0 (more )
Note: Triple labeled: green - Pecam1; red - Casp3 (assay MGI:7549028); white - Cd34 (assay MGI:7549027).
Structure Cell Type Level Pattern Image Note
TS17: dorsal aorta aortic endothelial cell Present 3E pet1-cre; tph2+/+ (merged) , 3E pet1-cre; tph2+/+ CD31

Specimen 3E pet-cre; tph2+/fl: embryonic day 10.5; Tg(Fev-cre)1Esd/0, Tph2tm1.1Kpl/Tph2+ (more )
Note: Conditional mutant. Triple labeled: green - Pecam1; red - Casp3 (assay MGI:7549028); white - Cd34 (assay MGI:7549027).
Structure Cell Type Level Pattern Image Note
TS17: dorsal aorta aortic endothelial cell Present 3E pet1-cre; tph2+/fl CD31 , 3E pet1-cre; tph2+/fl (merged)

Specimen 3F tph2+/fl: embryonic day 10.5; Tph2tm1.1Kpl/Tph2+ (more )
Note: Double labeled: green - Pecam1; red - Casp3 (assay MGI:7549028).
Structure Cell Type Level Pattern Image Note
TS17: dorsal aorta aortic endothelial cell Present 3F tph2+/fl

Specimen 3F vec-cre; tph2+/fl: embryonic day 10.5; Tg(Cdh5-cre)1Spe/0, Tph2tm1.1Kpl/Tph2+ (more )
Note: Conditional mutant. Double labeled: green - Pecam1; red - Casp3 (assay MGI:7549028).
Structure Cell Type Level Pattern Image Note
TS17: dorsal aorta aortic endothelial cell Present 3F vec-cre; tph2+/fl

Specimen 3G tph2+/+: embryonic day 10.5 (more )
Note: Double labeled: green - Pecam1; red - Akt1 (assay MGI:7549030).
Structure Cell Type Level Pattern Image Note
TS17: dorsal aorta aortic endothelial cell Present 3G tph2+/+

Specimen 3G tph2+/-: embryonic day 10.5; Tph2tm1.1Zfc/Tph2+ (more )
Note: Double labeled: green - Pecam1; red - Akt1 (assay MGI:7549030).
Structure Cell Type Level Pattern Image Note
TS17: dorsal aorta aortic endothelial cell Present 3G tph2+/-

Specimen 3N tph2+/+ (upper): embryonic day 10.5 (more )
Note: Double labeled: green - Pecam1; red - Foxo1 (assay MGI:7549031).
Structure Cell Type Level Pattern Image Note
TS17: dorsal aorta aortic endothelial cell Present 3N tph2+/+ (upper)

Specimen 3N tph2+/+ (lower)): embryonic day 10.5 (more )
Note: Double labeled: green - Pecam1; red - Foxo1 (assay MGI:7549033).
Structure Cell Type Level Pattern Image Note
TS17: dorsal aorta aortic endothelial cell Present 3N tph2+/+ (lower)

Specimen 3N tph2+/- (upper): embryonic day 10.5; Tph2tm1.1Zfc/Tph2+ (more )
Note: Double labeled: green - Pecam1; red - Foxo1 (assay MGI:7549031).
Structure Cell Type Level Pattern Image Note
TS17: dorsal aorta aortic endothelial cell Present 3N tph2+/- (upper)

Specimen 3N tph2+/- (lower): embryonic day 10.5; Tph2tm1.1Zfc/Tph2+ (more )
Note: Double labeled: green - Pecam1; red - Foxo1 (assay MGI:7549033).
Structure Cell Type Level Pattern Image Note
TS17: dorsal aorta aortic endothelial cell Present 3N tph2+/- (lower)

Specimen 4B E10.5 AGM: embryonic day 10.5 (more )
Note: Double labeled: green - Pecam1; red - Fev (assay MGI:7549035).
Structure Cell Type Level Pattern Image Note
TS17: aorta-gonad-mesonephros aortic endothelial cell Present 4B E10.5 AGM

Specimen 4B E11.0 AGM: embryonic day 11.0 (more )
Note: Double labeled: green - Pecam1; red - Fev (assay MGI:7549035).
Structure Cell Type Level Pattern Image Note
TS18: aorta-gonad-mesonephros aortic endothelial cell Present 4B E11.0 AGM

Specimen 4B E11.5 AGM: embryonic day 11.5 (more )
Note: Double labeled: green - Pecam1; red - Fev (assay MGI:7549035).
Structure Cell Type Level Pattern Image Note
TS19: aorta-gonad-mesonephros aortic endothelial cell Present 4B E11.5 AGM

Specimen 4B E12.5 FL: embryonic day 12.5 (more )
Note: Triple labeled: green - Pecam1; white - Cd34 (assay MGI:7549027); red - Fev (assay MGI:7549035).
Structure Cell Type Level Pattern Image Note
TS20: liver fetal liver hematopoietic progenitor cell Present 4B E12.5 FL

Specimen 4D E10.5: embryonic day 10.5 (more )
Note: Double labeled: green - Pecam1; red - Tph1 (assay MGI:7549036).
Structure Cell Type Level Pattern Image Note
TS17: aorta-gonad-mesonephros aortic endothelial cell Present 4D E10.5

Specimen 4D E11.0: embryonic day 11.0 (more )
Note: Double labeled: green - Pecam1; red - Tph1 (assay MGI:7549036).
Structure Cell Type Level Pattern Image Note
TS18: aorta-gonad-mesonephros aortic endothelial cell Present 4D E11.0

Specimen 4F E10.5: embryonic day 10.5 (more )
Note: Double labeled: green - Pecam1; red - Tph2 (assay MGI:7549037).
Structure Cell Type Level Pattern Image Note
TS17: dorsal aorta aortic endothelial cell Present 4F E10.5

Specimen 4F E11.5: embryonic day 11.5 (more )
Note: Double labeled: green - Pecam1; red - Tph2 (assay MGI:7549037).
Structure Cell Type Level Pattern Image Note
TS19: dorsal aorta aortic endothelial cell Present 4F E11.5

Specimen 4J E10.5: embryonic day 10.5 (more )
Note: Triple labeled: green - Pecam1; red - Ddc (assay MGI:7549038); white - Tph2 (assay MGI:7549037).
Structure Cell Type Level Pattern Image Note
TS17: aorta-gonad-mesonephros aortic endothelial cell Present 4J E10.5 CD31 , 4J E10.5 (merged)

Specimen 4J E11.0: embryonic day 11.0 (more )
Note: Triple labeled: green - Pecam1; red - Ddc (assay MGI:7549038); white - Tph2 (assay MGI:7549037).
Structure Cell Type Level Pattern Image Note
TS18: aorta-gonad-mesonephros aortic endothelial cell Present 4J E11.5 (merged) , 4J E11.5 CD31

Specimen 4K E10.5: embryonic day 10.5 (more )
Note: Double labeled: green - Pecam1; red - 5-HT.
Structure Cell Type Level Pattern Image Note
TS17: aorta-gonad-mesonephros aortic endothelial cell Present 4K E10.5 (upper) , 4K E10.5 (lower)

Specimen 4K E11.0: embryonic day 11.0 (more )
Note: Double labeled: green - Pecam1; red - 5-HT.
Structure Cell Type Level Pattern Image Note
TS18: aorta-gonad-mesonephros aortic endothelial cell Present 4K E11.0 (lower) , 4K E11.0 (upper)

Specimen 4M tph2+/+: embryonic day 10.5 (more )
Note: Double labeled: green - Pecam1; red - 5-HT.
Structure Cell Type Level Pattern Image Note
TS17: aorta-gonad-mesonephros aortic endothelial cell Present 4M tph2+/+ (upper) , 4M tph2+/+ (lower)

Specimen 4M tph2+/-: embryonic day 10.5; Tph2tm1.1Zfc/Tph2+ (more )
Note: Double labeled: green - Pecam1; red - 5-HT.
Structure Cell Type Level Pattern Image Note
TS17: dorsal aorta aortic endothelial cell Present 4M tph2+/- (upper) , 4M tph2+/- (lower)

Specimen 4M tph2-/-: embryonic day 10.5; Tph2tm1.1Zfc/Tph2tm1.1Zfc (more )
Note: Double labeled: green - Pecam1; red - 5-HT.
Structure Cell Type Level Pattern Image Note
TS17: aorta-gonad-mesonephros aortic endothelial cell Present 4M tph2-/- (upper) , 4M tph2-/- (lower)

Specimen 4N pet-cre; tph2+/+: embryonic day 10.5; Tg(Fev-cre)1Esd/0 (more )
Note: Double labeled: green - Pecam1; red - 5-HT.
Structure Cell Type Level Pattern Image Note
TS17: aorta-gonad-mesonephros aortic endothelial cell Present 4N pet1-cre; tph2+/+

Specimen 4N pet-cre; tph2+/fl: embryonic day 10.5; Tg(Fev-cre)1Esd/0, Tph2tm1.1Kpl/Tph2+ (more )
Note: Conditional mutant. Double labeled: green - Pecam1; red - 5-HT.
Structure Cell Type Level Pattern Image Note
TS17: aorta-gonad-mesonephros aortic endothelial cell Present 4N pet1-cre; tph2+/fl

Specimen 4N pet-cre; tph2fl/fl: embryonic day 10.5; Tg(Fev-cre)1Esd/0, Tph2tm1.1Kpl/Tph2tm1.1Kpl (more )
Note: Conditional mutant. Double labeled: green - Pecam1; red - 5-HT.
Structure Cell Type Level Pattern Image Note
TS17: aorta-gonad-mesonephros aortic endothelial cell Present 4N pet1-cre; tph2fl/fl

Specimen 4N tph2+/fl: embryonic day 10.5; Tph2tm1.1Kpl/Tph2+ (more )
Note: Double labeled: green - Pecam1; red - 5-HT.
Structure Cell Type Level Pattern Image Note
TS17: aorta-gonad-mesonephros aortic endothelial cell Present 4N tph2+/fl

Specimen 4N vec-cre; tph2+/fl: embryonic day 10.5; Tg(Cdh5-cre)1Spe/0, Tph2tm1.1Kpl/Tph2+ (more )
Note: Conditional mutant. Double labeled: green - Pecam1; red - 5-HT.
Structure Cell Type Level Pattern Image Note
TS17: aorta-gonad-mesonephros aortic endothelial cell Present 4N vec-cre; tph2+/fl

Specimen 4N vec-cre; tph2fl/fl: embryonic day 10.5; Tg(Cdh5-cre)1Spe/0, Tph2tm1.1Kpl/Tph2tm1.1Kpl (more )
Note: Conditional mutant. Double labeled: green - Pecam1; red - 5-HT.
Structure Cell Type Level Pattern Image Note
TS17: aorta-gonad-mesonephros aortic endothelial cell Present 4N vec-cre; tph2fl/fl

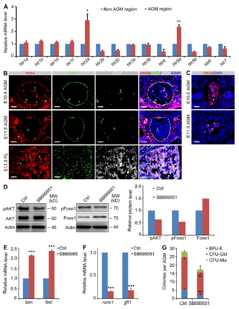
Specimen 5B E10.5 AGM: embryonic day 10.5 (more )
Note: Triple labeled: green - Pecam1; white - Cd34 (assay MGI:7549027); red - Htr5a (assay MGI:7549040).
Structure Cell Type Level Pattern Image Note
TS17: dorsal aorta aortic endothelial cell Present 5B E10.5 AGM CD31 , 5B E10.5 AGM (merged)

Specimen 5B E11.5 AGM: embryonic day 11.5 (more )
Note: Triple labeled: green - Pecam1; white - Cd34 (assay MGI:7549027); red - Htr5a (assay MGI:7549040).
Structure Cell Type Level Pattern Image Note
TS19: dorsal aorta aortic endothelial cell Present 5B E11.5 AGM CD31 , 5B E11.5 AGM (merged)

Specimen 5B E11.5 FL: embryonic day 11.5 (more )
Note: Triple labeled: green - Pecam1; white - Cd34 (assay MGI:7549027); red - Htr5a (assay MGI:7549040).
Structure Cell Type Level Pattern Image Note
TS19: liver fetal liver hematopoietic progenitor cell Present 5B E11.5 FL CD31 , 5B E11.5 FL (merged)

Specimen 6A E10.5 tph2+/+: embryonic day 10.5 (more )
Note: Double labeled: green - Pecam1; red - Runx1 (assay MGI:7549025).
Structure Cell Type Level Pattern Image Note
TS17: dorsal aorta aortic endothelial cell Present 6A E10.5 tph2+/+

Specimen 6A E10.5 tph2-/-: embryonic day 10.5; Tph2tm1.1Zfc/Tph2tm1.1Zfc (more )
Note: Double labeled: green - Pecam1; red - Runx1 (assay MGI:7549025).
Structure Cell Type Level Pattern Image Note
TS17: dorsal aorta aortic endothelial cell Present 6A E10.5 tph2-/-

Specimen 6A E11.0 tph2+/+: embryonic day 11.0 (more )
Note: Double labeled: green - Pecam1; red - Runx1 (assay MGI:7549025).
Structure Cell Type Level Pattern Image Note
TS18: dorsal aorta aortic endothelial cell Present 6A E11.0 tph2+/+

Specimen 6A E11.0 tph2-/-: embryonic day 11.0; Tph2tm1.1Zfc/Tph2tm1.1Zfc (more )
Note: Double labeled: green - Pecam1; red - Runx1 (assay MGI:7549025).
Structure Cell Type Level Pattern Image Note
TS18: dorsal aorta aortic endothelial cell Present 6A E11.0 tph2-/-

Specimen 6D pet1-cre; tph2+/+: embryonic day 10.5; Tg(Fev-cre)1Esd/0 (more )
Note: Triple labeled: green - Pecam1; white - Cd34 (assay MGI:7549027); red - Runx1 (assay MGI:7549025).
Structure Cell Type Level Pattern Image Note
TS17: dorsal aorta aortic endothelial cell Present 6D pet1-cre; tph2+/+

Specimen 6D pet1-cre; tph2fl/fl: embryonic day 10.5; Tg(Fev-cre)1Esd/0, Tph2tm1.1Kpl/Tph2tm1.1Kpl (more )
Note: Conditional mutant. Triple labeled: green - Pecam1; white - Cd34 (assay MGI:7549027); red - Runx1 (assay MGI:7549025).
Structure Cell Type Level Pattern Image Note
TS17: dorsal aorta aortic endothelial cell Present 6D pet1-cre; tph2fl/fl

Specimen 6G tph2+/+: embryonic day 10.5 (more )
Note: Triple labeled: green - Pecam1; red - Casp3 (assay MGI:7549028); white - Cd34 (assay MGI:7549027).
Structure Cell Type Level Pattern Image Note
TS17: dorsal aorta aortic endothelial cell Present 6G tph2+/+ (merged) , 6G tph2+/+ CD31

Specimen 6G tph2+/-: embryonic day 10.5; Tph2tm1.1Zfc/Tph2+ (more )
Note: Triple labeled: green - Pecam1; red - Casp3 (assay MGI:7549028); white - Cd34 (assay MGI:7549027).
Structure Cell Type Level Pattern Image Note
TS17: dorsal aorta aortic endothelial cell Present 6G tph2+/- CD31 , 6G tph2+/- (merged)

Specimen 6G tph2-/-: embryonic day 10.5; Tg(Fev-cre)1Esd/0, Tph2tm1.1Kpl/Tph2+ (more )
Note: Conditional mutant. Triple labeled: green - Pecam1; red - Casp3 (assay MGI:7549028); white - Cd34 (assay MGI:7549027).
Structure Cell Type Level Pattern Image Note
TS17: dorsal aorta aortic endothelial cell Present 6G tph2-/- (merged) , 6G tph2-/- CD31


Contributing Projects:
Mouse Genome Database (MGD), Gene Expression Database (GXD), Mouse Models of Human Cancer database (MMHCdb) (formerly Mouse Tumor Biology (MTB)), Gene Ontology (GO)
Citing These Resources
Funding Information
Warranty Disclaimer, Privacy Notice, Licensing, & Copyright
Send questions and comments to User Support.
last database update
12/30/2025
MGI 6.24
The Jackson Laboratory