About   Help   FAQ
Gene Expression Data
Assay Details
Assay
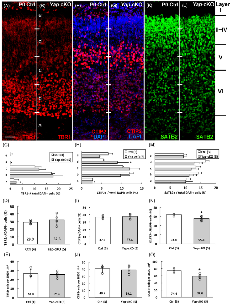
Reference: J:324175 Su YC, et al., YAP maintains the production of intermediate progenitor cells and upper-layer projection neurons in the mouse cerebral cortex. Dev Dyn. 2022 May;251(5):846-863
Assay type: Immunohistochemistry
MGI Accession ID: MGI:7378739
Gene symbol: Satb2
Gene name: special AT-rich sequence binding protein 2
Antibody: anti-SATB2
Detection system: Secondary antibody coupled to Alexa Fluor 488
Results
Specimen 2K: postnatal day 0; Yap1tm1.1Dupa/Yap1tm1.1Dupa (more )
Structure Level Pattern Image Note
TS27: cortical layer II Present 2K Expressing cells distributed in upper layers.
TS27: cortical layer III Present 2K Expressing cells distributed in upper layers.
TS27: cortical layer IV Present 2K Expressing cells distributed in upper layers.

Specimen 2L: postnatal day 0; Tg(Nes-cre)1Kln/0, Yap1tm1.1Dupa/Yap1tm1.1Dupa (more )
Note: Conditional mutant.
Structure Level Pattern Image Note
TS27: cortical layer II Weak 2L Expressing cells reduced compared to controls.
TS27: cortical layer III Weak 2L Expressing cells reduced compared to controls.
TS27: cortical layer IV Weak 2L Expressing cells reduced compared to controls.

Specimen 3E.E': postnatal day 0; Yap1tm1.1Dupa/Yap1tm1.1Dupa (more )
Note: Double labeled: green - Satb2; red - EdU.
Structure Level Pattern Image Note
TS27: cortical layer II Present 3E , 3E' Expressing cells distributed in upper layers.
TS27: cortical layer III Present 3E , 3E' Expressing cells distributed in upper layers.
TS27: cortical layer IV Present 3E , 3E' Expressing cells distributed in upper layers.

Specimen 3F,F': postnatal day 0; Tg(Nes-cre)1Kln/0, Yap1tm1.1Dupa/Yap1tm1.1Dupa (more )
Note: Conditional mutant. Double labeled: green - Satb2; red - EdU.
Structure Level Pattern Image Note
TS27: cortical layer II Weak 3F , 3F' Expressing cells reduced compared to controls.
TS27: cortical layer III Weak 3F , 3F' Expressing cells reduced compared to controls.
TS27: cortical layer IV Weak 3F , 3F' Expressing cells reduced compared to controls.


Contributing Projects:
Mouse Genome Database (MGD), Gene Expression Database (GXD), Mouse Models of Human Cancer database (MMHCdb) (formerly Mouse Tumor Biology (MTB)), Gene Ontology (GO)
Citing These Resources
Funding Information
Warranty Disclaimer, Privacy Notice, Licensing, & Copyright
Send questions and comments to User Support.
last database update
03/24/2026
MGI 6.24
The Jackson Laboratory