About   Help   FAQ
Gene Expression Data
Assay Details
Assay
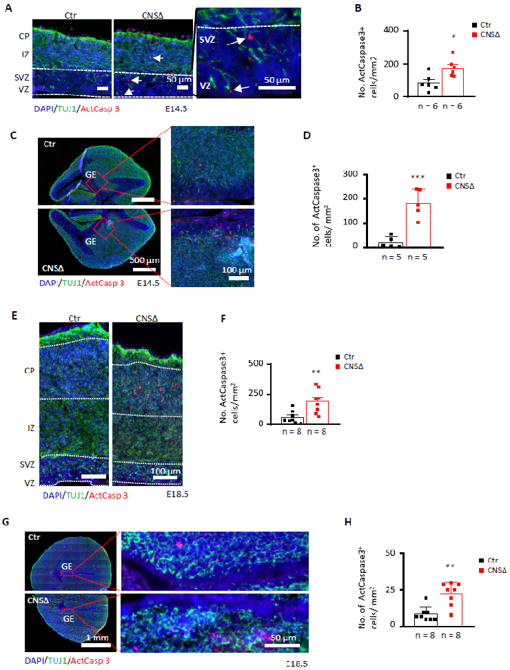
Reference: J:316817 Guerra GM, et al., Cell Type-Specific Role of RNA Nuclease SMG6 in Neurogenesis. Cells. 2021 Nov 30;10(12)
Assay type: Immunohistochemistry
MGI Accession ID: MGI:7260275
Gene symbol: Tubb3
Gene name: tubulin, beta 3 class III
Antibody: anti-Tubulin beta 3 (TuJ1; clone B1195) (MMS-435P; 801202)
Detection system: Secondary antibody
Results
Specimen S2A Ctr: embryonic day 14.5 (more )
Note: Double labeled: green - Tubb3; red - Casp3 (assay MGI:7260272).
Structure Cell Type Level Pattern Image Note
TS22: cerebral cortex neuron Present S2A Ctr

Specimen S2A CNSdelta: embryonic day 14.5; Smg6tm1.1Zqw/Smg6tm1.2Zqw, Tg(Nes-cre)1Kln/0 (more )
Note: Conditional mutant. Double labeled: green - Tubb3; red - Casp3 (assay MGI:7260272).
Structure Cell Type Level Pattern Image Note
TS22: cerebral cortex neuron Present S2A CNSdelta left , S2A CNSdelta right

Specimen S2C Ctr: embryonic day 14.5 (more )
Note: Double labeled: green - Tubb3; red - Casp3 (assay MGI:7260272).
Structure Cell Type Level Pattern Image Note
TS22: ganglionic eminence neuron Present S2C Ctr right , S2C Ctr left

Specimen S2C CNSdelta: embryonic day 14.5; Smg6tm1.1Zqw/Smg6tm1.2Zqw, Tg(Nes-cre)1Kln/0 (more )
Note: Conditional mutant. Double labeled: green - Tubb3; red - Casp3 (assay MGI:7260272).
Structure Cell Type Level Pattern Image Note
TS22: ganglionic eminence neuron Present S2C CNSdelta right , S2C CNSdelta left

Specimen S2E Ctr: embryonic day 18.5 (more )
Note: Double labeled: green - Tubb3; red - Casp3 (assay MGI:7260272).
Structure Cell Type Level Pattern Image Note
TS26: cerebral cortex neuron Present S2E Ctr

Specimen S2E CNSdelta: embryonic day 18.5; Smg6tm1.1Zqw/Smg6tm1.2Zqw, Tg(Nes-cre)1Kln/0 (more )
Note: Conditional mutant. Double labeled: green - Tubb3; red - Casp3 (assay MGI:7260272).
Structure Cell Type Level Pattern Image Note
TS26: cerebral cortex neuron Present S2E CNSdelta

Specimen S2G Ctr: embryonic day 18.5 (more )
Note: Double labeled: green - Tubb3; red - Casp3 (assay MGI:7260272).
Structure Cell Type Level Pattern Image Note
TS26: ganglionic eminence neuron Present S2G Ctr left , S2G Ctr right

Specimen S2G CNSdelta: embryonic day 18.5; Smg6tm1.1Zqw/Smg6tm1.2Zqw, Tg(Nes-cre)1Kln/0 (more )
Note: Conditional mutant. Double labeled: green - Tubb3; red - Casp3 (assay MGI:7260272).
Structure Cell Type Level Pattern Image Note
TS26: ganglionic eminence neuron Present S2G CNSdelta left , S2G CNSdelta right


Contributing Projects:
Mouse Genome Database (MGD), Gene Expression Database (GXD), Mouse Models of Human Cancer database (MMHCdb) (formerly Mouse Tumor Biology (MTB)), Gene Ontology (GO)
Citing These Resources
Funding Information
Warranty Disclaimer, Privacy Notice, Licensing, & Copyright
Send questions and comments to User Support.
last database update
03/24/2026
MGI 6.24
The Jackson Laboratory