About   Help   FAQ
Gene Expression Data
Assay Details
Assay
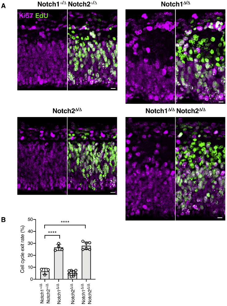
Reference: J:308866 Mase S, et al., Notch1 and Notch2 collaboratively maintain radial glial cells in mouse neurogenesis. Neurosci Res. 2021 Sep;170:122-132
Assay type: Immunohistochemistry
MGI Accession ID: MGI:6755501
Gene symbol: Mki67
Gene name: antigen identified by monoclonal antibody Ki 67
Antibody: anti-Ki-67 (SP6; MA5-14520, RM-9106; ab16667)
Detection system: Alexa Fluor 680
Results
Specimen 2A Notch1+/D Notch2+/D: embryonic day 11.5; Emx1tm1(cre)Yql/Emx1+, Notch1tm2Rko/Notch1+, Notch2tm3Grid/Notch2+ (more )
Note: Conditional mutant. Double labeled: magenta - Mki67; green - EdU.
Structure Level Pattern Image Note
TS19: telencephalon Present 2A Notch1+/D Notch2+/D Ki67 , 2A Notch1+/D Notch2+/D merge

Specimen 2A Notch1D/D: embryonic day 11.5; Emx1tm1(cre)Yql/Emx1+, Notch1tm2Rko/Notch1tm2Rko (more )
Note: Conditional mutant. Double labeled: magenta - Mki67; green - EdU.
Structure Level Pattern Image Note
TS19: telencephalon Present 2A Notch1D/D Ki67 , 2A Notch1D/D merge Authors report severe increase in cell cycle exit compared to double heterozygotes.

Specimen 2A Notch2D/D: embryonic day 11.5; Emx1tm1(cre)Yql/Emx1+, Notch2tm3Grid/Notch2tm3Grid (more )
Note: Conditional mutant. Double labeled: magenta - Mki67; green - EdU.
Structure Level Pattern Image Note
TS19: telencephalon Present 2A Notch2D/D merge , 2A Notch2D/D Ki67

Specimen 2A Notch1D/D Notch2D/D: embryonic day 11.5; Emx1tm1(cre)Yql/Emx1+, Notch1tm2Rko/Notch1tm2Rko, Notch2tm3Grid/Notch2tm3Grid (more )
Note: Conditional mutant. Double labeled: magenta - Mki67; green - EdU.
Structure Level Pattern Image Note
TS19: telencephalon Present 2A Notch1D/D Notch2D/D merge , 2A Notch1D/D Notch2D/D Ki67 Authors report severe increase in cell cycle exit compared to double heterozygotes.


Contributing Projects:
Mouse Genome Database (MGD), Gene Expression Database (GXD), Mouse Models of Human Cancer database (MMHCdb) (formerly Mouse Tumor Biology (MTB)), Gene Ontology (GO)
Citing These Resources
Funding Information
Warranty Disclaimer, Privacy Notice, Licensing, & Copyright
Send questions and comments to User Support.
last database update
03/24/2026
MGI 6.24
The Jackson Laboratory