Gene Expression Data
Assay Details
|
Assay
|
|
Reference:
|
J:148786
Barber M, et al., The role of Robo3 in the development of cortical interneurons. Cereb Cortex. 2009 Jul;19 Suppl 1:i22-31
|
|
Assay type:
|
Immunohistochemistry
|
|
MGI Accession ID:
|
MGI:5752744
|
|
Gene symbol:
|
Robo2
|
|
Gene name:
|
roundabout guidance receptor 2
|
|
Antibody:
|
anti-Robo2
|
|
Detection system:
|
Biotinylated secondary antibody/[Strept]avidin
|
|
|
Results
|
Specimen
2B/B':
embryonic day 13.5
(more )
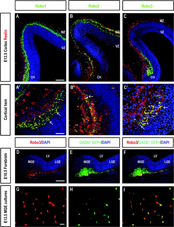
Note: Double labeled: green - Robo2; red - Reln (assay MGI:5752750).
Specimen
2B/B':
(close )
|
Genetic Background:
|
C57BL/6J
|
|
Age:
|
embryonic day 13.5
|
|
Sex:
|
Not Specified
|
|
Type:
|
section
|
|
Fixation:
|
4% Paraformaldehyde
|
|
Embedding:
|
Cryosection
|
|
Note:
|
Double labeled: green - Robo2; red - Reln (assay MGI:5752750).
|
| Structure |
Level |
Pattern |
Image |
Note |
| TS21: cerebral cortex marginal layer |
Present |
Regionally restricted |
2B'
,
2B
|
Expressed within the lower half of the preplate/marginal zone and below a single layer of strongly labeled reelin immunopositive cells, a marker of Cajal--Retzius cells.
|
| TS21: cortical preplate |
Present |
Regionally restricted |
2B'
,
2B
|
Expressed within the lower half of the preplate/marginal zone and below a single layer of strongly labeled reelin immunopositive cells, a marker of Cajal--Retzius cells.
|
| TS21: cortical hem |
Present |
Regionally restricted |
2B'
,
2B
|
Colocalization with reelin was also more prominent within the deeper layers of the cortical hem.
|
Specimen
S1B:
embryonic day 11.5
(more )
Specimen
S1B:
(close )
|
Genetic Background:
|
C57BL/6J
|
|
Age:
|
embryonic day 11.5
|
|
Sex:
|
Not Specified
|
|
Type:
|
section
|
|
Fixation:
|
4% Paraformaldehyde
|
|
Embedding:
|
Cryosection
|
| Structure |
Level |
Pattern |
Image |
Note |
| TS19: telencephalon |
Present |
Regionally restricted |
S1B
|
Expressed in the preplate layer, the lateral and caudal ganglionic eminences. In the medial ganglionic eminence, expression was restricted to a narrow stream.
|
Specimen
S1E:
embryonic day 12.5
(more )
Specimen
S1E:
(close )
|
Genetic Background:
|
C57BL/6J
|
|
Age:
|
embryonic day 12.5
|
|
Sex:
|
Not Specified
|
|
Type:
|
section
|
|
Fixation:
|
4% Paraformaldehyde
|
|
Embedding:
|
Cryosection
|
| Structure |
Level |
Pattern |
Image |
Note |
| TS20: cortical preplate |
Weak |
|
S1E
|
|
| TS20: ganglionic eminence |
Present |
Regionally restricted |
S1E
|
Expression appeared to be complementary to that of Robo3 within the subpallium, while overlapping with Robo1 in the lateral ganglionic eminence.
|
| TS20: lateral ganglionic eminence |
Present |
Regionally restricted |
S1E
|
Expression appeared to be complementary to that of Robo3 within the subpallium, while overlapping with Robo1 in the lateral ganglionic eminence.
|
Specimen
S1H:
embryonic day 13.5
(more )
Specimen
S1H:
(close )
|
Genetic Background:
|
C57BL/6J
|
|
Age:
|
embryonic day 13.5
|
|
Sex:
|
Not Specified
|
|
Type:
|
section
|
|
Fixation:
|
4% Paraformaldehyde
|
|
Embedding:
|
Cryosection
|
Specimen
not shown:
embryonic day 12.5
(more )
Specimen
not shown:
(close )
|
Genetic Background:
|
C57BL/6J
|
|
Age:
|
embryonic day 12.5
|
|
Sex:
|
Not Specified
|
|
Type:
|
section
|
|
Fixation:
|
4% Paraformaldehyde
|
|
Embedding:
|
Cryosection
|
|