About   Help   FAQ
GO Annotations Graph
Symbol
Name
ID
Defa5
defensin, alpha, 5
MGI:99583

GO annotations  (Text View)    (Tabular View)

A table of the annotations represented in this image is provided below.


Gene Ontology Evidence Code Abbreviations:

Experimental:
EXP
Inferred from experiment
HMP
Inferred from high throughput mutant phenotype
HGI
Inferred from high throughput genetic interaction
HDA
Inferred from high throughput direct assay
HEP
Inferred from high throughput expression pattern
IDA
Inferred from direct assay
IEP
Inferred from expression pattern
IGI
Inferred from genetic interaction
IMP
Inferred from mutant phenotype
IPI
Inferred from physical interaction
Homology:
IAS
Inferred from ancestral sequence
IBA
Inferred from biological aspect of ancestor
IBD
Inferred from biological aspect of descendant
IKR
Inferred from key residues
IMR
Inferred from missing residues
IRD
Inferred from rapid divergence
ISA
Inferred from sequence alignment
ISM
Inferred from sequence model
ISO
Inferred from sequence orthology
ISS
Inferred from sequence or structural similarity
Automated:
IEA
Inferred from electronic annotation
RCA
Reviewed computational analysis
Other:
IC
Inferred by curator
NAS
Non-traceable author statement
ND
No biological data available
TAS
Traceable author statement

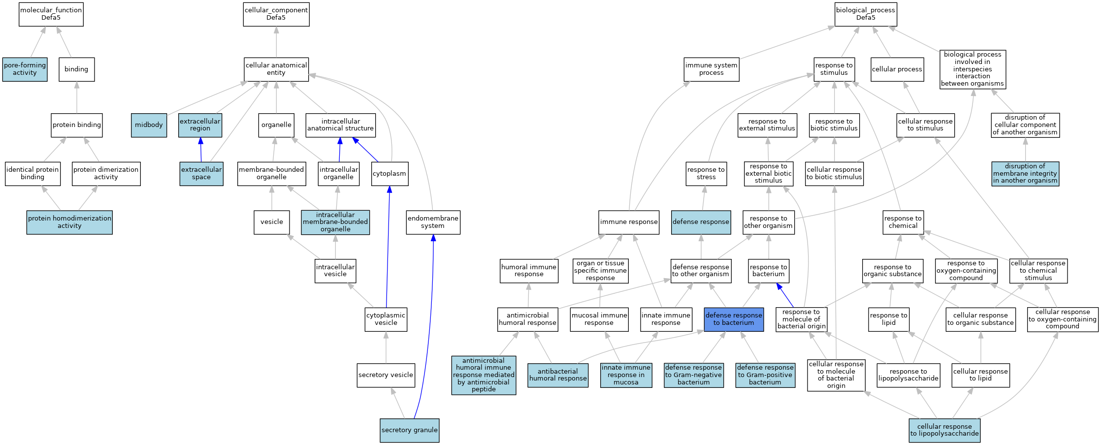
CategoryGO IDClassification TermEvidenceReference
Molecular FunctionGO:0140911pore-forming activityISOJ:164563
Molecular FunctionGO:0042803protein homodimerization activityISOJ:164563
Molecular FunctionGO:0042803protein homodimerization activityISOJ:164563
Molecular FunctionGO:0042803protein homodimerization activityISOJ:164563
Cellular ComponentGO:0005576extracellular regionIEAJ:60000
Cellular ComponentGO:0005576extracellular regionIEAJ:72247
Cellular ComponentGO:0005615extracellular spaceISOJ:164563
Cellular ComponentGO:0005615extracellular spaceISOJ:164563
Cellular ComponentGO:0005615extracellular spaceISOJ:164563
Cellular ComponentGO:0005615extracellular spaceIBAJ:265628
Cellular ComponentGO:0043231intracellular membrane-bounded organelleISOJ:164563
Cellular ComponentGO:0030496midbodyISOJ:164563
Cellular ComponentGO:0030141secretory granuleISOJ:164563
Biological ProcessGO:0019731antibacterial humoral responseIBAJ:265628
Biological ProcessGO:0061844antimicrobial humoral immune response mediated by antimicrobial peptideIBAJ:265628
Biological ProcessGO:0071222cellular response to lipopolysaccharideIBAJ:265628
Biological ProcessGO:0006952defense responseIEAJ:60000
Biological ProcessGO:0006952defense responseIEAJ:72247
Biological ProcessGO:0042742defense response to bacteriumIDAJ:21032
Biological ProcessGO:0050829defense response to Gram-negative bacteriumIBAJ:265628
Biological ProcessGO:0050830defense response to Gram-positive bacteriumIBAJ:265628
Biological ProcessGO:0051673disruption of membrane integrity in another organismIBAJ:265628
Biological ProcessGO:0002227innate immune response in mucosaIBAJ:265628

Contributing Projects:
Mouse Genome Database (MGD), Gene Expression Database (GXD), Mouse Models of Human Cancer database (MMHCdb) (formerly Mouse Tumor Biology (MTB)), Gene Ontology (GO)
Citing These Resources
Funding Information
Warranty Disclaimer, Privacy Notice, Licensing, & Copyright
Send questions and comments to User Support.
last database update
12/30/2025
MGI 6.24
The Jackson Laboratory