About   Help   FAQ
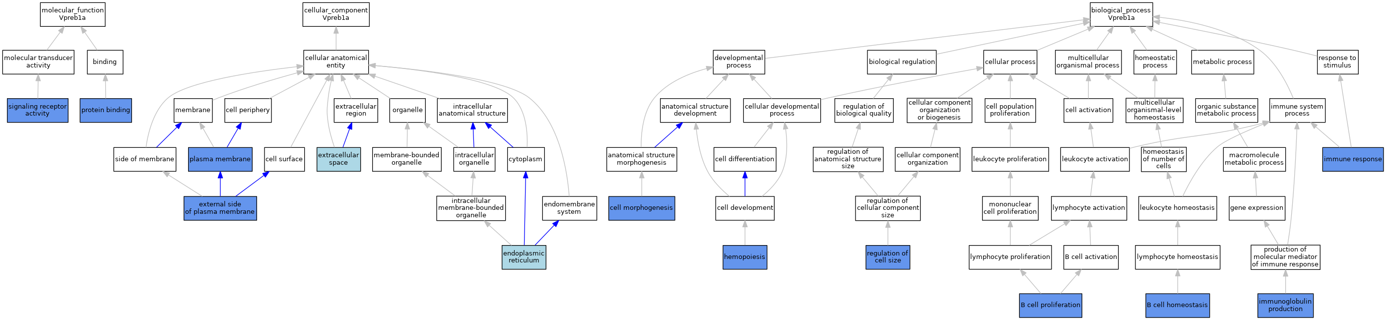
GO Annotations Graph
Symbol
Name
ID
Vpreb1a
V-set pre-B cell surrogate light chain 1A
MGI:98936

GO annotations  (Text View)    (Tabular View)

A table of the annotations represented in this image is provided below.


Gene Ontology Evidence Code Abbreviations:

Experimental:
EXP
Inferred from experiment
HMP
Inferred from high throughput mutant phenotype
HGI
Inferred from high throughput genetic interaction
HDA
Inferred from high throughput direct assay
HEP
Inferred from high throughput expression pattern
IDA
Inferred from direct assay
IEP
Inferred from expression pattern
IGI
Inferred from genetic interaction
IMP
Inferred from mutant phenotype
IPI
Inferred from physical interaction
Homology:
IAS
Inferred from ancestral sequence
IBA
Inferred from biological aspect of ancestor
IBD
Inferred from biological aspect of descendant
IKR
Inferred from key residues
IMR
Inferred from missing residues
IRD
Inferred from rapid divergence
ISA
Inferred from sequence alignment
ISM
Inferred from sequence model
ISO
Inferred from sequence orthology
ISS
Inferred from sequence or structural similarity
Automated:
IEA
Inferred from electronic annotation
RCA
Reviewed computational analysis
Other:
IC
Inferred by curator
NAS
Non-traceable author statement
ND
No biological data available
TAS
Traceable author statement

CategoryGO IDClassification TermEvidenceReference
Molecular FunctionGO:0005515protein bindingIPIJ:270663
Molecular FunctionGO:0005515protein bindingIPIJ:32583
Molecular FunctionGO:0038023signaling receptor activityIPIJ:32583
Cellular ComponentGO:0005783endoplasmic reticulumIEAJ:60000
Cellular ComponentGO:0009897external side of plasma membraneIDAJ:99189
Cellular ComponentGO:0005615extracellular spaceIBAJ:265628
Cellular ComponentGO:0005886plasma membraneIPIJ:32583
Biological ProcessGO:0001782B cell homeostasisIGIJ:99189
Biological ProcessGO:0001782B cell homeostasisIGIJ:99189
Biological ProcessGO:0042100B cell proliferationIMPJ:99189
Biological ProcessGO:0042100B cell proliferationIGIJ:99189
Biological ProcessGO:0042100B cell proliferationIGIJ:99189
Biological ProcessGO:0000902cell morphogenesisIGIJ:99189
Biological ProcessGO:0000902cell morphogenesisIGIJ:99189
Biological ProcessGO:0030097hemopoiesisIMPJ:53512
Biological ProcessGO:0006955immune responseIBAJ:265628
Biological ProcessGO:0006955immune responseIPIJ:32583
Biological ProcessGO:0002377immunoglobulin productionIBAJ:265628
Biological ProcessGO:0002377immunoglobulin productionIGIJ:99189
Biological ProcessGO:0002377immunoglobulin productionIGIJ:99189
Biological ProcessGO:0008361regulation of cell sizeIDAJ:99189
Biological ProcessGO:0008361regulation of cell sizeIGIJ:99189
Biological ProcessGO:0008361regulation of cell sizeIGIJ:99189
Biological ProcessGO:0008361regulation of cell sizeIGIJ:99189
Biological ProcessGO:0008361regulation of cell sizeIGIJ:99189

Contributing Projects:
Mouse Genome Database (MGD), Gene Expression Database (GXD), Mouse Models of Human Cancer database (MMHCdb) (formerly Mouse Tumor Biology (MTB)), Gene Ontology (GO)
Citing These Resources
Funding Information
Warranty Disclaimer, Privacy Notice, Licensing, & Copyright
Send questions and comments to User Support.
last database update
12/30/2025
MGI 6.24
The Jackson Laboratory