|
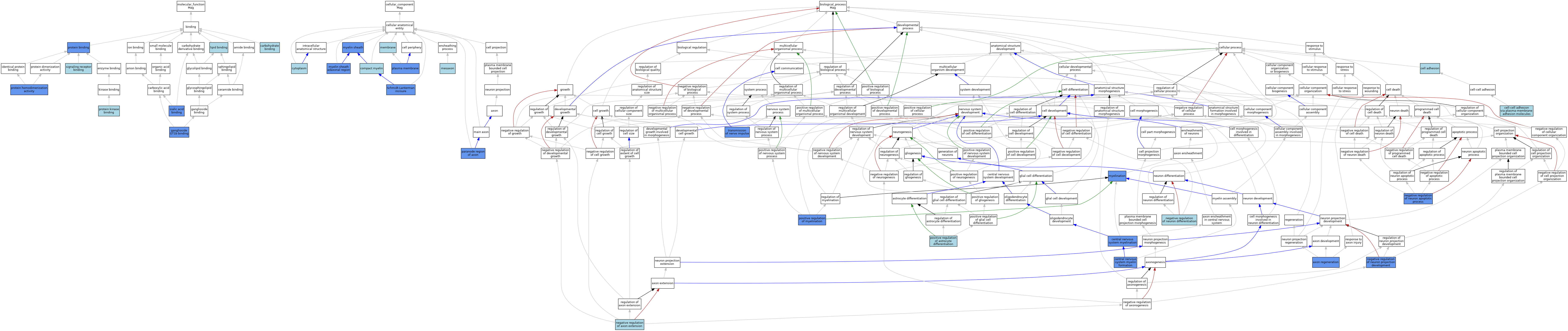
Symbol Name ID |
Mag
myelin-associated glycoprotein MGI:96912 |
| Category | GO ID | Classification Term | Evidence | Reference | |||||||||
|---|---|---|---|---|---|---|---|---|---|---|---|---|---|
| Molecular Function | GO:0030246 | carbohydrate binding | IEA | J:60000 | |||||||||
| Molecular Function | GO:1905576 | ganglioside GT1b binding | IMP | J:238475 | |||||||||
| Molecular Function | GO:1905576 | ganglioside GT1b binding | ISO | J:155856 | |||||||||
| Molecular Function | GO:0008289 | lipid binding | IEA | J:60000 | |||||||||
| Molecular Function | GO:0005515 | protein binding | IPI | J:238475 | |||||||||
| Molecular Function | GO:0005515 | protein binding | IPI | J:84277 | |||||||||
| Molecular Function | GO:0042803 | protein homodimerization activity | IPI | J:238475 | |||||||||
| Molecular Function | GO:0019901 | protein kinase binding | ISO | J:155856 | |||||||||
| Molecular Function | GO:0033691 | sialic acid binding | IDA | J:238475 | |||||||||
| Molecular Function | GO:0033691 | sialic acid binding | ISO | J:155856 | |||||||||
| Molecular Function | GO:0033691 | sialic acid binding | IBA | J:265628 | |||||||||
| Molecular Function | GO:0005102 | signaling receptor binding | ISO | J:155856 | |||||||||
| Cellular Component | GO:0043218 | compact myelin | ISO | J:164563 | |||||||||
| Cellular Component | GO:0005737 | cytoplasm | ISO | J:155856 | |||||||||
| Cellular Component | GO:0016020 | membrane | IEA | J:60000 | |||||||||
| Cellular Component | GO:0097453 | mesaxon | ISO | J:155856 | |||||||||
| Cellular Component | GO:0043209 | myelin sheath | ISO | J:164563 | |||||||||
| Cellular Component | GO:0043209 | myelin sheath | HDA | J:145263 | |||||||||
| Cellular Component | GO:0043209 | myelin sheath | IDA | J:201967 | |||||||||
| Cellular Component | GO:0043209 | myelin sheath | IDA | J:120470 | |||||||||
| Cellular Component | GO:0035749 | myelin sheath adaxonal region | ISO | J:155856 | |||||||||
| Cellular Component | GO:0035749 | myelin sheath adaxonal region | IDA | J:107700 | |||||||||
| Cellular Component | GO:0033270 | paranode region of axon | IDA | J:85500 | |||||||||
| Cellular Component | GO:0033270 | paranode region of axon | IDA | J:235660 | |||||||||
| Cellular Component | GO:0005886 | plasma membrane | IDA | J:46770 | |||||||||
| Cellular Component | GO:0005886 | plasma membrane | ISO | J:155856 | |||||||||
| Cellular Component | GO:0005886 | plasma membrane | ISO | J:164563 | |||||||||
| Cellular Component | GO:0005886 | plasma membrane | IBA | J:265628 | |||||||||
| Cellular Component | GO:0043220 | Schmidt-Lanterman incisure | ISO | J:155856 | |||||||||
| Cellular Component | GO:0043220 | Schmidt-Lanterman incisure | IDA | J:85500 | |||||||||
| Biological Process | GO:0031103 | axon regeneration | IGI | J:166463 | |||||||||
| Biological Process | GO:0007155 | cell adhesion | ISO | J:155856 | |||||||||
| Biological Process | GO:0007155 | cell adhesion | IBA | J:265628 | |||||||||
| Biological Process | GO:0098742 | cell-cell adhesion via plasma-membrane adhesion molecules | ISO | J:155856 | |||||||||
| Biological Process | GO:0032289 | central nervous system myelin formation | IGI | J:281631 | |||||||||
| Biological Process | GO:0022010 | central nervous system myelination | IMP | J:46770 | |||||||||
| Biological Process | GO:0042552 | myelination | IGI | J:281631 | |||||||||
| Biological Process | GO:0042552 | myelination | IMP | J:281631 | |||||||||
| Biological Process | GO:0042552 | myelination | IGI | J:281631 | |||||||||
| Biological Process | GO:0042552 | myelination | IGI | J:281631 | |||||||||
| Biological Process | GO:0042552 | myelination | IMP | J:281631 | |||||||||
| Biological Process | GO:0042552 | myelination | IGI | J:281631 | |||||||||
| Biological Process | GO:0030517 | negative regulation of axon extension | ISO | J:155856 | |||||||||
| Biological Process | GO:0043524 | negative regulation of neuron apoptotic process | IMP | J:238442 | |||||||||
| Biological Process | GO:0045665 | negative regulation of neuron differentiation | ISO | J:155856 | |||||||||
| Biological Process | GO:0010977 | negative regulation of neuron projection development | IMP | J:238475 | |||||||||
| Biological Process | GO:0010977 | negative regulation of neuron projection development | ISO | J:155856 | |||||||||
| Biological Process | GO:0010977 | negative regulation of neuron projection development | IMP | J:125387 | |||||||||
| Biological Process | GO:0048711 | positive regulation of astrocyte differentiation | ISO | J:155856 | |||||||||
| Biological Process | GO:0031643 | positive regulation of myelination | IMP | J:60058 | |||||||||
| Biological Process | GO:0019226 | transmission of nerve impulse | IMP | J:157710 | |||||||||
Mouse Genome Database (MGD), Gene Expression Database (GXD), Mouse Models of Human Cancer database (MMHCdb) (formerly Mouse Tumor Biology (MTB)), Gene Ontology (GO) |
||
|
Citing These Resources Funding Information Warranty Disclaimer, Privacy Notice, Licensing, & Copyright Send questions and comments to User Support. |
last database update 12/30/2025 MGI 6.24 |
|
|
|
||