About   Help   FAQ
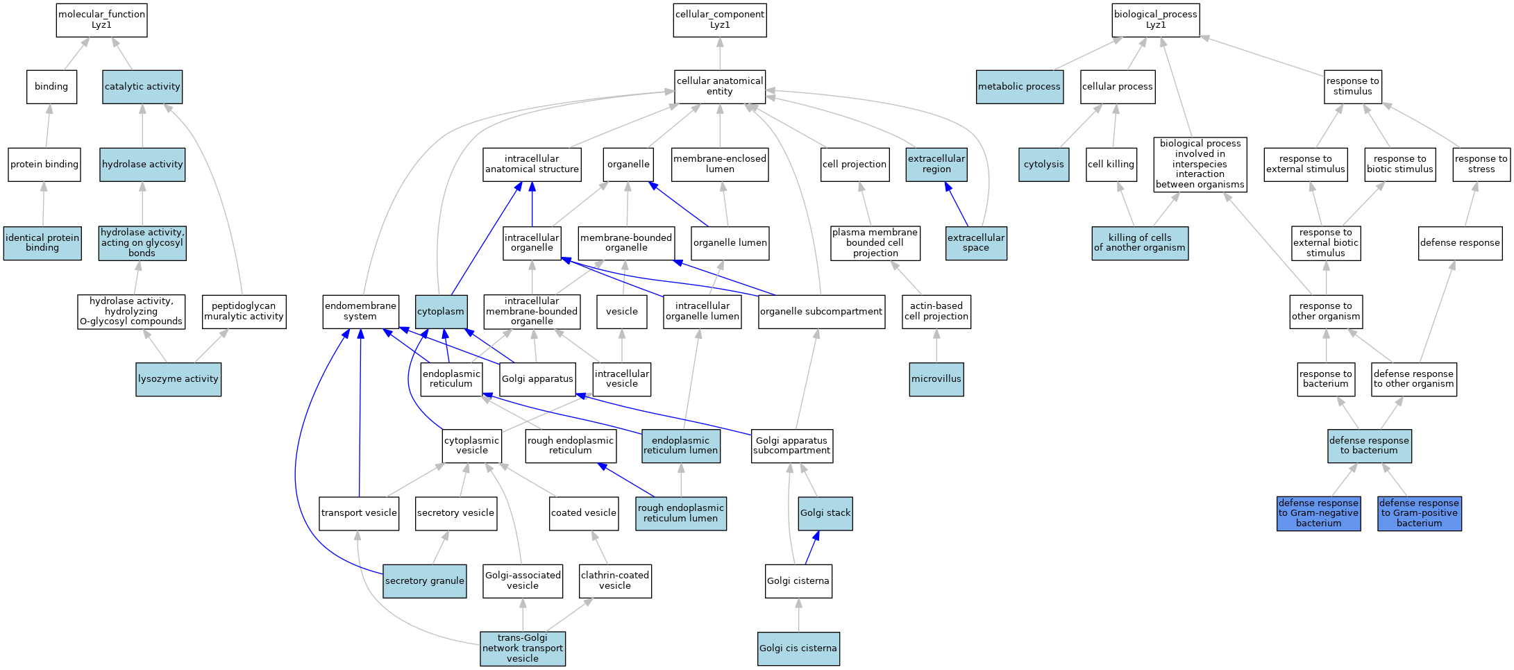
GO Annotations Graph
Symbol
Name
ID
Lyz1
lysozyme 1
MGI:96902

GO annotations  (Text View)    (Tabular View)

A table of the annotations represented in this image is provided below.


Gene Ontology Evidence Code Abbreviations:

Experimental:
EXP
Inferred from experiment
HMP
Inferred from high throughput mutant phenotype
HGI
Inferred from high throughput genetic interaction
HDA
Inferred from high throughput direct assay
HEP
Inferred from high throughput expression pattern
IDA
Inferred from direct assay
IEP
Inferred from expression pattern
IGI
Inferred from genetic interaction
IMP
Inferred from mutant phenotype
IPI
Inferred from physical interaction
Homology:
IAS
Inferred from ancestral sequence
IBA
Inferred from biological aspect of ancestor
IBD
Inferred from biological aspect of descendant
IKR
Inferred from key residues
IMR
Inferred from missing residues
IRD
Inferred from rapid divergence
ISA
Inferred from sequence alignment
ISM
Inferred from sequence model
ISO
Inferred from sequence orthology
ISS
Inferred from sequence or structural similarity
Automated:
IEA
Inferred from electronic annotation
RCA
Reviewed computational analysis
Other:
IC
Inferred by curator
NAS
Non-traceable author statement
ND
No biological data available
TAS
Traceable author statement

CategoryGO IDClassification TermEvidenceReference
Molecular FunctionGO:0003824catalytic activityIEAJ:60000
Molecular FunctionGO:0016787hydrolase activityIEAJ:60000
Molecular FunctionGO:0016798hydrolase activity, acting on glycosyl bondsISOJ:155856
Molecular FunctionGO:0042802identical protein bindingISOJ:164563
Molecular FunctionGO:0003796lysozyme activityISOJ:155856
Molecular FunctionGO:0003796lysozyme activityIBAJ:265628
Cellular ComponentGO:0005737cytoplasmISOJ:155856
Cellular ComponentGO:0005788endoplasmic reticulum lumenISOJ:155856
Cellular ComponentGO:0005576extracellular regionIEAJ:60000
Cellular ComponentGO:0005615extracellular spaceISOJ:164563
Cellular ComponentGO:0000137Golgi cis cisternaISOJ:155856
Cellular ComponentGO:0005795Golgi stackISOJ:155856
Cellular ComponentGO:0005902microvillusISOJ:155856
Cellular ComponentGO:0048237rough endoplasmic reticulum lumenISOJ:155856
Cellular ComponentGO:0030141secretory granuleISOJ:155856
Cellular ComponentGO:0030140trans-Golgi network transport vesicleISOJ:155856
Biological ProcessGO:0019835cytolysisIEAJ:60000
Biological ProcessGO:0042742defense response to bacteriumISOJ:164563
Biological ProcessGO:0050829defense response to Gram-negative bacteriumIDAJ:90269
Biological ProcessGO:0050829defense response to Gram-negative bacteriumIBAJ:265628
Biological ProcessGO:0050830defense response to Gram-positive bacteriumISOJ:164563
Biological ProcessGO:0050830defense response to Gram-positive bacteriumIDAJ:90269
Biological ProcessGO:0050830defense response to Gram-positive bacteriumIBAJ:265628
Biological ProcessGO:0031640killing of cells of another organismISOJ:164563
Biological ProcessGO:0008152metabolic processIEAJ:60000

Contributing Projects:
Mouse Genome Database (MGD), Gene Expression Database (GXD), Mouse Models of Human Cancer database (MMHCdb) (formerly Mouse Tumor Biology (MTB)), Gene Ontology (GO)
Citing These Resources
Funding Information
Warranty Disclaimer, Privacy Notice, Licensing, & Copyright
Send questions and comments to User Support.
last database update
12/30/2025
MGI 6.24
The Jackson Laboratory