About   Help   FAQ
GO Annotations Graph
Symbol
Name
ID
Krt5
keratin 5
MGI:96702

GO annotations  (Text View)    (Tabular View)

A table of the annotations represented in this image is provided below.


Gene Ontology Evidence Code Abbreviations:

Experimental:
EXP
Inferred from experiment
HMP
Inferred from high throughput mutant phenotype
HGI
Inferred from high throughput genetic interaction
HDA
Inferred from high throughput direct assay
HEP
Inferred from high throughput expression pattern
IDA
Inferred from direct assay
IEP
Inferred from expression pattern
IGI
Inferred from genetic interaction
IMP
Inferred from mutant phenotype
IPI
Inferred from physical interaction
Homology:
IAS
Inferred from ancestral sequence
IBA
Inferred from biological aspect of ancestor
IBD
Inferred from biological aspect of descendant
IKR
Inferred from key residues
IMR
Inferred from missing residues
IRD
Inferred from rapid divergence
ISA
Inferred from sequence alignment
ISM
Inferred from sequence model
ISO
Inferred from sequence orthology
ISS
Inferred from sequence or structural similarity
Automated:
IEA
Inferred from electronic annotation
RCA
Reviewed computational analysis
Other:
IC
Inferred by curator
NAS
Non-traceable author statement
ND
No biological data available
TAS
Traceable author statement

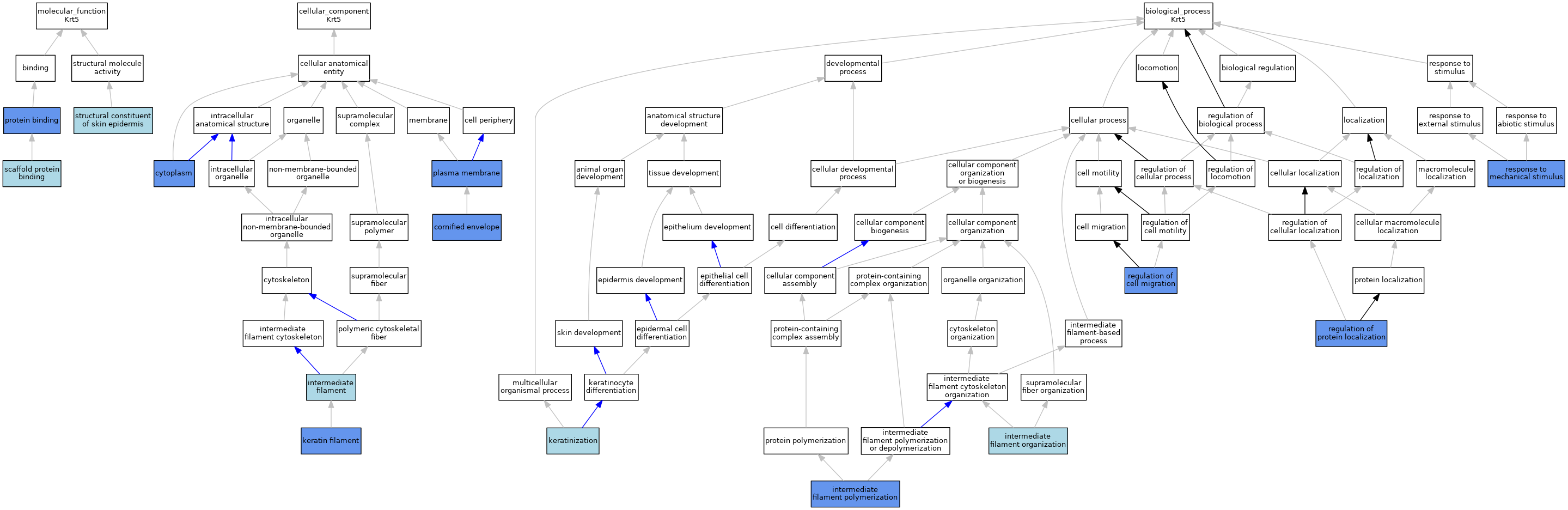
CategoryGO IDClassification TermEvidenceReference
Molecular FunctionGO:0005515protein bindingIPIJ:83640
Molecular FunctionGO:0005515protein bindingIPIJ:322687
Molecular FunctionGO:0005515protein bindingIPIJ:138481
Molecular FunctionGO:0005515protein bindingIPIJ:51772
Molecular FunctionGO:0097110scaffold protein bindingISOJ:164563
Molecular FunctionGO:0030280structural constituent of skin epidermisIBAJ:265628
Cellular ComponentGO:0001533cornified envelopeIDAJ:230728
Cellular ComponentGO:0005737cytoplasmIDAJ:83640
Cellular ComponentGO:0005737cytoplasmISOJ:164563
Cellular ComponentGO:0005737cytoplasmIDAJ:272927
Cellular ComponentGO:0005882intermediate filamentISOJ:164563
Cellular ComponentGO:0045095keratin filamentISOJ:164563
Cellular ComponentGO:0045095keratin filamentISOJ:155856
Cellular ComponentGO:0045095keratin filamentIBAJ:265628
Cellular ComponentGO:0045095keratin filamentIDAJ:171374
Cellular ComponentGO:0045095keratin filamentIDAJ:3991
Cellular ComponentGO:0045095keratin filamentISOJ:3991
Cellular ComponentGO:0005886plasma membraneIDAJ:171374
Biological ProcessGO:0045109intermediate filament organizationIBAJ:265628
Biological ProcessGO:0045107intermediate filament polymerizationIMPJ:76311
Biological ProcessGO:0031424keratinizationIBAJ:265628
Biological ProcessGO:0030334regulation of cell migrationIMPJ:322809
Biological ProcessGO:0032880regulation of protein localizationIMPJ:322809
Biological ProcessGO:0009612response to mechanical stimulusIMPJ:76311

Contributing Projects:
Mouse Genome Database (MGD), Gene Expression Database (GXD), Mouse Models of Human Cancer database (MMHCdb) (formerly Mouse Tumor Biology (MTB)), Gene Ontology (GO)
Citing These Resources
Funding Information
Warranty Disclaimer, Privacy Notice, Licensing, & Copyright
Send questions and comments to User Support.
last database update
12/30/2025
MGI 6.24
The Jackson Laboratory