About   Help   FAQ
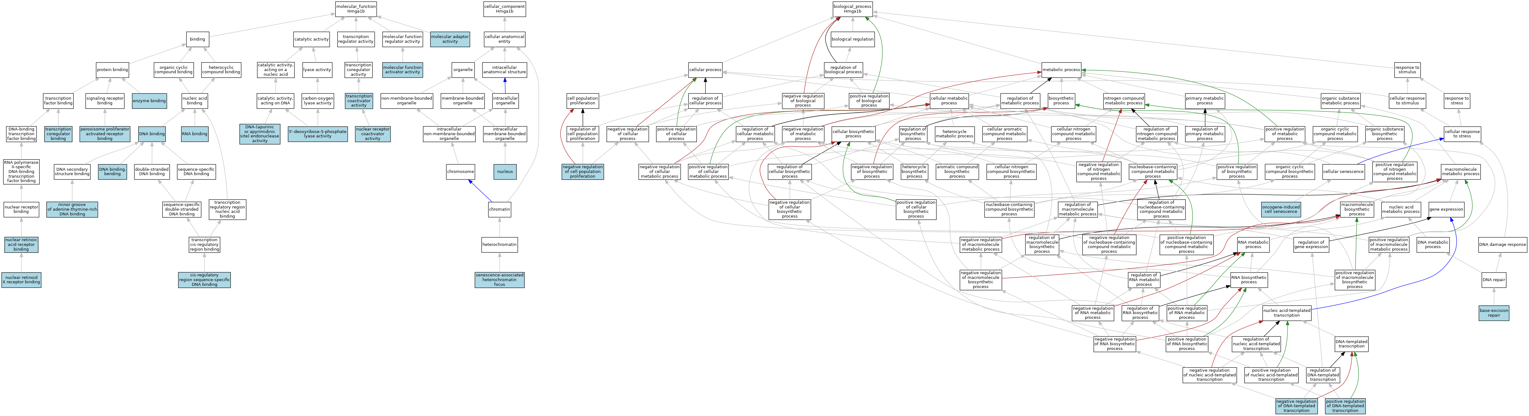
GO Annotations Graph
Symbol
Name
ID
Hmga1b
high mobility group AT-hook 1B
MGI:96161

GO annotations  (Text View)    (Tabular View)

A table of the annotations represented in this image is provided below.


Gene Ontology Evidence Code Abbreviations:

Experimental:
EXP
Inferred from experiment
HMP
Inferred from high throughput mutant phenotype
HGI
Inferred from high throughput genetic interaction
HDA
Inferred from high throughput direct assay
HEP
Inferred from high throughput expression pattern
IDA
Inferred from direct assay
IEP
Inferred from expression pattern
IGI
Inferred from genetic interaction
IMP
Inferred from mutant phenotype
IPI
Inferred from physical interaction
Homology:
IAS
Inferred from ancestral sequence
IBA
Inferred from biological aspect of ancestor
IBD
Inferred from biological aspect of descendant
IKR
Inferred from key residues
IMR
Inferred from missing residues
IRD
Inferred from rapid divergence
ISA
Inferred from sequence alignment
ISM
Inferred from sequence model
ISO
Inferred from sequence orthology
ISS
Inferred from sequence or structural similarity
Automated:
IEA
Inferred from electronic annotation
RCA
Reviewed computational analysis
Other:
IC
Inferred by curator
NAS
Non-traceable author statement
ND
No biological data available
TAS
Traceable author statement

CategoryGO IDClassification TermEvidenceReference
Molecular FunctionGO:00515755'-deoxyribose-5-phosphate lyase activityISOJ:164563
Molecular FunctionGO:0000987cis-regulatory region sequence-specific DNA bindingISOJ:164563
Molecular FunctionGO:0003677DNA bindingISOJ:164563
Molecular FunctionGO:0008301DNA binding, bendingISOJ:164563
Molecular FunctionGO:0003906DNA-(apurinic or apyrimidinic site) endonuclease activityISOJ:164563
Molecular FunctionGO:0019899enzyme bindingISOJ:164563
Molecular FunctionGO:0003680minor groove of adenine-thymine-rich DNA bindingISOJ:164563
Molecular FunctionGO:0060090molecular adaptor activityISOJ:164563
Molecular FunctionGO:0140677molecular function activator activityISOJ:164563
Molecular FunctionGO:0030374nuclear receptor coactivator activityISOJ:164563
Molecular FunctionGO:0042974nuclear retinoic acid receptor bindingISOJ:164563
Molecular FunctionGO:0046965nuclear retinoid X receptor bindingISOJ:164563
Molecular FunctionGO:0042975peroxisome proliferator activated receptor bindingISOJ:164563
Molecular FunctionGO:0003723RNA bindingISOJ:164563
Molecular FunctionGO:0003713transcription coactivator activityISOJ:164563
Molecular FunctionGO:0001221transcription coregulator bindingISOJ:164563
Cellular ComponentGO:0005634nucleusISOJ:164563
Cellular ComponentGO:0035985senescence-associated heterochromatin focusISOJ:164563
Biological ProcessGO:0006284base-excision repairISOJ:164563
Biological ProcessGO:0008285negative regulation of cell population proliferationISOJ:164563
Biological ProcessGO:0045892negative regulation of DNA-templated transcriptionISOJ:164563
Biological ProcessGO:0090402oncogene-induced cell senescenceISOJ:164563
Biological ProcessGO:0045893positive regulation of DNA-templated transcriptionISOJ:164563

Contributing Projects:
Mouse Genome Database (MGD), Gene Expression Database (GXD), Mouse Models of Human Cancer database (MMHCdb) (formerly Mouse Tumor Biology (MTB)), Gene Ontology (GO)
Citing These Resources
Funding Information
Warranty Disclaimer, Privacy Notice, Licensing, & Copyright
Send questions and comments to User Support.
last database update
12/30/2025
MGI 6.24
The Jackson Laboratory