|
Symbol Name ID |
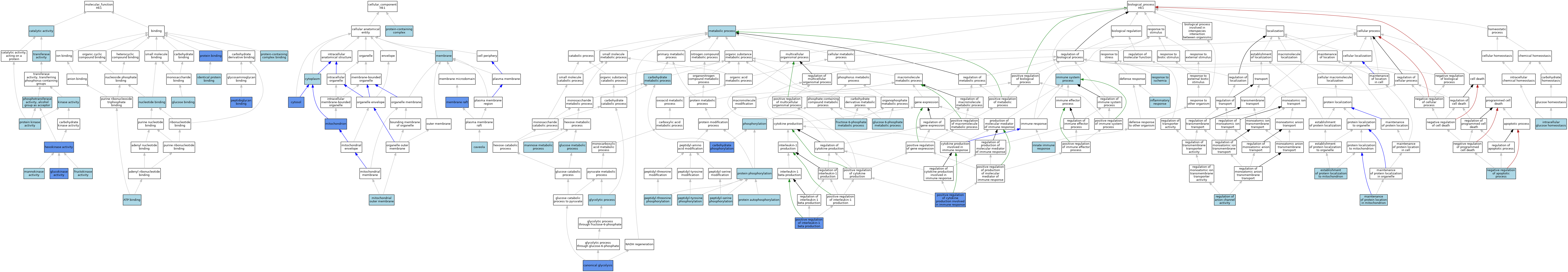
Hk1
hexokinase 1 MGI:96103 |
| Category | GO ID | Classification Term | Evidence | Reference | |||||||||
|---|---|---|---|---|---|---|---|---|---|---|---|---|---|
| Molecular Function | GO:0005524 | ATP binding | ISO | J:155856 | |||||||||
| Molecular Function | GO:0003824 | catalytic activity | IEA | J:60000 | |||||||||
| Molecular Function | GO:0008865 | fructokinase activity | ISO | J:155856 | |||||||||
| Molecular Function | GO:0008865 | fructokinase activity | IBA | J:265628 | |||||||||
| Molecular Function | GO:0004340 | glucokinase activity | ISO | J:155856 | |||||||||
| Molecular Function | GO:0004340 | glucokinase activity | IBA | J:265628 | |||||||||
| Molecular Function | GO:0004340 | glucokinase activity | IDA | J:140897 | |||||||||
| Molecular Function | GO:0005536 | glucose binding | ISO | J:155856 | |||||||||
| Molecular Function | GO:0004396 | hexokinase activity | ISO | J:164563 | |||||||||
| Molecular Function | GO:0004396 | hexokinase activity | ISO | J:155856 | |||||||||
| Molecular Function | GO:0004396 | hexokinase activity | IMP | J:234642 | |||||||||
| Molecular Function | GO:0004396 | hexokinase activity | IDA | J:92699 | |||||||||
| Molecular Function | GO:0004396 | hexokinase activity | TAS | J:80475 | |||||||||
| Molecular Function | GO:0004396 | hexokinase activity | IDA | J:132397 | |||||||||
| Molecular Function | GO:0042802 | identical protein binding | ISO | J:155856 | |||||||||
| Molecular Function | GO:0016301 | kinase activity | IEA | J:60000 | |||||||||
| Molecular Function | GO:0019158 | mannokinase activity | ISO | J:155856 | |||||||||
| Molecular Function | GO:0019158 | mannokinase activity | IBA | J:265628 | |||||||||
| Molecular Function | GO:0000166 | nucleotide binding | IEA | J:60000 | |||||||||
| Molecular Function | GO:0042834 | peptidoglycan binding | IDA | J:234642 | |||||||||
| Molecular Function | GO:0042834 | peptidoglycan binding | ISO | J:164563 | |||||||||
| Molecular Function | GO:0016773 | phosphotransferase activity, alcohol group as acceptor | IEA | J:72247 | |||||||||
| Molecular Function | GO:0005515 | protein binding | IPI | J:193640 | |||||||||
| Molecular Function | GO:0005515 | protein binding | IPI | J:159554 | |||||||||
| Molecular Function | GO:0005515 | protein binding | IPI | J:193640 | |||||||||
| Molecular Function | GO:0004672 | protein kinase activity | ISO | J:155856 | |||||||||
| Molecular Function | GO:0044877 | protein-containing complex binding | ISO | J:155856 | |||||||||
| Molecular Function | GO:0016740 | transferase activity | IEA | J:60000 | |||||||||
| Cellular Component | GO:0005901 | caveola | ISO | J:155856 | |||||||||
| Cellular Component | GO:0005737 | cytoplasm | IEA | J:60000 | |||||||||
| Cellular Component | GO:0005829 | cytosol | IDA | J:234642 | |||||||||
| Cellular Component | GO:0005829 | cytosol | ISO | J:155856 | |||||||||
| Cellular Component | GO:0005829 | cytosol | IBA | J:265628 | |||||||||
| Cellular Component | GO:0005829 | cytosol | IDA | J:80475 | |||||||||
| Cellular Component | GO:0005829 | cytosol | IDA | J:80475 | |||||||||
| Cellular Component | GO:0016020 | membrane | IEA | J:60000 | |||||||||
| Cellular Component | GO:0045121 | membrane raft | IDA | J:149637 | |||||||||
| Cellular Component | GO:0005741 | mitochondrial outer membrane | IEA | J:60000 | |||||||||
| Cellular Component | GO:0005739 | mitochondrion | IDA | J:234642 | |||||||||
| Cellular Component | GO:0005739 | mitochondrion | ISO | J:155856 | |||||||||
| Cellular Component | GO:0005739 | mitochondrion | ISO | J:164563 | |||||||||
| Cellular Component | GO:0005739 | mitochondrion | IBA | J:265628 | |||||||||
| Cellular Component | GO:0005739 | mitochondrion | HDA | J:86816 | |||||||||
| Cellular Component | GO:0005739 | mitochondrion | HDA | J:86816 | |||||||||
| Cellular Component | GO:0005739 | mitochondrion | HDA | J:86816 | |||||||||
| Cellular Component | GO:0005739 | mitochondrion | HDA | J:86816 | |||||||||
| Cellular Component | GO:0005739 | mitochondrion | HDA | J:151002 | |||||||||
| Cellular Component | GO:0032991 | protein-containing complex | ISO | J:155856 | |||||||||
| Biological Process | GO:0061621 | canonical glycolysis | IDA | J:318723 | |||||||||
| Biological Process | GO:0005975 | carbohydrate metabolic process | IEA | J:72247 | |||||||||
| Biological Process | GO:0046835 | carbohydrate phosphorylation | ISO | J:164563 | |||||||||
| Biological Process | GO:0046835 | carbohydrate phosphorylation | ISO | J:155856 | |||||||||
| Biological Process | GO:0046835 | carbohydrate phosphorylation | IMP | J:234642 | |||||||||
| Biological Process | GO:0046835 | carbohydrate phosphorylation | IDA | J:132397 | |||||||||
| Biological Process | GO:0046835 | carbohydrate phosphorylation | IBA | J:265628 | |||||||||
| Biological Process | GO:0072655 | establishment of protein localization to mitochondrion | ISO | J:164563 | |||||||||
| Biological Process | GO:0006002 | fructose 6-phosphate metabolic process | ISO | J:155856 | |||||||||
| Biological Process | GO:0051156 | glucose 6-phosphate metabolic process | ISO | J:155856 | |||||||||
| Biological Process | GO:0051156 | glucose 6-phosphate metabolic process | IBA | J:265628 | |||||||||
| Biological Process | GO:0006006 | glucose metabolic process | IBA | J:265628 | |||||||||
| Biological Process | GO:0006096 | glycolytic process | ISO | J:155856 | |||||||||
| Biological Process | GO:0006096 | glycolytic process | IBA | J:265628 | |||||||||
| Biological Process | GO:0006096 | glycolytic process | TAS | J:80475 | |||||||||
| Biological Process | GO:0002376 | immune system process | IEA | J:60000 | |||||||||
| Biological Process | GO:0006954 | inflammatory response | IEA | J:60000 | |||||||||
| Biological Process | GO:0045087 | innate immune response | IEA | J:60000 | |||||||||
| Biological Process | GO:0001678 | intracellular glucose homeostasis | IBA | J:265628 | |||||||||
| Biological Process | GO:0072656 | maintenance of protein location in mitochondrion | ISO | J:164563 | |||||||||
| Biological Process | GO:0006013 | mannose metabolic process | ISO | J:155856 | |||||||||
| Biological Process | GO:0008152 | metabolic process | IEA | J:60000 | |||||||||
| Biological Process | GO:0043066 | negative regulation of apoptotic process | ISO | J:155856 | |||||||||
| Biological Process | GO:0018105 | peptidyl-serine phosphorylation | ISO | J:155856 | |||||||||
| Biological Process | GO:0018107 | peptidyl-threonine phosphorylation | ISO | J:155856 | |||||||||
| Biological Process | GO:0018108 | peptidyl-tyrosine phosphorylation | ISO | J:155856 | |||||||||
| Biological Process | GO:0016310 | phosphorylation | IEA | J:60000 | |||||||||
| Biological Process | GO:0002720 | positive regulation of cytokine production involved in immune response | IDA | J:234642 | |||||||||
| Biological Process | GO:0032731 | positive regulation of interleukin-1 beta production | IDA | J:234642 | |||||||||
| Biological Process | GO:0046777 | protein autophosphorylation | ISO | J:155856 | |||||||||
| Biological Process | GO:0006468 | protein phosphorylation | ISO | J:155856 | |||||||||
| Biological Process | GO:0010359 | regulation of anion channel activity | ISO | J:155856 | |||||||||
| Biological Process | GO:0002931 | response to ischemia | ISO | J:155856 | |||||||||
Mouse Genome Database (MGD), Gene Expression Database (GXD), Mouse Models of Human Cancer database (MMHCdb) (formerly Mouse Tumor Biology (MTB)), Gene Ontology (GO) |
||
|
Citing These Resources Funding Information Warranty Disclaimer, Privacy Notice, Licensing, & Copyright Send questions and comments to User Support. |
last database update 12/30/2025 MGI 6.24 |
|
|
|
||