|
Symbol Name ID |
Eed
embryonic ectoderm development MGI:95286 |
| Category | GO ID | Classification Term | Evidence | Reference | |||||||||
|---|---|---|---|---|---|---|---|---|---|---|---|---|---|
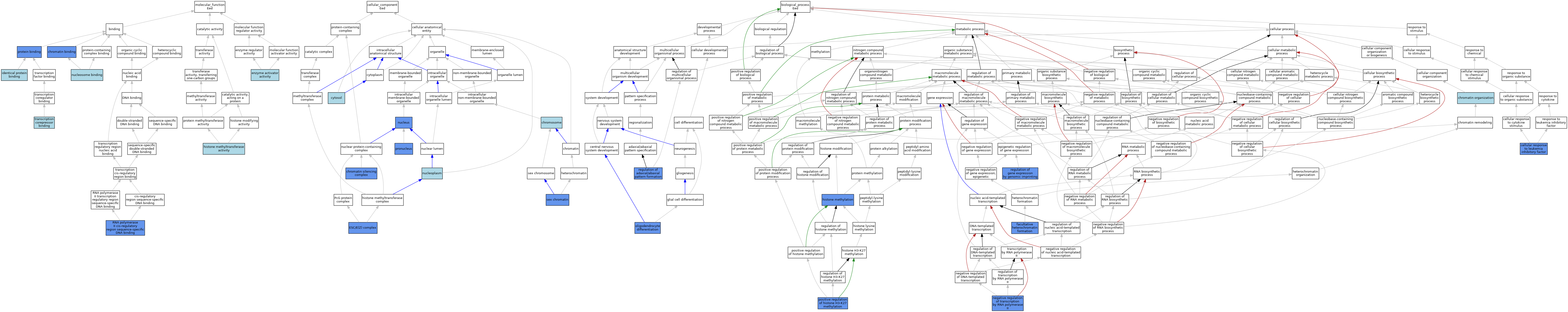
| Molecular Function | GO:0003682 | chromatin binding | ISO | J:155856 | |||||||||
| Molecular Function | GO:0003682 | chromatin binding | IDA | J:109525 | |||||||||
| Molecular Function | GO:0003682 | chromatin binding | IDA | J:202816 | |||||||||
| Molecular Function | GO:0008047 | enzyme activator activity | ISO | J:164563 | |||||||||
| Molecular Function | GO:0042054 | histone methyltransferase activity | ISO | J:73065 | |||||||||
| Molecular Function | GO:0042802 | identical protein binding | ISO | J:164563 | |||||||||
| Molecular Function | GO:0031491 | nucleosome binding | IBA | J:265628 | |||||||||
| Molecular Function | GO:0005515 | protein binding | IPI | J:158991 | |||||||||
| Molecular Function | GO:0005515 | protein binding | IPI | J:200240 | |||||||||
| Molecular Function | GO:0005515 | protein binding | IPI | J:157724 | |||||||||
| Molecular Function | GO:0005515 | protein binding | IPI | J:157724 | |||||||||
| Molecular Function | GO:0005515 | protein binding | IPI | J:178953 | |||||||||
| Molecular Function | GO:0005515 | protein binding | IPI | J:157630 | |||||||||
| Molecular Function | GO:0005515 | protein binding | IPI | J:158991 | |||||||||
| Molecular Function | GO:0005515 | protein binding | IPI | J:200345 | |||||||||
| Molecular Function | GO:0005515 | protein binding | IPI | J:247419 | |||||||||
| Molecular Function | GO:0005515 | protein binding | IPI | J:47703 | |||||||||
| Molecular Function | GO:0005515 | protein binding | IPI | J:84664 | |||||||||
| Molecular Function | GO:0005515 | protein binding | IPI | J:85364 | |||||||||
| Molecular Function | GO:0005515 | protein binding | IPI | J:119650 | |||||||||
| Molecular Function | GO:0005515 | protein binding | IPI | J:84664 | |||||||||
| Molecular Function | GO:0005515 | protein binding | IPI | J:119650 | |||||||||
| Molecular Function | GO:0005515 | protein binding | IPI | J:193806 | |||||||||
| Molecular Function | GO:0005515 | protein binding | IPI | J:193806 | |||||||||
| Molecular Function | GO:0005515 | protein binding | IPI | J:166345 | |||||||||
| Molecular Function | GO:0005515 | protein binding | IPI | J:47703 | |||||||||
| Molecular Function | GO:0000978 | RNA polymerase II cis-regulatory region sequence-specific DNA binding | IDA | J:119650 | |||||||||
| Molecular Function | GO:0001222 | transcription corepressor binding | ISO | J:164563 | |||||||||
| Cellular Component | GO:0005677 | chromatin silencing complex | IDA | J:228292 | |||||||||
| Cellular Component | GO:0005694 | chromosome | IEA | J:60000 | |||||||||
| Cellular Component | GO:0005829 | cytosol | ISO | J:164563 | |||||||||
| Cellular Component | GO:0035098 | ESC/E(Z) complex | IDA | J:157724 | |||||||||
| Cellular Component | GO:0035098 | ESC/E(Z) complex | IDA | J:183475 | |||||||||
| Cellular Component | GO:0035098 | ESC/E(Z) complex | IDA | J:157068 | |||||||||
| Cellular Component | GO:0035098 | ESC/E(Z) complex | IDA | J:157630 | |||||||||
| Cellular Component | GO:0035098 | ESC/E(Z) complex | IBA | J:265628 | |||||||||
| Cellular Component | GO:0035098 | ESC/E(Z) complex | IDA | J:281161 | |||||||||
| Cellular Component | GO:0035098 | ESC/E(Z) complex | ISO | J:73065 | |||||||||
| Cellular Component | GO:0005654 | nucleoplasm | ISO | J:164563 | |||||||||
| Cellular Component | GO:0005654 | nucleoplasm | TAS | Reactome:R-MMU-5617960 | |||||||||
| Cellular Component | GO:0005654 | nucleoplasm | TAS | Reactome:R-MMU-5617990 | |||||||||
| Cellular Component | GO:0005654 | nucleoplasm | TAS | Reactome:R-MMU-5619411 | |||||||||
| Cellular Component | GO:0005654 | nucleoplasm | TAS | Reactome:R-MMU-5619424 | |||||||||
| Cellular Component | GO:0005654 | nucleoplasm | TAS | Reactome:R-MMU-5619434 | |||||||||
| Cellular Component | GO:0005654 | nucleoplasm | TAS | Reactome:R-MMU-5619436 | |||||||||
| Cellular Component | GO:0005654 | nucleoplasm | TAS | Reactome:R-MMU-5619437 | |||||||||
| Cellular Component | GO:0005654 | nucleoplasm | TAS | Reactome:R-MMU-5619438 | |||||||||
| Cellular Component | GO:0005654 | nucleoplasm | TAS | Reactome:R-MMU-5619441 | |||||||||
| Cellular Component | GO:0005654 | nucleoplasm | TAS | Reactome:R-MMU-6810138 | |||||||||
| Cellular Component | GO:0005654 | nucleoplasm | TAS | Reactome:R-MMU-6810150 | |||||||||
| Cellular Component | GO:0005654 | nucleoplasm | TAS | Reactome:R-MMU-6810169 | |||||||||
| Cellular Component | GO:0005654 | nucleoplasm | TAS | Reactome:R-MMU-6810170 | |||||||||
| Cellular Component | GO:0005634 | nucleus | ISO | J:155856 | |||||||||
| Cellular Component | GO:0005634 | nucleus | IDA | J:71817 | |||||||||
| Cellular Component | GO:0005634 | nucleus | IDA | J:154112 | |||||||||
| Cellular Component | GO:0005634 | nucleus | IDA | J:185555 | |||||||||
| Cellular Component | GO:0005634 | nucleus | IDA | J:134766 | |||||||||
| Cellular Component | GO:0005634 | nucleus | IDA | J:47703 | |||||||||
| Cellular Component | GO:0045120 | pronucleus | IDA | J:84664 | |||||||||
| Cellular Component | GO:0001739 | sex chromatin | IDA | J:94519 | |||||||||
| Biological Process | GO:1990830 | cellular response to leukemia inhibitory factor | IEP | J:163558 | |||||||||
| Biological Process | GO:0006325 | chromatin organization | IEA | J:60000 | |||||||||
| Biological Process | GO:0140718 | facultative heterochromatin formation | IDA | J:157724 | |||||||||
| Biological Process | GO:0140718 | facultative heterochromatin formation | IDA | J:157630 | |||||||||
| Biological Process | GO:0016571 | histone methylation | IMP | J:99186 | |||||||||
| Biological Process | GO:0000122 | negative regulation of transcription by RNA polymerase II | ISO | J:155856 | |||||||||
| Biological Process | GO:0000122 | negative regulation of transcription by RNA polymerase II | IBA | J:265628 | |||||||||
| Biological Process | GO:0000122 | negative regulation of transcription by RNA polymerase II | IGI | J:119650 | |||||||||
| Biological Process | GO:0048709 | oligodendrocyte differentiation | IMP | J:256017 | |||||||||
| Biological Process | GO:0061087 | positive regulation of histone H3-K27 methylation | IMP | J:166345 | |||||||||
| Biological Process | GO:2000011 | regulation of adaxial/abaxial pattern formation | IGI | J:119650 | |||||||||
| Biological Process | GO:0006349 | regulation of gene expression by genomic imprinting | IMP | J:82790 | |||||||||
Mouse Genome Database (MGD), Gene Expression Database (GXD), Mouse Models of Human Cancer database (MMHCdb) (formerly Mouse Tumor Biology (MTB)), Gene Ontology (GO) |
||
|
Citing These Resources Funding Information Warranty Disclaimer, Privacy Notice, Licensing, & Copyright Send questions and comments to User Support. |
last database update 12/30/2025 MGI 6.24 |
|
|
|
||