About   Help   FAQ
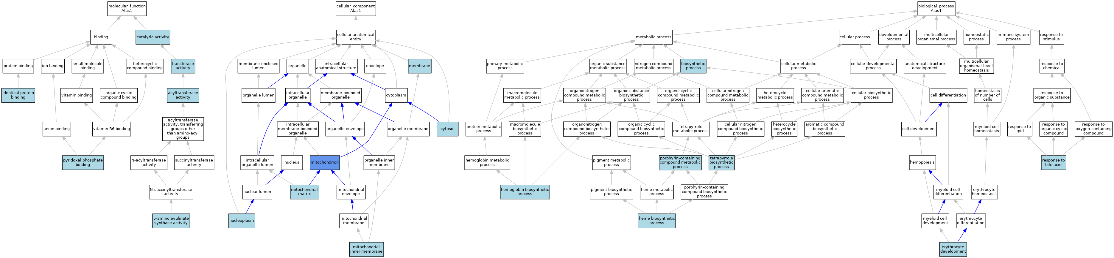
GO Annotations Graph
Symbol
Name
ID
Alas1
aminolevulinic acid synthase 1
MGI:87989

GO annotations  (Text View)    (Tabular View)

A table of the annotations represented in this image is provided below.


Gene Ontology Evidence Code Abbreviations:

Experimental:
EXP
Inferred from experiment
HMP
Inferred from high throughput mutant phenotype
HGI
Inferred from high throughput genetic interaction
HDA
Inferred from high throughput direct assay
HEP
Inferred from high throughput expression pattern
IDA
Inferred from direct assay
IEP
Inferred from expression pattern
IGI
Inferred from genetic interaction
IMP
Inferred from mutant phenotype
IPI
Inferred from physical interaction
Homology:
IAS
Inferred from ancestral sequence
IBA
Inferred from biological aspect of ancestor
IBD
Inferred from biological aspect of descendant
IKR
Inferred from key residues
IMR
Inferred from missing residues
IRD
Inferred from rapid divergence
ISA
Inferred from sequence alignment
ISM
Inferred from sequence model
ISO
Inferred from sequence orthology
ISS
Inferred from sequence or structural similarity
Automated:
IEA
Inferred from electronic annotation
RCA
Reviewed computational analysis
Other:
IC
Inferred by curator
NAS
Non-traceable author statement
ND
No biological data available
TAS
Traceable author statement

CategoryGO IDClassification TermEvidenceReference
Molecular FunctionGO:00038705-aminolevulinate synthase activityISOJ:164563
Molecular FunctionGO:00038705-aminolevulinate synthase activityISOJ:155856
Molecular FunctionGO:00038705-aminolevulinate synthase activityIBAJ:265628
Molecular FunctionGO:0016746acyltransferase activityIEAJ:60000
Molecular FunctionGO:0003824catalytic activityIEAJ:72247
Molecular FunctionGO:0042802identical protein bindingISOJ:164563
Molecular FunctionGO:0030170pyridoxal phosphate bindingIEAJ:72247
Molecular FunctionGO:0016740transferase activityIEAJ:60000
Molecular FunctionGO:0016740transferase activityIEAJ:72247
Cellular ComponentGO:0005829cytosolISOJ:164563
Cellular ComponentGO:0016020membraneIEAJ:60000
Cellular ComponentGO:0005743mitochondrial inner membraneIEAJ:60000
Cellular ComponentGO:0005759mitochondrial matrixIEAJ:72247
Cellular ComponentGO:0005739mitochondrionISOJ:164563
Cellular ComponentGO:0005739mitochondrionISOJ:155856
Cellular ComponentGO:0005739mitochondrionIBAJ:265628
Cellular ComponentGO:0005739mitochondrionHDAJ:151002
Cellular ComponentGO:0005654nucleoplasmISOJ:164563
Biological ProcessGO:0009058biosynthetic processIEAJ:72247
Biological ProcessGO:0048821erythrocyte developmentIBAJ:265628
Biological ProcessGO:0006783heme biosynthetic processIBAJ:265628
Biological ProcessGO:0042541hemoglobin biosynthetic processIBAJ:265628
Biological ProcessGO:0006778porphyrin-containing compound metabolic processIEAJ:72247
Biological ProcessGO:1903412response to bile acidISOJ:164563
Biological ProcessGO:0033014tetrapyrrole biosynthetic processIEAJ:72247

Contributing Projects:
Mouse Genome Database (MGD), Gene Expression Database (GXD), Mouse Models of Human Cancer database (MMHCdb) (formerly Mouse Tumor Biology (MTB)), Gene Ontology (GO)
Citing These Resources
Funding Information
Warranty Disclaimer, Privacy Notice, Licensing, & Copyright
Send questions and comments to User Support.
last database update
12/30/2025
MGI 6.24
The Jackson Laboratory