About   Help   FAQ
GO Annotations Graph
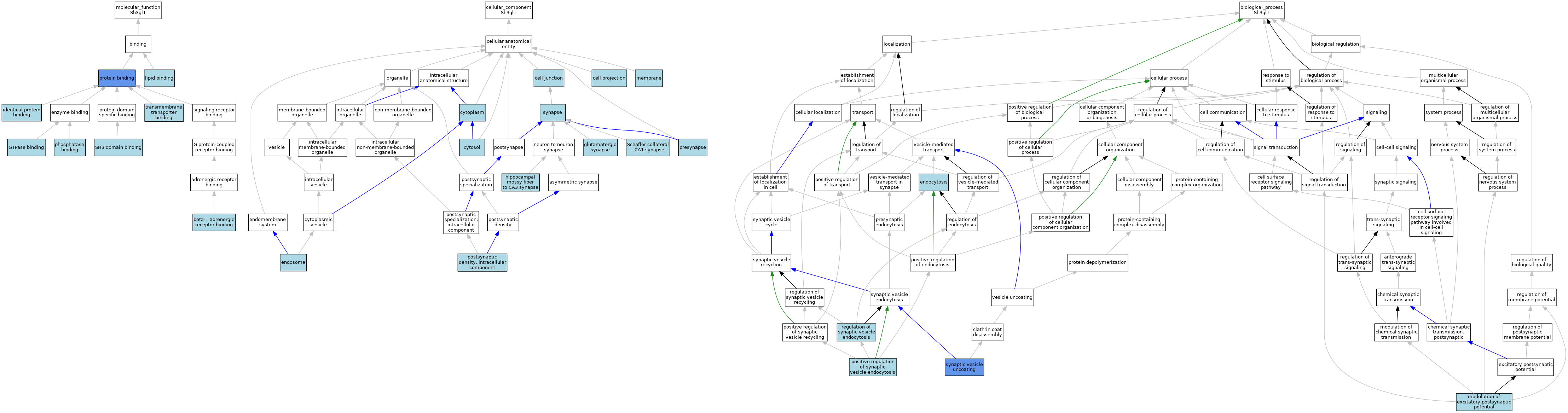
Symbol
Name
ID
Sh3gl1
SH3-domain GRB2-like 1
MGI:700010

GO annotations  (Text View)    (Tabular View)

A table of the annotations represented in this image is provided below.


Gene Ontology Evidence Code Abbreviations:

Experimental:
EXP
Inferred from experiment
HMP
Inferred from high throughput mutant phenotype
HGI
Inferred from high throughput genetic interaction
HDA
Inferred from high throughput direct assay
HEP
Inferred from high throughput expression pattern
IDA
Inferred from direct assay
IEP
Inferred from expression pattern
IGI
Inferred from genetic interaction
IMP
Inferred from mutant phenotype
IPI
Inferred from physical interaction
Homology:
IAS
Inferred from ancestral sequence
IBA
Inferred from biological aspect of ancestor
IBD
Inferred from biological aspect of descendant
IKR
Inferred from key residues
IMR
Inferred from missing residues
IRD
Inferred from rapid divergence
ISA
Inferred from sequence alignment
ISM
Inferred from sequence model
ISO
Inferred from sequence orthology
ISS
Inferred from sequence or structural similarity
Automated:
IEA
Inferred from electronic annotation
RCA
Reviewed computational analysis
Other:
IC
Inferred by curator
NAS
Non-traceable author statement
ND
No biological data available
TAS
Traceable author statement

CategoryGO IDClassification TermEvidenceReference
Molecular FunctionGO:0031697beta-1 adrenergic receptor bindingISOJ:155856
Molecular FunctionGO:0051020GTPase bindingISOJ:155856
Molecular FunctionGO:0042802identical protein bindingISOJ:164563
Molecular FunctionGO:0008289lipid bindingIEAJ:60000
Molecular FunctionGO:0019902phosphatase bindingISOJ:155856
Molecular FunctionGO:0005515protein bindingIPIJ:200385
Molecular FunctionGO:0005515protein bindingIPIJ:97384
Molecular FunctionGO:0017124SH3 domain bindingISOJ:155856
Molecular FunctionGO:0044325transmembrane transporter bindingISOJ:155856
Cellular ComponentGO:0030054cell junctionIEAJ:60000
Cellular ComponentGO:0042995cell projectionIEAJ:60000
Cellular ComponentGO:0005737cytoplasmISOJ:164563
Cellular ComponentGO:0005829cytosolISOJ:164563
Cellular ComponentGO:0005768endosomeIEAJ:60000
Cellular ComponentGO:0098978glutamatergic synapseISOJ:155856
Cellular ComponentGO:0098978glutamatergic synapseIBAJ:265628
Cellular ComponentGO:0098686hippocampal mossy fiber to CA3 synapseISOJ:155856
Cellular ComponentGO:0098686hippocampal mossy fiber to CA3 synapseISOJ:155856
Cellular ComponentGO:0016020membraneISOJ:155856
Cellular ComponentGO:0099092postsynaptic density, intracellular componentISOJ:155856
Cellular ComponentGO:0098793presynapseISOJ:155856
Cellular ComponentGO:0098793presynapseIBAJ:265628
Cellular ComponentGO:0098685Schaffer collateral - CA1 synapseISOJ:155856
Cellular ComponentGO:0045202synapseISOJ:155856
Biological ProcessGO:0006897endocytosisIEAJ:60000
Biological ProcessGO:0098815modulation of excitatory postsynaptic potentialISOJ:155856
Biological ProcessGO:1900244positive regulation of synaptic vesicle endocytosisISOJ:155856
Biological ProcessGO:1900242regulation of synaptic vesicle endocytosisISOJ:155856
Biological ProcessGO:0016191synaptic vesicle uncoatingIMPJ:178947
Biological ProcessGO:0016191synaptic vesicle uncoatingIBAJ:265628

Contributing Projects:
Mouse Genome Database (MGD), Gene Expression Database (GXD), Mouse Models of Human Cancer database (MMHCdb) (formerly Mouse Tumor Biology (MTB)), Gene Ontology (GO)
Citing These Resources
Funding Information
Warranty Disclaimer, Privacy Notice, Licensing, & Copyright
Send questions and comments to User Support.
last database update
12/30/2025
MGI 6.24
The Jackson Laboratory