About   Help   FAQ
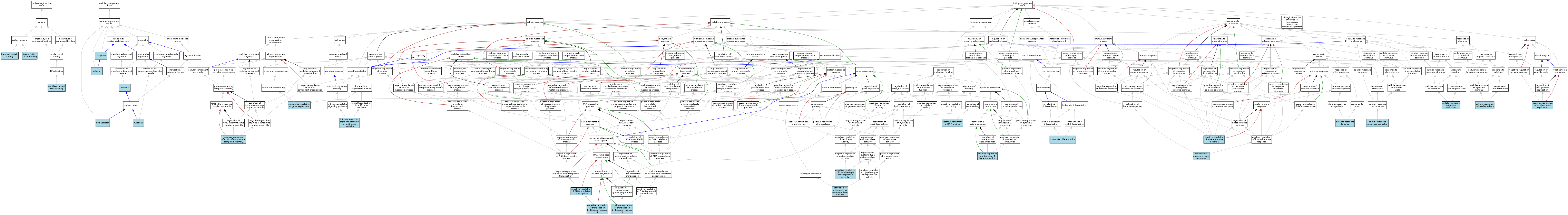
GO Annotations Graph
Symbol
Name
ID
Ifi206
interferon activated gene 206
MGI:3646410

GO annotations  (Text View)    (Tabular View)

A table of the annotations represented in this image is provided below.


Gene Ontology Evidence Code Abbreviations:

Experimental:
EXP
Inferred from experiment
HMP
Inferred from high throughput mutant phenotype
HGI
Inferred from high throughput genetic interaction
HDA
Inferred from high throughput direct assay
HEP
Inferred from high throughput expression pattern
IDA
Inferred from direct assay
IEP
Inferred from expression pattern
IGI
Inferred from genetic interaction
IMP
Inferred from mutant phenotype
IPI
Inferred from physical interaction
Homology:
IAS
Inferred from ancestral sequence
IBA
Inferred from biological aspect of ancestor
IBD
Inferred from biological aspect of descendant
IKR
Inferred from key residues
IMR
Inferred from missing residues
IRD
Inferred from rapid divergence
ISA
Inferred from sequence alignment
ISM
Inferred from sequence model
ISO
Inferred from sequence orthology
ISS
Inferred from sequence or structural similarity
Automated:
IEA
Inferred from electronic annotation
RCA
Reviewed computational analysis
Other:
IC
Inferred by curator
NAS
Non-traceable author statement
ND
No biological data available
TAS
Traceable author statement

CategoryGO IDClassification TermEvidenceReference
Molecular FunctionGO:0003690double-stranded DNA bindingISOJ:164563
Molecular FunctionGO:0003690double-stranded DNA bindingISOJ:164563
Molecular FunctionGO:0003690double-stranded DNA bindingIBAJ:265628
Molecular FunctionGO:0042802identical protein bindingISOJ:164563
Molecular FunctionGO:0008134transcription factor bindingISOJ:164563
Cellular ComponentGO:0005737cytoplasmISOJ:164563
Cellular ComponentGO:0005829cytosolISOJ:164563
Cellular ComponentGO:0005829cytosolISOJ:164563
Cellular ComponentGO:0005730nucleolusISOJ:164563
Cellular ComponentGO:0005654nucleoplasmISOJ:164563
Cellular ComponentGO:0005634nucleusISOJ:164563
Biological ProcessGO:0097202activation of cysteine-type endopeptidase activityISOJ:164563
Biological ProcessGO:0002218activation of innate immune responseISOJ:164563
Biological ProcessGO:0042149cellular response to glucose starvationISOJ:164563
Biological ProcessGO:0035458cellular response to interferon-betaIBAJ:265628
Biological ProcessGO:0071479cellular response to ionizing radiationISOJ:164563
Biological ProcessGO:0051607defense response to virusISOJ:164563
Biological ProcessGO:0040029epigenetic regulation of gene expressionISOJ:164563
Biological ProcessGO:0072332intrinsic apoptotic signaling pathway by p53 class mediatorISOJ:164563
Biological ProcessGO:0030224monocyte differentiationISOJ:164563
Biological ProcessGO:0140972negative regulation of AIM2 inflammasome complex assemblyISOJ:164563
Biological ProcessGO:2000117negative regulation of cysteine-type endopeptidase activityISOJ:164563
Biological ProcessGO:0043392negative regulation of DNA bindingISOJ:164563
Biological ProcessGO:0045892negative regulation of DNA-templated transcriptionISOJ:164563
Biological ProcessGO:0045824negative regulation of innate immune responseISOJ:164563
Biological ProcessGO:0045824negative regulation of innate immune responseISOJ:164563
Biological ProcessGO:0000122negative regulation of transcription by RNA polymerase IIISOJ:164563
Biological ProcessGO:0045071negative regulation of viral genome replicationISOJ:164563
Biological ProcessGO:0032731positive regulation of interleukin-1 beta productionISOJ:164563
Biological ProcessGO:0045944positive regulation of transcription by RNA polymerase IIISOJ:164563

Contributing Projects:
Mouse Genome Database (MGD), Gene Expression Database (GXD), Mouse Models of Human Cancer database (MMHCdb) (formerly Mouse Tumor Biology (MTB)), Gene Ontology (GO)
Citing These Resources
Funding Information
Warranty Disclaimer, Privacy Notice, Licensing, & Copyright
Send questions and comments to User Support.
last database update
12/30/2025
MGI 6.24
The Jackson Laboratory