About   Help   FAQ
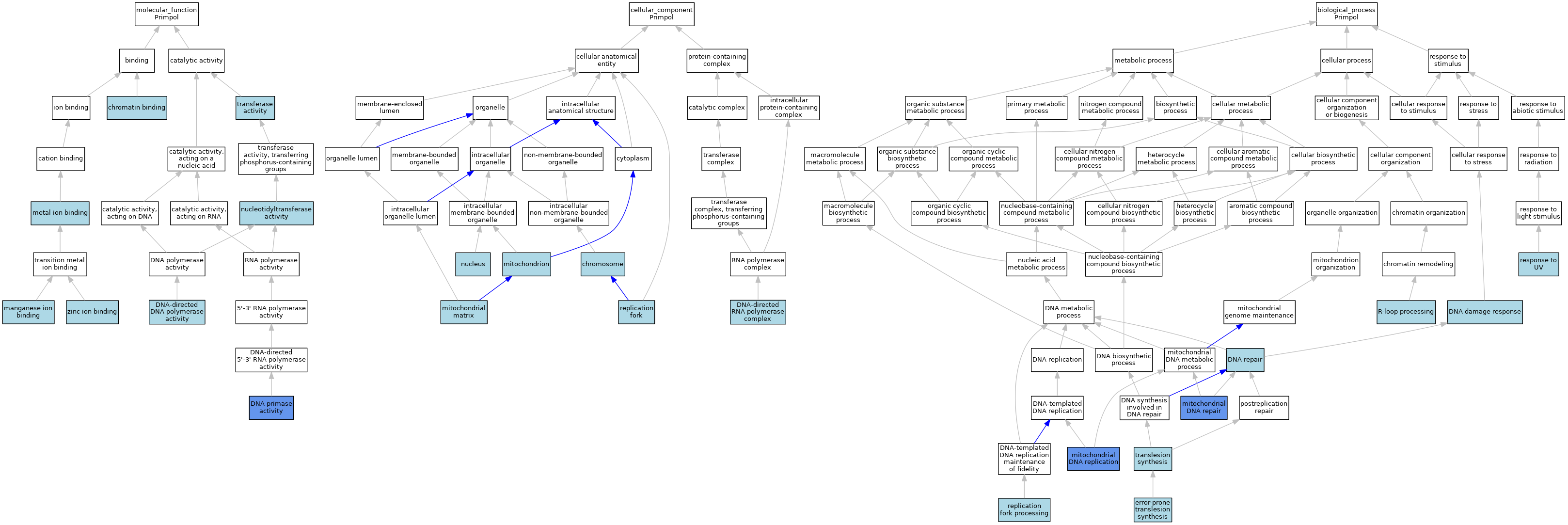
GO Annotations Graph
Symbol
Name
ID
Primpol
primase and polymerase (DNA-directed)
MGI:3603756

GO annotations  (Text View)    (Tabular View)

A table of the annotations represented in this image is provided below.


Gene Ontology Evidence Code Abbreviations:

Experimental:
EXP
Inferred from experiment
HMP
Inferred from high throughput mutant phenotype
HGI
Inferred from high throughput genetic interaction
HDA
Inferred from high throughput direct assay
HEP
Inferred from high throughput expression pattern
IDA
Inferred from direct assay
IEP
Inferred from expression pattern
IGI
Inferred from genetic interaction
IMP
Inferred from mutant phenotype
IPI
Inferred from physical interaction
Homology:
IAS
Inferred from ancestral sequence
IBA
Inferred from biological aspect of ancestor
IBD
Inferred from biological aspect of descendant
IKR
Inferred from key residues
IMR
Inferred from missing residues
IRD
Inferred from rapid divergence
ISA
Inferred from sequence alignment
ISM
Inferred from sequence model
ISO
Inferred from sequence orthology
ISS
Inferred from sequence or structural similarity
Automated:
IEA
Inferred from electronic annotation
RCA
Reviewed computational analysis
Other:
IC
Inferred by curator
NAS
Non-traceable author statement
ND
No biological data available
TAS
Traceable author statement

CategoryGO IDClassification TermEvidenceReference
Molecular FunctionGO:0003682chromatin bindingISOJ:164563
Molecular FunctionGO:0003682chromatin bindingIBAJ:265628
Molecular FunctionGO:0003896DNA primase activityISOJ:164563
Molecular FunctionGO:0003896DNA primase activityIDAJ:285000
Molecular FunctionGO:0003896DNA primase activityIBAJ:265628
Molecular FunctionGO:0003887DNA-directed DNA polymerase activityISOJ:164563
Molecular FunctionGO:0003887DNA-directed DNA polymerase activityIBAJ:265628
Molecular FunctionGO:0030145manganese ion bindingISOJ:164563
Molecular FunctionGO:0046872metal ion bindingIEAJ:60000
Molecular FunctionGO:0016779nucleotidyltransferase activityIEAJ:60000
Molecular FunctionGO:0016740transferase activityIEAJ:60000
Molecular FunctionGO:0008270zinc ion bindingISOJ:164563
Cellular ComponentGO:0005694chromosomeIEAJ:60000
Cellular ComponentGO:0000428DNA-directed RNA polymerase complexIEAJ:60000
Cellular ComponentGO:0005759mitochondrial matrixISOJ:164563
Cellular ComponentGO:0005759mitochondrial matrixIBAJ:265628
Cellular ComponentGO:0005739mitochondrionIEAJ:60000
Cellular ComponentGO:0005634nucleusISOJ:164563
Cellular ComponentGO:0005634nucleusIBAJ:265628
Cellular ComponentGO:0005657replication forkISOJ:164563
Biological ProcessGO:0006974DNA damage responseIEAJ:60000
Biological ProcessGO:0006281DNA repairIEAJ:60000
Biological ProcessGO:0042276error-prone translesion synthesisISOJ:164563
Biological ProcessGO:0043504mitochondrial DNA repairIDAJ:285000
Biological ProcessGO:0006264mitochondrial DNA replicationIMPJ:203417
Biological ProcessGO:0006264mitochondrial DNA replicationISOJ:164563
Biological ProcessGO:0006264mitochondrial DNA replicationIBAJ:265628
Biological ProcessGO:0062176R-loop processingISOJ:164563
Biological ProcessGO:0031297replication fork processingISOJ:164563
Biological ProcessGO:0031297replication fork processingIBAJ:265628
Biological ProcessGO:0009411response to UVISOJ:164563
Biological ProcessGO:0009411response to UVIBAJ:265628
Biological ProcessGO:0019985translesion synthesisISOJ:164563
Biological ProcessGO:0019985translesion synthesisIBAJ:265628

Contributing Projects:
Mouse Genome Database (MGD), Gene Expression Database (GXD), Mouse Models of Human Cancer database (MMHCdb) (formerly Mouse Tumor Biology (MTB)), Gene Ontology (GO)
Citing These Resources
Funding Information
Warranty Disclaimer, Privacy Notice, Licensing, & Copyright
Send questions and comments to User Support.
last database update
12/30/2025
MGI 6.24
The Jackson Laboratory