About   Help   FAQ
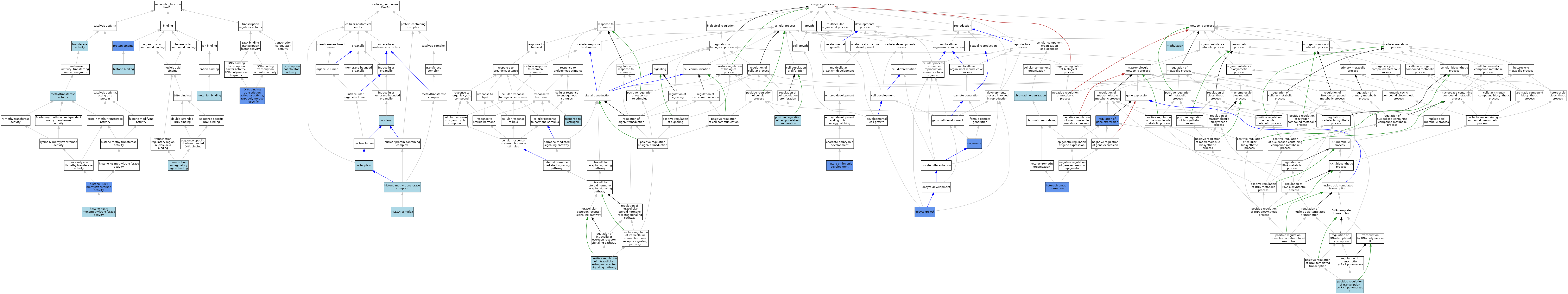
GO Annotations Graph
Symbol
Name
ID
Kmt2d
lysine (K)-specific methyltransferase 2D
MGI:2682319

GO annotations  (Text View)    (Tabular View)

A table of the annotations represented in this image is provided below.


Gene Ontology Evidence Code Abbreviations:

Experimental:
EXP
Inferred from experiment
HMP
Inferred from high throughput mutant phenotype
HGI
Inferred from high throughput genetic interaction
HDA
Inferred from high throughput direct assay
HEP
Inferred from high throughput expression pattern
IDA
Inferred from direct assay
IEP
Inferred from expression pattern
IGI
Inferred from genetic interaction
IMP
Inferred from mutant phenotype
IPI
Inferred from physical interaction
Homology:
IAS
Inferred from ancestral sequence
IBA
Inferred from biological aspect of ancestor
IBD
Inferred from biological aspect of descendant
IKR
Inferred from key residues
IMR
Inferred from missing residues
IRD
Inferred from rapid divergence
ISA
Inferred from sequence alignment
ISM
Inferred from sequence model
ISO
Inferred from sequence orthology
ISS
Inferred from sequence or structural similarity
Automated:
IEA
Inferred from electronic annotation
RCA
Reviewed computational analysis
Other:
IC
Inferred by curator
NAS
Non-traceable author statement
ND
No biological data available
TAS
Traceable author statement

CategoryGO IDClassification TermEvidenceReference
Molecular FunctionGO:0001228DNA-binding transcription activator activity, RNA polymerase II-specificIDAJ:281188
Molecular FunctionGO:0042393histone bindingIBAJ:265628
Molecular FunctionGO:0042800histone H3K4 methyltransferase activityIMPJ:166778
Molecular FunctionGO:0042800histone H3K4 methyltransferase activityIBAJ:265628
Molecular FunctionGO:0140945histone H3K4 monomethyltransferase activityIEAJ:72245
Molecular FunctionGO:0046872metal ion bindingIEAJ:60000
Molecular FunctionGO:0008168methyltransferase activityIEAJ:60000
Molecular FunctionGO:0005515protein bindingIPIJ:116064
Molecular FunctionGO:0000976transcription cis-regulatory region bindingISOJ:164563
Molecular FunctionGO:0003713transcription coactivator activityIBAJ:265628
Molecular FunctionGO:0016740transferase activityIEAJ:60000
Cellular ComponentGO:0035097histone methyltransferase complexISOJ:73065
Cellular ComponentGO:0044666MLL3/4 complexISOJ:164563
Cellular ComponentGO:0044666MLL3/4 complexIBAJ:265628
Cellular ComponentGO:0005654nucleoplasmTASReactome:R-MMU-5617960
Cellular ComponentGO:0005654nucleoplasmTASReactome:R-MMU-5617990
Cellular ComponentGO:0005654nucleoplasmTASReactome:R-MMU-5619411
Cellular ComponentGO:0005654nucleoplasmTASReactome:R-MMU-5619424
Cellular ComponentGO:0005654nucleoplasmTASReactome:R-MMU-5619430
Cellular ComponentGO:0005654nucleoplasmTASReactome:R-MMU-5619434
Cellular ComponentGO:0005654nucleoplasmTASReactome:R-MMU-5619436
Cellular ComponentGO:0005654nucleoplasmTASReactome:R-MMU-5619437
Cellular ComponentGO:0005654nucleoplasmTASReactome:R-MMU-5619440
Cellular ComponentGO:0005654nucleoplasmTASReactome:R-MMU-5619441
Cellular ComponentGO:0005654nucleoplasmTASReactome:R-MMU-5621004
Cellular ComponentGO:0005654nucleoplasmTASReactome:R-MMU-5621012
Cellular ComponentGO:0005654nucleoplasmTASReactome:R-MMU-5693628
Cellular ComponentGO:0005654nucleoplasmTASReactome:R-MMU-6810150
Cellular ComponentGO:0005654nucleoplasmTASReactome:R-MMU-6810169
Cellular ComponentGO:0005654nucleoplasmTASReactome:R-MMU-6810170
Cellular ComponentGO:0005634nucleusIEAJ:72247
Cellular ComponentGO:0005634nucleusIEAJ:60000
Biological ProcessGO:0006325chromatin organizationIEAJ:60000
Biological ProcessGO:0031507heterochromatin formationIMPJ:166778
Biological ProcessGO:0001701in utero embryonic developmentIMPJ:107403
Biological ProcessGO:0032259methylationIEAJ:60000
Biological ProcessGO:0001555oocyte growthIMPJ:166778
Biological ProcessGO:0048477oogenesisIMPJ:166778
Biological ProcessGO:0008284positive regulation of cell population proliferationISOJ:164563
Biological ProcessGO:0033148positive regulation of intracellular estrogen receptor signaling pathwayISOJ:164563
Biological ProcessGO:0045944positive regulation of transcription by RNA polymerase IIISOJ:164563
Biological ProcessGO:0045944positive regulation of transcription by RNA polymerase IIIBAJ:265628
Biological ProcessGO:0010468regulation of gene expressionIMPJ:116064
Biological ProcessGO:0043627response to estrogenISOJ:164563

Contributing Projects:
Mouse Genome Database (MGD), Gene Expression Database (GXD), Mouse Models of Human Cancer database (MMHCdb) (formerly Mouse Tumor Biology (MTB)), Gene Ontology (GO)
Citing These Resources
Funding Information
Warranty Disclaimer, Privacy Notice, Licensing, & Copyright
Send questions and comments to User Support.
last database update
12/30/2025
MGI 6.24
The Jackson Laboratory