About   Help   FAQ
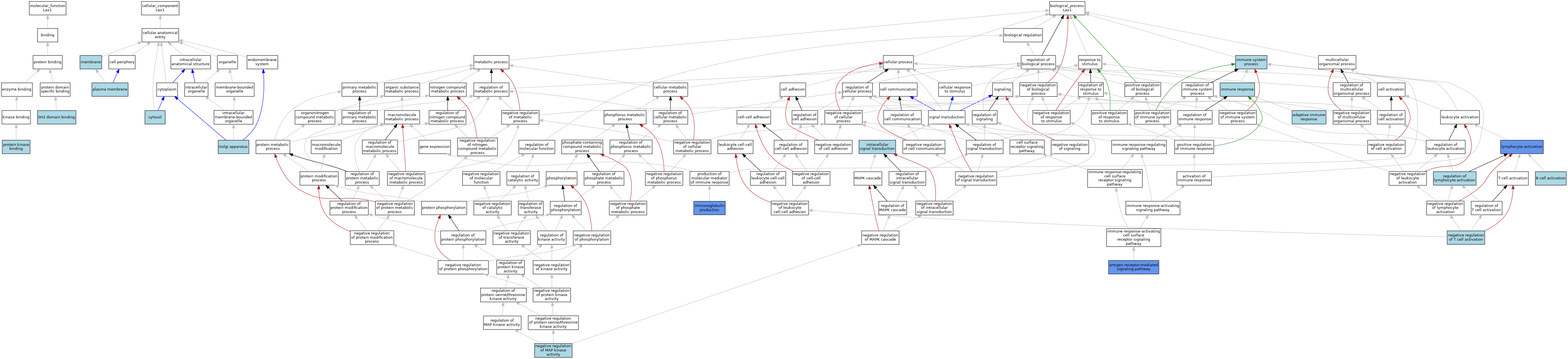
GO Annotations Graph
Symbol
Name
ID
Lax1
lymphocyte transmembrane adaptor 1
MGI:2443362

GO annotations  (Text View)    (Tabular View)

A table of the annotations represented in this image is provided below.


Gene Ontology Evidence Code Abbreviations:

Experimental:
EXP
Inferred from experiment
HMP
Inferred from high throughput mutant phenotype
HGI
Inferred from high throughput genetic interaction
HDA
Inferred from high throughput direct assay
HEP
Inferred from high throughput expression pattern
IDA
Inferred from direct assay
IEP
Inferred from expression pattern
IGI
Inferred from genetic interaction
IMP
Inferred from mutant phenotype
IPI
Inferred from physical interaction
Homology:
IAS
Inferred from ancestral sequence
IBA
Inferred from biological aspect of ancestor
IBD
Inferred from biological aspect of descendant
IKR
Inferred from key residues
IMR
Inferred from missing residues
IRD
Inferred from rapid divergence
ISA
Inferred from sequence alignment
ISM
Inferred from sequence model
ISO
Inferred from sequence orthology
ISS
Inferred from sequence or structural similarity
Automated:
IEA
Inferred from electronic annotation
RCA
Reviewed computational analysis
Other:
IC
Inferred by curator
NAS
Non-traceable author statement
ND
No biological data available
TAS
Traceable author statement

CategoryGO IDClassification TermEvidenceReference
Molecular FunctionGO:0019901protein kinase bindingISOJ:164563
Molecular FunctionGO:0042169SH2 domain bindingISOJ:164563
Cellular ComponentGO:0005829cytosolISOJ:164563
Cellular ComponentGO:0005794Golgi apparatusISOJ:164563
Cellular ComponentGO:0016020membraneISOJ:164563
Cellular ComponentGO:0005886plasma membraneISOJ:164563
Cellular ComponentGO:0005886plasma membraneIBAJ:265628
Biological ProcessGO:0002250adaptive immune responseIEAJ:60000
Biological ProcessGO:0050851antigen receptor-mediated signaling pathwayIBAJ:265628
Biological ProcessGO:0050851antigen receptor-mediated signaling pathwayIMPJ:98403
Biological ProcessGO:0042113B cell activationISOJ:164563
Biological ProcessGO:0006955immune responseISOJ:164563
Biological ProcessGO:0006955immune responseIBAJ:265628
Biological ProcessGO:0002376immune system processIEAJ:60000
Biological ProcessGO:0002377immunoglobulin productionIMPJ:98403
Biological ProcessGO:0035556intracellular signal transductionISOJ:164563
Biological ProcessGO:0035556intracellular signal transductionIBAJ:265628
Biological ProcessGO:0046649lymphocyte activationIBAJ:265628
Biological ProcessGO:0046649lymphocyte activationIMPJ:98403
Biological ProcessGO:0043407negative regulation of MAP kinase activityISOJ:164563
Biological ProcessGO:0050868negative regulation of T cell activationISOJ:164563
Biological ProcessGO:0050868negative regulation of T cell activationIBAJ:265628
Biological ProcessGO:0051249regulation of lymphocyte activationIEAJ:72247

Contributing Projects:
Mouse Genome Database (MGD), Gene Expression Database (GXD), Mouse Models of Human Cancer database (MMHCdb) (formerly Mouse Tumor Biology (MTB)), Gene Ontology (GO)
Citing These Resources
Funding Information
Warranty Disclaimer, Privacy Notice, Licensing, & Copyright
Send questions and comments to User Support.
last database update
12/30/2025
MGI 6.24
The Jackson Laboratory