About   Help   FAQ
GO Annotations Graph
Symbol
Name
ID
Ino80c
INO80 complex subunit C
MGI:2443014

GO annotations  (Text View)    (Tabular View)

A table of the annotations represented in this image is provided below.


Gene Ontology Evidence Code Abbreviations:

Experimental:
EXP
Inferred from experiment
HMP
Inferred from high throughput mutant phenotype
HGI
Inferred from high throughput genetic interaction
HDA
Inferred from high throughput direct assay
HEP
Inferred from high throughput expression pattern
IDA
Inferred from direct assay
IEP
Inferred from expression pattern
IGI
Inferred from genetic interaction
IMP
Inferred from mutant phenotype
IPI
Inferred from physical interaction
Homology:
IAS
Inferred from ancestral sequence
IBA
Inferred from biological aspect of ancestor
IBD
Inferred from biological aspect of descendant
IKR
Inferred from key residues
IMR
Inferred from missing residues
IRD
Inferred from rapid divergence
ISA
Inferred from sequence alignment
ISM
Inferred from sequence model
ISO
Inferred from sequence orthology
ISS
Inferred from sequence or structural similarity
Automated:
IEA
Inferred from electronic annotation
RCA
Reviewed computational analysis
Other:
IC
Inferred by curator
NAS
Non-traceable author statement
ND
No biological data available
TAS
Traceable author statement

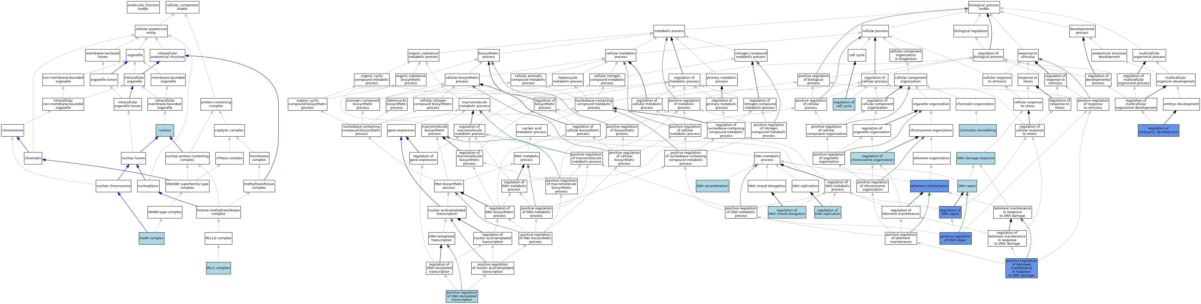
CategoryGO IDClassification TermEvidenceReference
Cellular ComponentGO:0031011Ino80 complexISOJ:164563
Cellular ComponentGO:0031011Ino80 complexIBAJ:265628
Cellular ComponentGO:0071339MLL1 complexISOJ:164563
Cellular ComponentGO:0005634nucleusIEAJ:60000
Biological ProcessGO:0006338chromatin remodelingISOJ:164563
Biological ProcessGO:0006338chromatin remodelingIBAJ:265628
Biological ProcessGO:0006974DNA damage responseIEAJ:60000
Biological ProcessGO:0006310DNA recombinationIEAJ:60000
Biological ProcessGO:0006281DNA repairIEAJ:60000
Biological ProcessGO:0045739positive regulation of DNA repairIDAJ:221224
Biological ProcessGO:0045893positive regulation of DNA-templated transcriptionISOJ:164563
Biological ProcessGO:1904507positive regulation of telomere maintenance in response to DNA damageIMPJ:221224
Biological ProcessGO:0051726regulation of cell cycleISOJ:164563
Biological ProcessGO:0033044regulation of chromosome organizationISOJ:164563
Biological ProcessGO:0006282regulation of DNA repairIDAJ:221224
Biological ProcessGO:0006275regulation of DNA replicationISOJ:164563
Biological ProcessGO:0060382regulation of DNA strand elongationISOJ:164563
Biological ProcessGO:0045995regulation of embryonic developmentIMPJ:221224
Biological ProcessGO:0000723telomere maintenanceIMPJ:221224

Contributing Projects:
Mouse Genome Database (MGD), Gene Expression Database (GXD), Mouse Models of Human Cancer database (MMHCdb) (formerly Mouse Tumor Biology (MTB)), Gene Ontology (GO)
Citing These Resources
Funding Information
Warranty Disclaimer, Privacy Notice, Licensing, & Copyright
Send questions and comments to User Support.
last database update
12/30/2025
MGI 6.24
The Jackson Laboratory