About   Help   FAQ
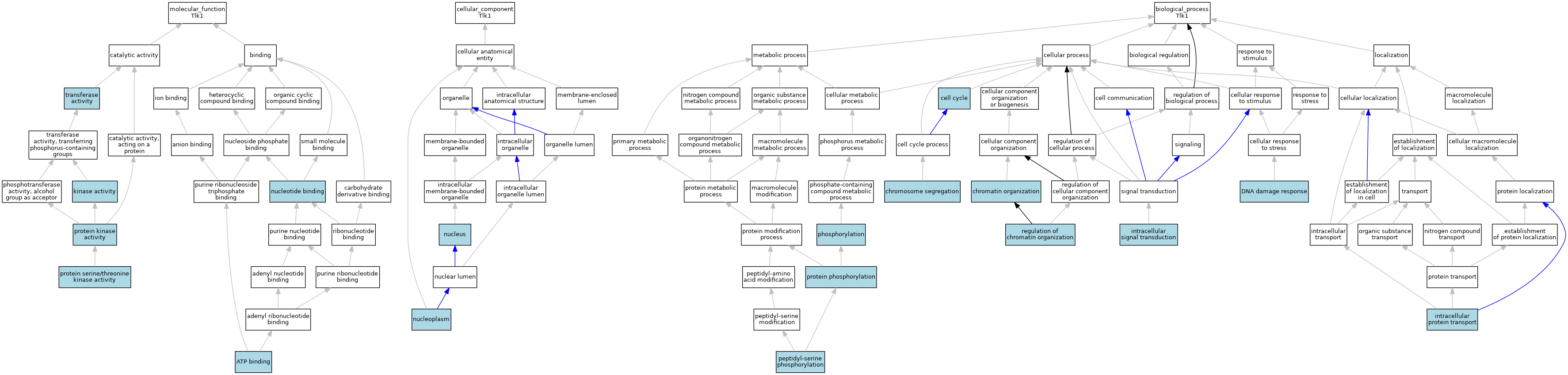
GO Annotations Graph
Symbol
Name
ID
Tlk1
tousled-like kinase 1
MGI:2441683

GO annotations  (Text View)    (Tabular View)

A table of the annotations represented in this image is provided below.


Gene Ontology Evidence Code Abbreviations:

Experimental:
EXP
Inferred from experiment
HMP
Inferred from high throughput mutant phenotype
HGI
Inferred from high throughput genetic interaction
HDA
Inferred from high throughput direct assay
HEP
Inferred from high throughput expression pattern
IDA
Inferred from direct assay
IEP
Inferred from expression pattern
IGI
Inferred from genetic interaction
IMP
Inferred from mutant phenotype
IPI
Inferred from physical interaction
Homology:
IAS
Inferred from ancestral sequence
IBA
Inferred from biological aspect of ancestor
IBD
Inferred from biological aspect of descendant
IKR
Inferred from key residues
IMR
Inferred from missing residues
IRD
Inferred from rapid divergence
ISA
Inferred from sequence alignment
ISM
Inferred from sequence model
ISO
Inferred from sequence orthology
ISS
Inferred from sequence or structural similarity
Automated:
IEA
Inferred from electronic annotation
RCA
Reviewed computational analysis
Other:
IC
Inferred by curator
NAS
Non-traceable author statement
ND
No biological data available
TAS
Traceable author statement

CategoryGO IDClassification TermEvidenceReference
Molecular FunctionGO:0005524ATP bindingISOJ:164563
Molecular FunctionGO:0016301kinase activityIEAJ:60000
Molecular FunctionGO:0000166nucleotide bindingIEAJ:60000
Molecular FunctionGO:0004672protein kinase activityIEAJ:72247
Molecular FunctionGO:0004674protein serine/threonine kinase activityISOJ:164563
Molecular FunctionGO:0004674protein serine/threonine kinase activityIBAJ:265628
Molecular FunctionGO:0016740transferase activityIEAJ:60000
Cellular ComponentGO:0005654nucleoplasmISOJ:164563
Cellular ComponentGO:0005634nucleusISOJ:164563
Cellular ComponentGO:0005634nucleusIBAJ:265628
Biological ProcessGO:0007049cell cycleIEAJ:60000
Biological ProcessGO:0006325chromatin organizationIEAJ:60000
Biological ProcessGO:0007059chromosome segregationIBAJ:265628
Biological ProcessGO:0006974DNA damage responseIEAJ:60000
Biological ProcessGO:0006886intracellular protein transportISOJ:164563
Biological ProcessGO:0035556intracellular signal transductionISOJ:164563
Biological ProcessGO:0035556intracellular signal transductionIBAJ:265628
Biological ProcessGO:0018105peptidyl-serine phosphorylationIBAJ:265628
Biological ProcessGO:0016310phosphorylationIEAJ:60000
Biological ProcessGO:0006468protein phosphorylationISOJ:164563
Biological ProcessGO:1902275regulation of chromatin organizationISOJ:164563

Contributing Projects:
Mouse Genome Database (MGD), Gene Expression Database (GXD), Mouse Models of Human Cancer database (MMHCdb) (formerly Mouse Tumor Biology (MTB)), Gene Ontology (GO)
Citing These Resources
Funding Information
Warranty Disclaimer, Privacy Notice, Licensing, & Copyright
Send questions and comments to User Support.
last database update
12/30/2025
MGI 6.24
The Jackson Laboratory