About   Help   FAQ
GO Annotations Graph
Symbol
Name
ID
Nav2
neuron navigator 2
MGI:2183691

GO annotations  (Text View)    (Tabular View)

A table of the annotations represented in this image is provided below.


Gene Ontology Evidence Code Abbreviations:

Experimental:
EXP
Inferred from experiment
HMP
Inferred from high throughput mutant phenotype
HGI
Inferred from high throughput genetic interaction
HDA
Inferred from high throughput direct assay
HEP
Inferred from high throughput expression pattern
IDA
Inferred from direct assay
IEP
Inferred from expression pattern
IGI
Inferred from genetic interaction
IMP
Inferred from mutant phenotype
IPI
Inferred from physical interaction
Homology:
IAS
Inferred from ancestral sequence
IBA
Inferred from biological aspect of ancestor
IBD
Inferred from biological aspect of descendant
IKR
Inferred from key residues
IMR
Inferred from missing residues
IRD
Inferred from rapid divergence
ISA
Inferred from sequence alignment
ISM
Inferred from sequence model
ISO
Inferred from sequence orthology
ISS
Inferred from sequence or structural similarity
Automated:
IEA
Inferred from electronic annotation
RCA
Reviewed computational analysis
Other:
IC
Inferred by curator
NAS
Non-traceable author statement
ND
No biological data available
TAS
Traceable author statement

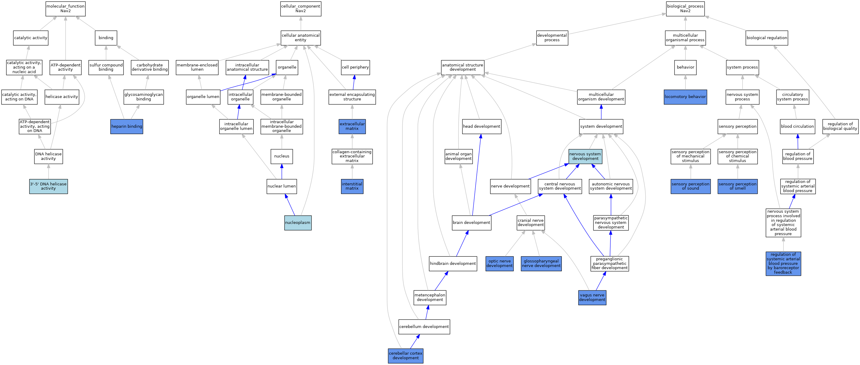
CategoryGO IDClassification TermEvidenceReference
Molecular FunctionGO:00431383'-5' DNA helicase activityISOJ:164563
Molecular FunctionGO:0008201heparin bindingIDAJ:139122
Cellular ComponentGO:0031012extracellular matrixIDAJ:139122
Cellular ComponentGO:0005614interstitial matrixIDAJ:139122
Cellular ComponentGO:0005614interstitial matrixIDAJ:139122
Cellular ComponentGO:0005654nucleoplasmISOJ:164563
Biological ProcessGO:0021695cerebellar cortex developmentIMPJ:173963
Biological ProcessGO:0021563glossopharyngeal nerve developmentIMPJ:160714
Biological ProcessGO:0007626locomotory behaviorIMPJ:92175
Biological ProcessGO:0007399nervous system developmentISOJ:155856
Biological ProcessGO:0007399nervous system developmentIBAJ:265628
Biological ProcessGO:0021554optic nerve developmentIMPJ:92175
Biological ProcessGO:0003025regulation of systemic arterial blood pressure by baroreceptor feedbackIMPJ:160714
Biological ProcessGO:0007608sensory perception of smellIMPJ:92175
Biological ProcessGO:0007605sensory perception of soundIMPJ:92175
Biological ProcessGO:0021564vagus nerve developmentIMPJ:160714

Contributing Projects:
Mouse Genome Database (MGD), Gene Expression Database (GXD), Mouse Models of Human Cancer database (MMHCdb) (formerly Mouse Tumor Biology (MTB)), Gene Ontology (GO)
Citing These Resources
Funding Information
Warranty Disclaimer, Privacy Notice, Licensing, & Copyright
Send questions and comments to User Support.
last database update
12/30/2025
MGI 6.24
The Jackson Laboratory