About   Help   FAQ
GO Annotations Graph
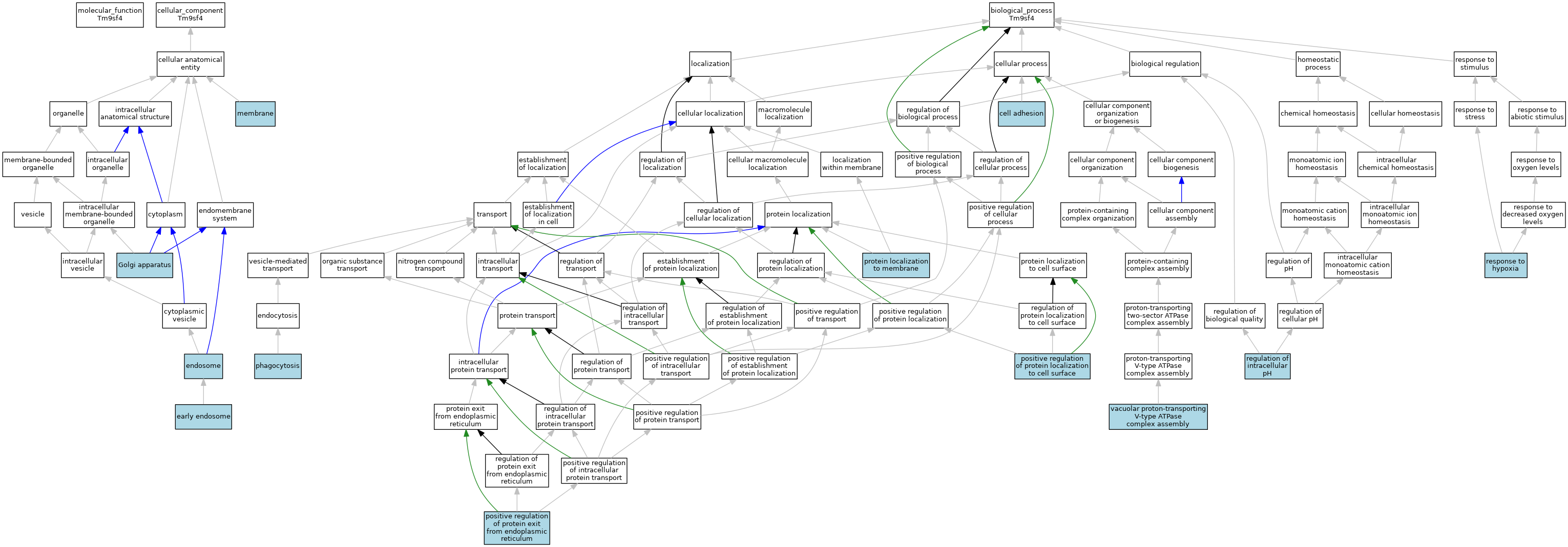
Symbol
Name
ID
Tm9sf4
transmembrane 9 superfamily member 4
MGI:2139220

GO annotations  (Text View)    (Tabular View)

A table of the annotations represented in this image is provided below.


Gene Ontology Evidence Code Abbreviations:

Experimental:
EXP
Inferred from experiment
HMP
Inferred from high throughput mutant phenotype
HGI
Inferred from high throughput genetic interaction
HDA
Inferred from high throughput direct assay
HEP
Inferred from high throughput expression pattern
IDA
Inferred from direct assay
IEP
Inferred from expression pattern
IGI
Inferred from genetic interaction
IMP
Inferred from mutant phenotype
IPI
Inferred from physical interaction
Homology:
IAS
Inferred from ancestral sequence
IBA
Inferred from biological aspect of ancestor
IBD
Inferred from biological aspect of descendant
IKR
Inferred from key residues
IMR
Inferred from missing residues
IRD
Inferred from rapid divergence
ISA
Inferred from sequence alignment
ISM
Inferred from sequence model
ISO
Inferred from sequence orthology
ISS
Inferred from sequence or structural similarity
Automated:
IEA
Inferred from electronic annotation
RCA
Reviewed computational analysis
Other:
IC
Inferred by curator
NAS
Non-traceable author statement
ND
No biological data available
TAS
Traceable author statement

CategoryGO IDClassification TermEvidenceReference
Cellular ComponentGO:0005769early endosomeISOJ:164563
Cellular ComponentGO:0005768endosomeIEAJ:60000
Cellular ComponentGO:0005794Golgi apparatusISOJ:164563
Cellular ComponentGO:0016020membraneIBAJ:265628
Biological ProcessGO:0007155cell adhesionISOJ:164563
Biological ProcessGO:0006909phagocytosisISOJ:164563
Biological ProcessGO:0070863positive regulation of protein exit from endoplasmic reticulumISOJ:164563
Biological ProcessGO:2000010positive regulation of protein localization to cell surfaceISOJ:164563
Biological ProcessGO:0072657protein localization to membraneIBAJ:265628
Biological ProcessGO:0051453regulation of intracellular pHISOJ:164563
Biological ProcessGO:0001666response to hypoxiaISOJ:164563
Biological ProcessGO:0070072vacuolar proton-transporting V-type ATPase complex assemblyISOJ:164563

Contributing Projects:
Mouse Genome Database (MGD), Gene Expression Database (GXD), Mouse Models of Human Cancer database (MMHCdb) (formerly Mouse Tumor Biology (MTB)), Gene Ontology (GO)
Citing These Resources
Funding Information
Warranty Disclaimer, Privacy Notice, Licensing, & Copyright
Send questions and comments to User Support.
last database update
12/30/2025
MGI 6.24
The Jackson Laboratory