About   Help   FAQ
GO Annotations Graph
Symbol
Name
ID
Trim33
tripartite motif-containing 33
MGI:2137357

GO annotations  (Text View)    (Tabular View)

A table of the annotations represented in this image is provided below.


Gene Ontology Evidence Code Abbreviations:

Experimental:
EXP
Inferred from experiment
HMP
Inferred from high throughput mutant phenotype
HGI
Inferred from high throughput genetic interaction
HDA
Inferred from high throughput direct assay
HEP
Inferred from high throughput expression pattern
IDA
Inferred from direct assay
IEP
Inferred from expression pattern
IGI
Inferred from genetic interaction
IMP
Inferred from mutant phenotype
IPI
Inferred from physical interaction
Homology:
IAS
Inferred from ancestral sequence
IBA
Inferred from biological aspect of ancestor
IBD
Inferred from biological aspect of descendant
IKR
Inferred from key residues
IMR
Inferred from missing residues
IRD
Inferred from rapid divergence
ISA
Inferred from sequence alignment
ISM
Inferred from sequence model
ISO
Inferred from sequence orthology
ISS
Inferred from sequence or structural similarity
Automated:
IEA
Inferred from electronic annotation
RCA
Reviewed computational analysis
Other:
IC
Inferred by curator
NAS
Non-traceable author statement
ND
No biological data available
TAS
Traceable author statement

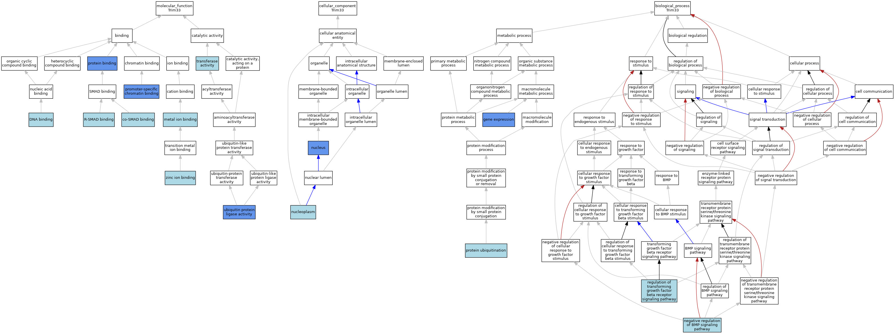
CategoryGO IDClassification TermEvidenceReference
Molecular FunctionGO:0070410co-SMAD bindingISOJ:164563
Molecular FunctionGO:0003677DNA bindingIEAJ:60000
Molecular FunctionGO:0046872metal ion bindingIEAJ:60000
Molecular FunctionGO:1990841promoter-specific chromatin bindingIDAJ:232147
Molecular FunctionGO:0005515protein bindingIPIJ:172605
Molecular FunctionGO:0070412R-SMAD bindingISOJ:164563
Molecular FunctionGO:0016740transferase activityIEAJ:60000
Molecular FunctionGO:0061630ubiquitin protein ligase activityIDAJ:232147
Molecular FunctionGO:0008270zinc ion bindingIEAJ:72247
Cellular ComponentGO:0005654nucleoplasmTASReactome:R-MMU-9756720
Cellular ComponentGO:0005654nucleoplasmTASReactome:R-MMU-9756964
Cellular ComponentGO:0005634nucleusISOJ:164563
Cellular ComponentGO:0005634nucleusIDAJ:93299
Biological ProcessGO:0010467gene expressionIMPJ:232147
Biological ProcessGO:0030514negative regulation of BMP signaling pathwayISOJ:164563
Biological ProcessGO:0016567protein ubiquitinationISOJ:164563
Biological ProcessGO:0017015regulation of transforming growth factor beta receptor signaling pathwayISOJ:164563

Contributing Projects:
Mouse Genome Database (MGD), Gene Expression Database (GXD), Mouse Models of Human Cancer database (MMHCdb) (formerly Mouse Tumor Biology (MTB)), Gene Ontology (GO)
Citing These Resources
Funding Information
Warranty Disclaimer, Privacy Notice, Licensing, & Copyright
Send questions and comments to User Support.
last database update
12/30/2025
MGI 6.24
The Jackson Laboratory