About   Help   FAQ
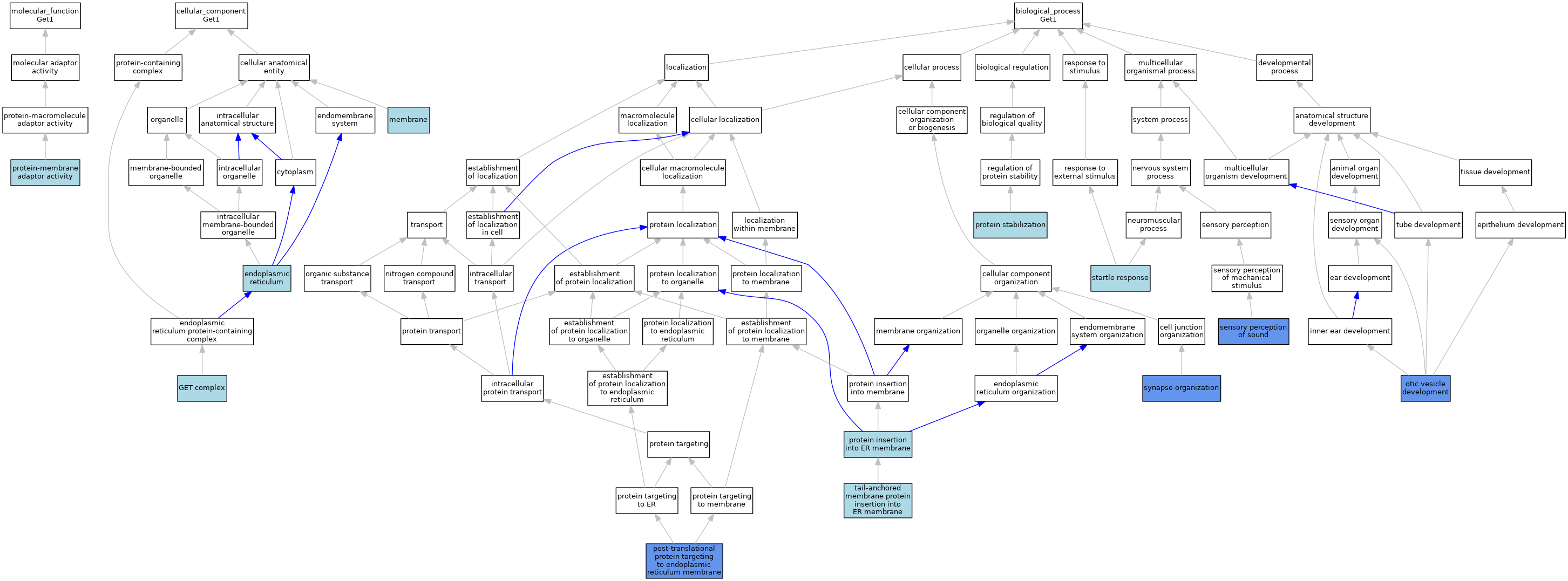
GO Annotations Graph
Symbol
Name
ID
Get1
guided entry of tail-anchored proteins factor 1
MGI:2136882

GO annotations  (Text View)    (Tabular View)

A table of the annotations represented in this image is provided below.


Gene Ontology Evidence Code Abbreviations:

Experimental:
EXP
Inferred from experiment
HMP
Inferred from high throughput mutant phenotype
HGI
Inferred from high throughput genetic interaction
HDA
Inferred from high throughput direct assay
HEP
Inferred from high throughput expression pattern
IDA
Inferred from direct assay
IEP
Inferred from expression pattern
IGI
Inferred from genetic interaction
IMP
Inferred from mutant phenotype
IPI
Inferred from physical interaction
Homology:
IAS
Inferred from ancestral sequence
IBA
Inferred from biological aspect of ancestor
IBD
Inferred from biological aspect of descendant
IKR
Inferred from key residues
IMR
Inferred from missing residues
IRD
Inferred from rapid divergence
ISA
Inferred from sequence alignment
ISM
Inferred from sequence model
ISO
Inferred from sequence orthology
ISS
Inferred from sequence or structural similarity
Automated:
IEA
Inferred from electronic annotation
RCA
Reviewed computational analysis
Other:
IC
Inferred by curator
NAS
Non-traceable author statement
ND
No biological data available
TAS
Traceable author statement

CategoryGO IDClassification TermEvidenceReference
Molecular FunctionGO:0043495protein-membrane adaptor activityIBAJ:265628
Cellular ComponentGO:0005783endoplasmic reticulumISOJ:237954
Cellular ComponentGO:0043529GET complexISOJ:164563
Cellular ComponentGO:0043529GET complexISOJ:155856
Cellular ComponentGO:0043529GET complexIBAJ:265628
Cellular ComponentGO:0016020membraneIEAJ:60000
Biological ProcessGO:0071599otic vesicle developmentIMPJ:237954
Biological ProcessGO:0006620post-translational protein targeting to endoplasmic reticulum membraneIMPJ:237954
Biological ProcessGO:0045048protein insertion into ER membraneISOJ:164563
Biological ProcessGO:0050821protein stabilizationISOJ:164563
Biological ProcessGO:0007605sensory perception of soundIMPJ:237954
Biological ProcessGO:0007605sensory perception of soundISOJ:237954
Biological ProcessGO:0001964startle responseISOJ:237954
Biological ProcessGO:0050808synapse organizationIMPJ:237954
Biological ProcessGO:0071816tail-anchored membrane protein insertion into ER membraneISOJ:155856
Biological ProcessGO:0071816tail-anchored membrane protein insertion into ER membraneISOJ:164563
Biological ProcessGO:0071816tail-anchored membrane protein insertion into ER membraneIBAJ:265628

Contributing Projects:
Mouse Genome Database (MGD), Gene Expression Database (GXD), Mouse Models of Human Cancer database (MMHCdb) (formerly Mouse Tumor Biology (MTB)), Gene Ontology (GO)
Citing These Resources
Funding Information
Warranty Disclaimer, Privacy Notice, Licensing, & Copyright
Send questions and comments to User Support.
last database update
12/30/2025
MGI 6.24
The Jackson Laboratory