About   Help   FAQ
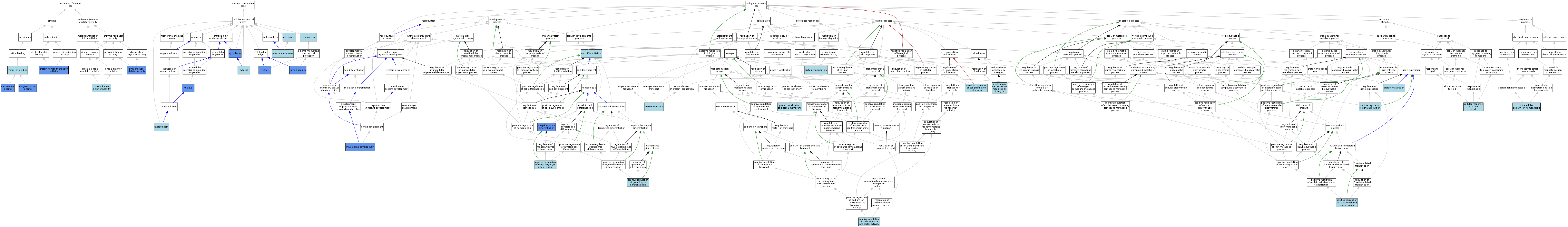
GO Annotations Graph
Symbol
Name
ID
Tesc
tescalcin
MGI:1930803

GO annotations  (Text View)    (Tabular View)

A table of the annotations represented in this image is provided below.


Gene Ontology Evidence Code Abbreviations:

Experimental:
EXP
Inferred from experiment
HMP
Inferred from high throughput mutant phenotype
HGI
Inferred from high throughput genetic interaction
HDA
Inferred from high throughput direct assay
HEP
Inferred from high throughput expression pattern
IDA
Inferred from direct assay
IEP
Inferred from expression pattern
IGI
Inferred from genetic interaction
IMP
Inferred from mutant phenotype
IPI
Inferred from physical interaction
Homology:
IAS
Inferred from ancestral sequence
IBA
Inferred from biological aspect of ancestor
IBD
Inferred from biological aspect of descendant
IKR
Inferred from key residues
IMR
Inferred from missing residues
IRD
Inferred from rapid divergence
ISA
Inferred from sequence alignment
ISM
Inferred from sequence model
ISO
Inferred from sequence orthology
ISS
Inferred from sequence or structural similarity
Automated:
IEA
Inferred from electronic annotation
RCA
Reviewed computational analysis
Other:
IC
Inferred by curator
NAS
Non-traceable author statement
ND
No biological data available
TAS
Traceable author statement

CategoryGO IDClassification TermEvidenceReference
Molecular FunctionGO:0005509calcium ion bindingIDAJ:114137
Molecular FunctionGO:0005509calcium ion bindingISOJ:164563
Molecular FunctionGO:0005509calcium ion bindingIBAJ:265628
Molecular FunctionGO:0000287magnesium ion bindingIDAJ:114137
Molecular FunctionGO:0046872metal ion bindingIEAJ:60000
Molecular FunctionGO:0019212phosphatase inhibitor activityIDAJ:114137
Molecular FunctionGO:0019212phosphatase inhibitor activityIBAJ:265628
Molecular FunctionGO:0042803protein homodimerization activityIDAJ:114137
Molecular FunctionGO:0004860protein kinase inhibitor activityIEAJ:60000
Cellular ComponentGO:0042995cell projectionIEAJ:60000
Cellular ComponentGO:0005737cytoplasmISOJ:164563
Cellular ComponentGO:0005737cytoplasmIDAJ:148940
Cellular ComponentGO:0005737cytoplasmIDAJ:114137
Cellular ComponentGO:0005737cytoplasmIBAJ:265628
Cellular ComponentGO:0005829cytosolISOJ:164563
Cellular ComponentGO:0030027lamellipodiumISOJ:164563
Cellular ComponentGO:0030027lamellipodiumIDAJ:114137
Cellular ComponentGO:0016020membraneIEAJ:60000
Cellular ComponentGO:0005654nucleoplasmISOJ:164563
Cellular ComponentGO:0005634nucleusISOJ:164563
Cellular ComponentGO:0005634nucleusIDAJ:114137
Cellular ComponentGO:0005634nucleusIBAJ:265628
Cellular ComponentGO:0005886plasma membraneISOJ:164563
Cellular ComponentGO:0005886plasma membraneIBAJ:265628
Cellular ComponentGO:0001726ruffleIDAJ:114137
Biological ProcessGO:0030154cell differentiationIEAJ:60000
Biological ProcessGO:0071300cellular response to retinoic acidISOJ:164563
Biological ProcessGO:0006883intracellular sodium ion homeostasisISOJ:72689
Biological ProcessGO:0008584male gonad developmentIEPJ:67267
Biological ProcessGO:0030219megakaryocyte differentiationIEPJ:152658
Biological ProcessGO:0008285negative regulation of cell population proliferationISOJ:164563
Biological ProcessGO:0045893positive regulation of DNA-templated transcriptionISOJ:164563
Biological ProcessGO:0010628positive regulation of gene expressionISOJ:164563
Biological ProcessGO:0030854positive regulation of granulocyte differentiationISOJ:164563
Biological ProcessGO:0030854positive regulation of granulocyte differentiationIBAJ:265628
Biological ProcessGO:0045654positive regulation of megakaryocyte differentiationISOJ:164563
Biological ProcessGO:0032417positive regulation of sodium:proton antiporter activityISOJ:164563
Biological ProcessGO:0032417positive regulation of sodium:proton antiporter activityIBAJ:265628
Biological ProcessGO:0072659protein localization to plasma membraneISOJ:164563
Biological ProcessGO:0072659protein localization to plasma membraneIBAJ:265628
Biological ProcessGO:0051604protein maturationISOJ:164563
Biological ProcessGO:0050821protein stabilizationISOJ:164563
Biological ProcessGO:0015031protein transportIEAJ:60000
Biological ProcessGO:0033628regulation of cell adhesion mediated by integrinISOJ:164563
Biological ProcessGO:0033628regulation of cell adhesion mediated by integrinIBAJ:265628

Contributing Projects:
Mouse Genome Database (MGD), Gene Expression Database (GXD), Mouse Models of Human Cancer database (MMHCdb) (formerly Mouse Tumor Biology (MTB)), Gene Ontology (GO)
Citing These Resources
Funding Information
Warranty Disclaimer, Privacy Notice, Licensing, & Copyright
Send questions and comments to User Support.
last database update
09/30/2025
MGI 6.24
The Jackson Laboratory