|
Symbol Name ID |
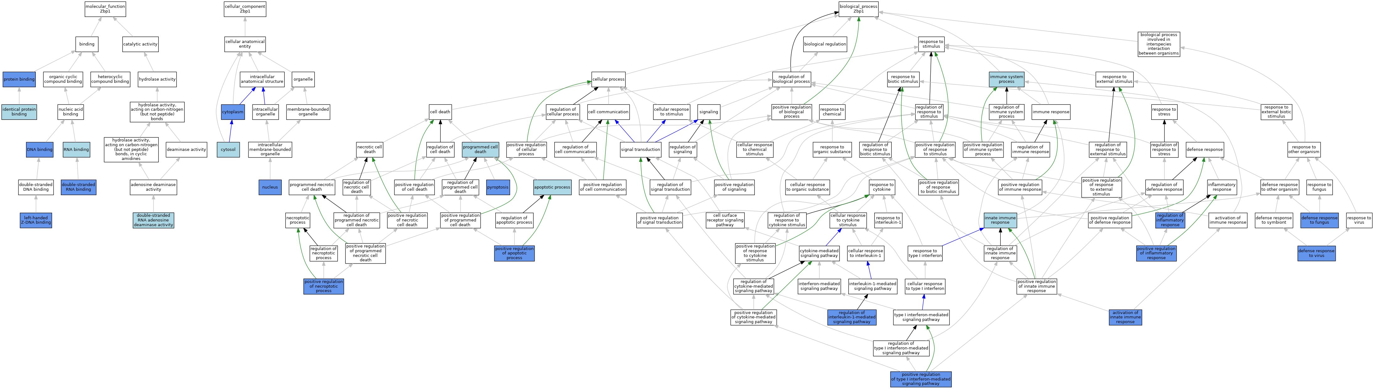
Zbp1
Z-DNA binding protein 1 MGI:1927449 |
| Category | GO ID | Classification Term | Evidence | Reference | |||||||||
|---|---|---|---|---|---|---|---|---|---|---|---|---|---|
| Molecular Function | GO:0003677 | DNA binding | IBA | J:265628 | |||||||||
| Molecular Function | GO:0003677 | DNA binding | IDA | J:123411 | |||||||||
| Molecular Function | GO:0003677 | DNA binding | ISO | J:73065 | |||||||||
| Molecular Function | GO:0003726 | double-stranded RNA adenosine deaminase activity | IEA | J:72247 | |||||||||
| Molecular Function | GO:0003725 | double-stranded RNA binding | IDA | J:289452 | |||||||||
| Molecular Function | GO:0003725 | double-stranded RNA binding | IDA | J:289082 | |||||||||
| Molecular Function | GO:0042802 | identical protein binding | ISO | J:164563 | |||||||||
| Molecular Function | GO:0003692 | left-handed Z-DNA binding | IDA | J:74605 | |||||||||
| Molecular Function | GO:0005515 | protein binding | IPI | J:289066 | |||||||||
| Molecular Function | GO:0005515 | protein binding | IPI | J:176666 | |||||||||
| Molecular Function | GO:0005515 | protein binding | IPI | J:289444 | |||||||||
| Molecular Function | GO:0003723 | RNA binding | IEA | J:72247 | |||||||||
| Molecular Function | GO:0003723 | RNA binding | IEA | J:60000 | |||||||||
| Cellular Component | GO:0005737 | cytoplasm | IDA | J:289444 | |||||||||
| Cellular Component | GO:0005737 | cytoplasm | IDA | J:289082 | |||||||||
| Cellular Component | GO:0005737 | cytoplasm | IDA | J:289452 | |||||||||
| Cellular Component | GO:0005737 | cytoplasm | ISO | J:164563 | |||||||||
| Cellular Component | GO:0005737 | cytoplasm | ISO | J:145965 | |||||||||
| Cellular Component | GO:0005829 | cytosol | TAS | Reactome:R-MMU-1810458 | |||||||||
| Cellular Component | GO:0005829 | cytosol | TAS | Reactome:R-MMU-1810473 | |||||||||
| Cellular Component | GO:0005829 | cytosol | ISO | J:73065 | |||||||||
| Cellular Component | GO:0005634 | nucleus | IDA | J:289444 | |||||||||
| Cellular Component | GO:0005634 | nucleus | IDA | J:289082 | |||||||||
| Cellular Component | GO:0005634 | nucleus | IDA | J:289452 | |||||||||
| Cellular Component | GO:0005634 | nucleus | ISO | J:164563 | |||||||||
| Cellular Component | GO:0005634 | nucleus | IBA | J:265628 | |||||||||
| Cellular Component | GO:0005634 | nucleus | ISO | J:145965 | |||||||||
| Biological Process | GO:0002218 | activation of innate immune response | IDA | J:289452 | |||||||||
| Biological Process | GO:0002218 | activation of innate immune response | IDA | J:289082 | |||||||||
| Biological Process | GO:0002218 | activation of innate immune response | IMP | J:300942 | |||||||||
| Biological Process | GO:0002218 | activation of innate immune response | IMP | J:295921 | |||||||||
| Biological Process | GO:0006915 | apoptotic process | IEA | J:60000 | |||||||||
| Biological Process | GO:0050832 | defense response to fungus | IMP | J:300942 | |||||||||
| Biological Process | GO:0051607 | defense response to virus | IMP | J:290369 | |||||||||
| Biological Process | GO:0051607 | defense response to virus | IDA | J:289096 | |||||||||
| Biological Process | GO:0051607 | defense response to virus | IDA | J:279203 | |||||||||
| Biological Process | GO:0051607 | defense response to virus | IDA | J:289082 | |||||||||
| Biological Process | GO:0051607 | defense response to virus | IDA | J:289445 | |||||||||
| Biological Process | GO:0051607 | defense response to virus | IMP | J:289451 | |||||||||
| Biological Process | GO:0051607 | defense response to virus | IMP | J:289452 | |||||||||
| Biological Process | GO:0051607 | defense response to virus | IDA | J:289066 | |||||||||
| Biological Process | GO:0051607 | defense response to virus | IMP | J:295921 | |||||||||
| Biological Process | GO:0051607 | defense response to virus | IDA | J:289074 | |||||||||
| Biological Process | GO:0051607 | defense response to virus | ISO | J:164563 | |||||||||
| Biological Process | GO:0051607 | defense response to virus | IDA | J:289444 | |||||||||
| Biological Process | GO:0002376 | immune system process | IEA | J:60000 | |||||||||
| Biological Process | GO:0045087 | innate immune response | IEA | J:60000 | |||||||||
| Biological Process | GO:0043065 | positive regulation of apoptotic process | IMP | J:300942 | |||||||||
| Biological Process | GO:0043065 | positive regulation of apoptotic process | IMP | J:295921 | |||||||||
| Biological Process | GO:0043065 | positive regulation of apoptotic process | IMP | J:290369 | |||||||||
| Biological Process | GO:0043065 | positive regulation of apoptotic process | IDA | J:289444 | |||||||||
| Biological Process | GO:0043065 | positive regulation of apoptotic process | IDA | J:289082 | |||||||||
| Biological Process | GO:0043065 | positive regulation of apoptotic process | IDA | J:289096 | |||||||||
| Biological Process | GO:0050729 | positive regulation of inflammatory response | IMP | J:242991 | |||||||||
| Biological Process | GO:0060545 | positive regulation of necroptotic process | IMP | J:300942 | |||||||||
| Biological Process | GO:0060545 | positive regulation of necroptotic process | IDA | J:289445 | |||||||||
| Biological Process | GO:0060545 | positive regulation of necroptotic process | IDA | J:289096 | |||||||||
| Biological Process | GO:0060545 | positive regulation of necroptotic process | IMP | J:242991 | |||||||||
| Biological Process | GO:0060545 | positive regulation of necroptotic process | IMP | J:295921 | |||||||||
| Biological Process | GO:0060545 | positive regulation of necroptotic process | IDA | J:289082 | |||||||||
| Biological Process | GO:0060545 | positive regulation of necroptotic process | IMP | J:242990 | |||||||||
| Biological Process | GO:0060545 | positive regulation of necroptotic process | IDA | J:289066 | |||||||||
| Biological Process | GO:0060545 | positive regulation of necroptotic process | IDA | J:289074 | |||||||||
| Biological Process | GO:0060545 | positive regulation of necroptotic process | ISO | J:164563 | |||||||||
| Biological Process | GO:0060545 | positive regulation of necroptotic process | IMP | J:290369 | |||||||||
| Biological Process | GO:0060545 | positive regulation of necroptotic process | IDA | J:289452 | |||||||||
| Biological Process | GO:0060340 | positive regulation of type I interferon-mediated signaling pathway | IBA | J:265628 | |||||||||
| Biological Process | GO:0060340 | positive regulation of type I interferon-mediated signaling pathway | IMP | J:123411 | |||||||||
| Biological Process | GO:0012501 | programmed cell death | IEA | J:60000 | |||||||||
| Biological Process | GO:0070269 | pyroptosis | IMP | J:290369 | |||||||||
| Biological Process | GO:0070269 | pyroptosis | IMP | J:300942 | |||||||||
| Biological Process | GO:0070269 | pyroptosis | IMP | J:295921 | |||||||||
| Biological Process | GO:0050727 | regulation of inflammatory response | IMP | J:289451 | |||||||||
| Biological Process | GO:2000659 | regulation of interleukin-1-mediated signaling pathway | IMP | J:289451 | |||||||||
Mouse Genome Database (MGD), Gene Expression Database (GXD), Mouse Models of Human Cancer database (MMHCdb) (formerly Mouse Tumor Biology (MTB)), Gene Ontology (GO) |
||
|
Citing These Resources Funding Information Warranty Disclaimer, Privacy Notice, Licensing, & Copyright Send questions and comments to User Support. |
last database update 12/30/2025 MGI 6.24 |
|
|
|
||