About   Help   FAQ
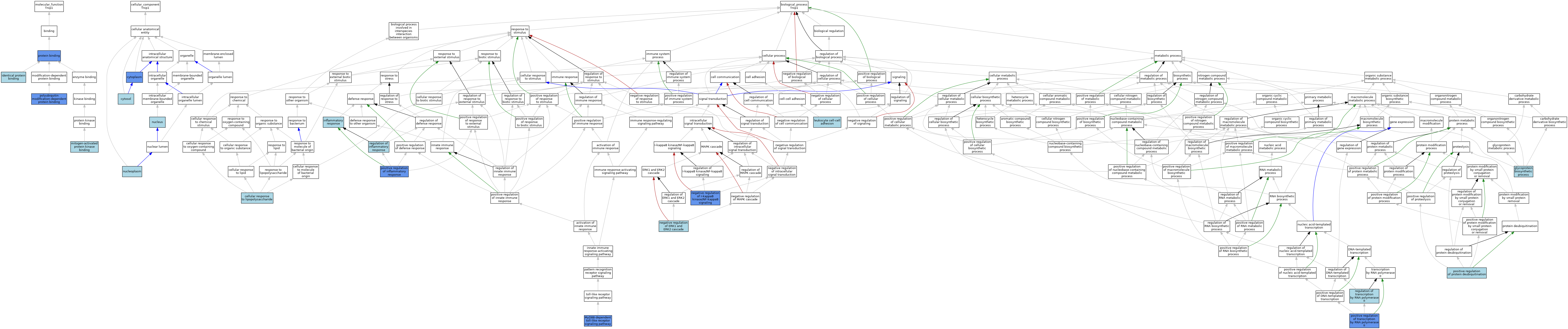
GO Annotations Graph
Symbol
Name
ID
Tnip1
TNFAIP3 interacting protein 1
MGI:1926194

GO annotations  (Text View)    (Tabular View)

A table of the annotations represented in this image is provided below.


Gene Ontology Evidence Code Abbreviations:

Experimental:
EXP
Inferred from experiment
HMP
Inferred from high throughput mutant phenotype
HGI
Inferred from high throughput genetic interaction
HDA
Inferred from high throughput direct assay
HEP
Inferred from high throughput expression pattern
IDA
Inferred from direct assay
IEP
Inferred from expression pattern
IGI
Inferred from genetic interaction
IMP
Inferred from mutant phenotype
IPI
Inferred from physical interaction
Homology:
IAS
Inferred from ancestral sequence
IBA
Inferred from biological aspect of ancestor
IBD
Inferred from biological aspect of descendant
IKR
Inferred from key residues
IMR
Inferred from missing residues
IRD
Inferred from rapid divergence
ISA
Inferred from sequence alignment
ISM
Inferred from sequence model
ISO
Inferred from sequence orthology
ISS
Inferred from sequence or structural similarity
Automated:
IEA
Inferred from electronic annotation
RCA
Reviewed computational analysis
Other:
IC
Inferred by curator
NAS
Non-traceable author statement
ND
No biological data available
TAS
Traceable author statement

CategoryGO IDClassification TermEvidenceReference
Molecular FunctionGO:0042802identical protein bindingISOJ:164563
Molecular FunctionGO:0051019mitogen-activated protein kinase bindingISOJ:164563
Molecular FunctionGO:0051019mitogen-activated protein kinase bindingIBAJ:265628
Molecular FunctionGO:0031593polyubiquitin modification-dependent protein bindingIDAJ:183962
Molecular FunctionGO:0005515protein bindingIPIJ:180054
Molecular FunctionGO:0005515protein bindingIPIJ:145539
Molecular FunctionGO:0005515protein bindingIPIJ:186074
Molecular FunctionGO:0005515protein bindingIPIJ:64942
Cellular ComponentGO:0005737cytoplasmIDAJ:64942
Cellular ComponentGO:0005829cytosolISOJ:164563
Cellular ComponentGO:0005654nucleoplasmISOJ:164563
Cellular ComponentGO:0005634nucleusIEAJ:60000
Biological ProcessGO:0071222cellular response to lipopolysaccharideIBAJ:265628
Biological ProcessGO:0009101glycoprotein biosynthetic processISOJ:164563
Biological ProcessGO:0006954inflammatory responseIEAJ:60000
Biological ProcessGO:0007159leukocyte cell-cell adhesionISOJ:164563
Biological ProcessGO:0002755MyD88-dependent toll-like receptor signaling pathwayIDAJ:180054
Biological ProcessGO:0070373negative regulation of ERK1 and ERK2 cascadeISOJ:164563
Biological ProcessGO:0070373negative regulation of ERK1 and ERK2 cascadeIBAJ:265628
Biological ProcessGO:0043124negative regulation of I-kappaB kinase/NF-kappaB signalingIDAJ:183962
Biological ProcessGO:0043124negative regulation of I-kappaB kinase/NF-kappaB signalingISOJ:164563
Biological ProcessGO:0043124negative regulation of I-kappaB kinase/NF-kappaB signalingIBAJ:265628
Biological ProcessGO:0050729positive regulation of inflammatory responseIMPJ:180054
Biological ProcessGO:1903003positive regulation of protein deubiquitinationISOJ:164563
Biological ProcessGO:0045944positive regulation of transcription by RNA polymerase IIIMPJ:180054
Biological ProcessGO:0050727regulation of inflammatory responseIEAJ:72247
Biological ProcessGO:0006357regulation of transcription by RNA polymerase IIIBAJ:265628

Contributing Projects:
Mouse Genome Database (MGD), Gene Expression Database (GXD), Mouse Models of Human Cancer database (MMHCdb) (formerly Mouse Tumor Biology (MTB)), Gene Ontology (GO)
Citing These Resources
Funding Information
Warranty Disclaimer, Privacy Notice, Licensing, & Copyright
Send questions and comments to User Support.
last database update
12/30/2025
MGI 6.24
The Jackson Laboratory