About   Help   FAQ
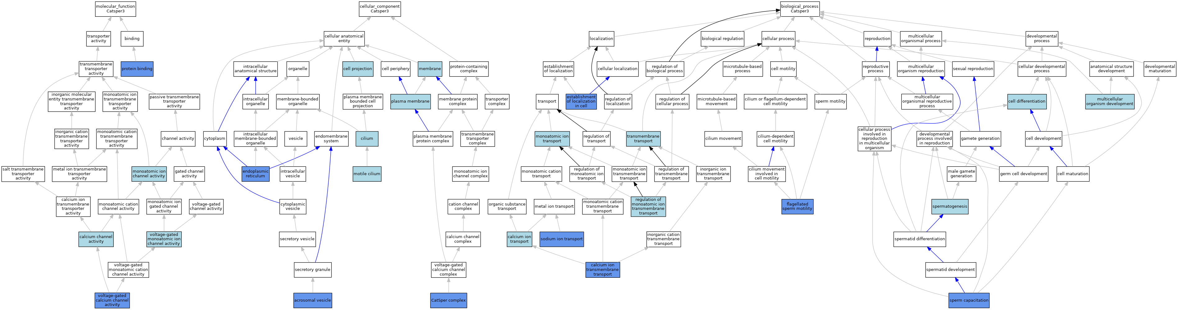
GO Annotations Graph
Symbol
Name
ID
Catsper3
cation channel, sperm associated 3
MGI:1924106

GO annotations  (Text View)    (Tabular View)

A table of the annotations represented in this image is provided below.


Gene Ontology Evidence Code Abbreviations:

Experimental:
EXP
Inferred from experiment
HMP
Inferred from high throughput mutant phenotype
HGI
Inferred from high throughput genetic interaction
HDA
Inferred from high throughput direct assay
HEP
Inferred from high throughput expression pattern
IDA
Inferred from direct assay
IEP
Inferred from expression pattern
IGI
Inferred from genetic interaction
IMP
Inferred from mutant phenotype
IPI
Inferred from physical interaction
Homology:
IAS
Inferred from ancestral sequence
IBA
Inferred from biological aspect of ancestor
IBD
Inferred from biological aspect of descendant
IKR
Inferred from key residues
IMR
Inferred from missing residues
IRD
Inferred from rapid divergence
ISA
Inferred from sequence alignment
ISM
Inferred from sequence model
ISO
Inferred from sequence orthology
ISS
Inferred from sequence or structural similarity
Automated:
IEA
Inferred from electronic annotation
RCA
Reviewed computational analysis
Other:
IC
Inferred by curator
NAS
Non-traceable author statement
ND
No biological data available
TAS
Traceable author statement

CategoryGO IDClassification TermEvidenceReference
Molecular FunctionGO:0005262calcium channel activityIEAJ:60000
Molecular FunctionGO:0005216monoatomic ion channel activityIEAJ:72247
Molecular FunctionGO:0005515protein bindingIPIJ:116406
Molecular FunctionGO:0005245voltage-gated calcium channel activityIBAJ:265628
Molecular FunctionGO:0005245voltage-gated calcium channel activityIMPJ:116406
Molecular FunctionGO:0005244voltage-gated monoatomic ion channel activityIEAJ:60000
Cellular ComponentGO:0001669acrosomal vesicleIBAJ:265628
Cellular ComponentGO:0001669acrosomal vesicleIDAJ:117731
Cellular ComponentGO:0001669acrosomal vesicleIDAJ:117731
Cellular ComponentGO:0036128CatSper complexIDAJ:314092
Cellular ComponentGO:0036128CatSper complexIDAJ:182472
Cellular ComponentGO:0036128CatSper complexIBAJ:265628
Cellular ComponentGO:0042995cell projectionIEAJ:60000
Cellular ComponentGO:0005929ciliumIEAJ:60000
Cellular ComponentGO:0005783endoplasmic reticulumIDAJ:125967
Cellular ComponentGO:0016020membraneIEAJ:60000
Cellular ComponentGO:0016020membraneIEAJ:72247
Cellular ComponentGO:0031514motile ciliumIEAJ:60000
Cellular ComponentGO:0005886plasma membraneIEAJ:60000
Biological ProcessGO:0070588calcium ion transmembrane transportIMPJ:116406
Biological ProcessGO:0006816calcium ion transportIEAJ:60000
Biological ProcessGO:0030154cell differentiationIEAJ:60000
Biological ProcessGO:0051649establishment of localization in cellIMPJ:116406
Biological ProcessGO:0030317flagellated sperm motilityIBAJ:265628
Biological ProcessGO:0030317flagellated sperm motilityIMPJ:116406
Biological ProcessGO:0006811monoatomic ion transportIEAJ:72247
Biological ProcessGO:0006811monoatomic ion transportIEAJ:60000
Biological ProcessGO:0007275multicellular organism developmentIEAJ:60000
Biological ProcessGO:0034765regulation of monoatomic ion transmembrane transportIEAJ:60000
Biological ProcessGO:0006814sodium ion transportIBAJ:265628
Biological ProcessGO:0006814sodium ion transportIMPJ:116406
Biological ProcessGO:0048240sperm capacitationIBAJ:265628
Biological ProcessGO:0048240sperm capacitationIMPJ:116406
Biological ProcessGO:0007283spermatogenesisIEAJ:60000
Biological ProcessGO:0055085transmembrane transportIEAJ:72247

Contributing Projects:
Mouse Genome Database (MGD), Gene Expression Database (GXD), Mouse Models of Human Cancer database (MMHCdb) (formerly Mouse Tumor Biology (MTB)), Gene Ontology (GO)
Citing These Resources
Funding Information
Warranty Disclaimer, Privacy Notice, Licensing, & Copyright
Send questions and comments to User Support.
last database update
10/07/2025
MGI 6.24
The Jackson Laboratory