About   Help   FAQ
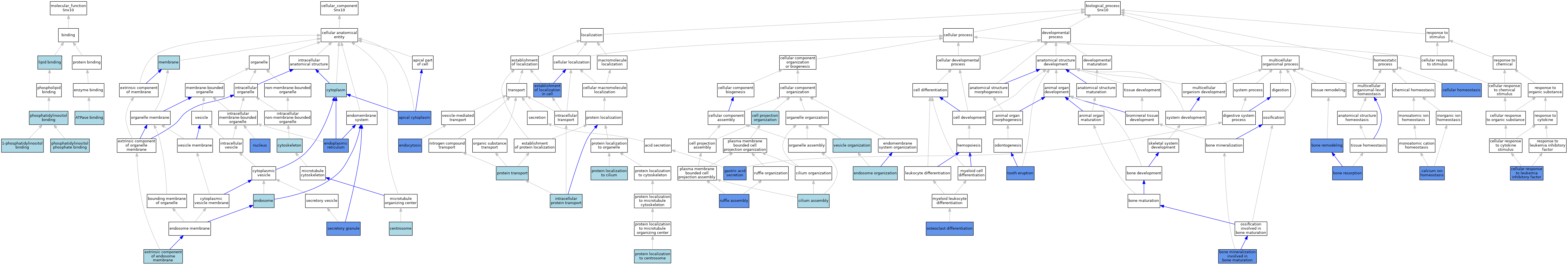
GO Annotations Graph
Symbol
Name
ID
Snx10
sorting nexin 10
MGI:1919232

GO annotations  (Text View)    (Tabular View)

A table of the annotations represented in this image is provided below.


Gene Ontology Evidence Code Abbreviations:

Experimental:
EXP
Inferred from experiment
HMP
Inferred from high throughput mutant phenotype
HGI
Inferred from high throughput genetic interaction
HDA
Inferred from high throughput direct assay
HEP
Inferred from high throughput expression pattern
IDA
Inferred from direct assay
IEP
Inferred from expression pattern
IGI
Inferred from genetic interaction
IMP
Inferred from mutant phenotype
IPI
Inferred from physical interaction
Homology:
IAS
Inferred from ancestral sequence
IBA
Inferred from biological aspect of ancestor
IBD
Inferred from biological aspect of descendant
IKR
Inferred from key residues
IMR
Inferred from missing residues
IRD
Inferred from rapid divergence
ISA
Inferred from sequence alignment
ISM
Inferred from sequence model
ISO
Inferred from sequence orthology
ISS
Inferred from sequence or structural similarity
Automated:
IEA
Inferred from electronic annotation
RCA
Reviewed computational analysis
Other:
IC
Inferred by curator
NAS
Non-traceable author statement
ND
No biological data available
TAS
Traceable author statement

CategoryGO IDClassification TermEvidenceReference
Molecular FunctionGO:00055451-phosphatidylinositol bindingISOJ:164563
Molecular FunctionGO:0051117ATPase bindingISOJ:164563
Molecular FunctionGO:0008289lipid bindingIEAJ:60000
Molecular FunctionGO:0035091phosphatidylinositol bindingIEAJ:72247
Molecular FunctionGO:1901981phosphatidylinositol phosphate bindingIBAJ:265628
Cellular ComponentGO:0090651apical cytoplasmIDAJ:224711
Cellular ComponentGO:0005813centrosomeISOJ:164563
Cellular ComponentGO:0005737cytoplasmIEAJ:60000
Cellular ComponentGO:0005856cytoskeletonIEAJ:60000
Cellular ComponentGO:0005783endoplasmic reticulumIDAJ:183128
Cellular ComponentGO:0005783endoplasmic reticulumISOJ:164563
Cellular ComponentGO:0005768endosomeIBAJ:265628
Cellular ComponentGO:0031313extrinsic component of endosome membraneISOJ:164563
Cellular ComponentGO:0016020membraneIEAJ:60000
Cellular ComponentGO:0005634nucleusIDAJ:183128
Cellular ComponentGO:0005634nucleusISOJ:164563
Cellular ComponentGO:0030141secretory granuleIDAJ:224711
Biological ProcessGO:0035630bone mineralization involved in bone maturationIMPJ:224711
Biological ProcessGO:0046849bone remodelingIMPJ:224711
Biological ProcessGO:0046849bone remodelingIMPJ:224711
Biological ProcessGO:0045453bone resorptionIMPJ:224711
Biological ProcessGO:0055074calcium ion homeostasisIMPJ:224711
Biological ProcessGO:0030030cell projection organizationIEAJ:60000
Biological ProcessGO:0019725cellular homeostasisIMPJ:224711
Biological ProcessGO:1990830cellular response to leukemia inhibitory factorIEPJ:163558
Biological ProcessGO:0060271cilium assemblyISOJ:164563
Biological ProcessGO:0060271cilium assemblyIBAJ:265628
Biological ProcessGO:0006897endocytosisIMPJ:224711
Biological ProcessGO:0007032endosome organizationISOJ:164563
Biological ProcessGO:0051649establishment of localization in cellIMPJ:224711
Biological ProcessGO:0001696gastric acid secretionIMPJ:224711
Biological ProcessGO:0006886intracellular protein transportIEAJ:72247
Biological ProcessGO:0030316osteoclast differentiationIMPJ:183128
Biological ProcessGO:0071539protein localization to centrosomeISOJ:164563
Biological ProcessGO:0061512protein localization to ciliumISOJ:164563
Biological ProcessGO:0015031protein transportIEAJ:60000
Biological ProcessGO:0097178ruffle assemblyIMPJ:224711
Biological ProcessGO:0044691tooth eruptionIMPJ:224711
Biological ProcessGO:0016050vesicle organizationIBAJ:265628

Contributing Projects:
Mouse Genome Database (MGD), Gene Expression Database (GXD), Mouse Models of Human Cancer database (MMHCdb) (formerly Mouse Tumor Biology (MTB)), Gene Ontology (GO)
Citing These Resources
Funding Information
Warranty Disclaimer, Privacy Notice, Licensing, & Copyright
Send questions and comments to User Support.
last database update
10/07/2025
MGI 6.24
The Jackson Laboratory