About   Help   FAQ
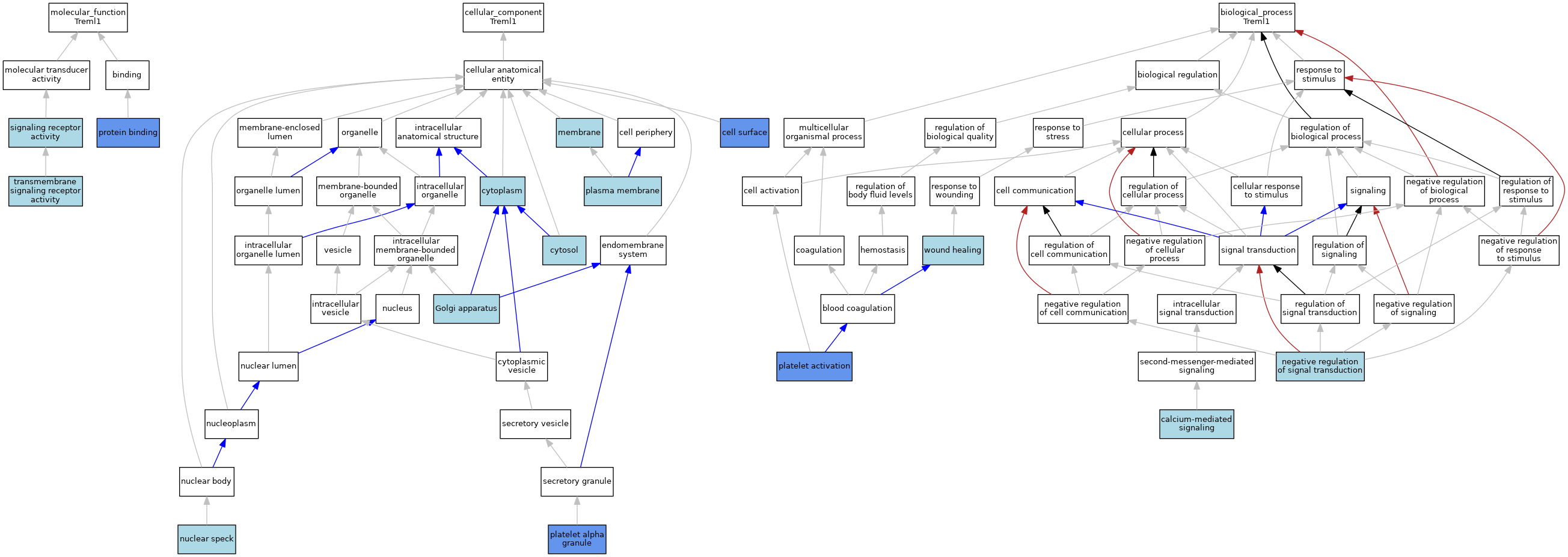
GO Annotations Graph
Symbol
Name
ID
Treml1
triggering receptor expressed on myeloid cells-like 1
MGI:1918576

GO annotations  (Text View)    (Tabular View)

A table of the annotations represented in this image is provided below.


Gene Ontology Evidence Code Abbreviations:

Experimental:
EXP
Inferred from experiment
HMP
Inferred from high throughput mutant phenotype
HGI
Inferred from high throughput genetic interaction
HDA
Inferred from high throughput direct assay
HEP
Inferred from high throughput expression pattern
IDA
Inferred from direct assay
IEP
Inferred from expression pattern
IGI
Inferred from genetic interaction
IMP
Inferred from mutant phenotype
IPI
Inferred from physical interaction
Homology:
IAS
Inferred from ancestral sequence
IBA
Inferred from biological aspect of ancestor
IBD
Inferred from biological aspect of descendant
IKR
Inferred from key residues
IMR
Inferred from missing residues
IRD
Inferred from rapid divergence
ISA
Inferred from sequence alignment
ISM
Inferred from sequence model
ISO
Inferred from sequence orthology
ISS
Inferred from sequence or structural similarity
Automated:
IEA
Inferred from electronic annotation
RCA
Reviewed computational analysis
Other:
IC
Inferred by curator
NAS
Non-traceable author statement
ND
No biological data available
TAS
Traceable author statement

CategoryGO IDClassification TermEvidenceReference
Molecular FunctionGO:0005515protein bindingIPIJ:80118
Molecular FunctionGO:0038023signaling receptor activityTASJ:80118
Molecular FunctionGO:0004888transmembrane signaling receptor activityIBAJ:265628
Cellular ComponentGO:0009986cell surfaceIDAJ:92645
Cellular ComponentGO:0009986cell surfaceISOJ:164563
Cellular ComponentGO:0005737cytoplasmIEAJ:60000
Cellular ComponentGO:0005829cytosolISOJ:164563
Cellular ComponentGO:0005794Golgi apparatusISOJ:164563
Cellular ComponentGO:0016020membraneIEAJ:60000
Cellular ComponentGO:0016607nuclear speckISOJ:164563
Cellular ComponentGO:0005886plasma membraneISOJ:164563
Cellular ComponentGO:0005886plasma membraneIBAJ:265628
Cellular ComponentGO:0031091platelet alpha granuleIDAJ:92645
Cellular ComponentGO:0031091platelet alpha granuleISOJ:164563
Biological ProcessGO:0019722calcium-mediated signalingISOJ:164563
Biological ProcessGO:0009968negative regulation of signal transductionTASJ:80118
Biological ProcessGO:0030168platelet activationIEPJ:92645
Biological ProcessGO:0030168platelet activationIBAJ:265628
Biological ProcessGO:0042060wound healingNASJ:92645

Contributing Projects:
Mouse Genome Database (MGD), Gene Expression Database (GXD), Mouse Models of Human Cancer database (MMHCdb) (formerly Mouse Tumor Biology (MTB)), Gene Ontology (GO)
Citing These Resources
Funding Information
Warranty Disclaimer, Privacy Notice, Licensing, & Copyright
Send questions and comments to User Support.
last database update
12/30/2025
MGI 6.24
The Jackson Laboratory