About   Help   FAQ
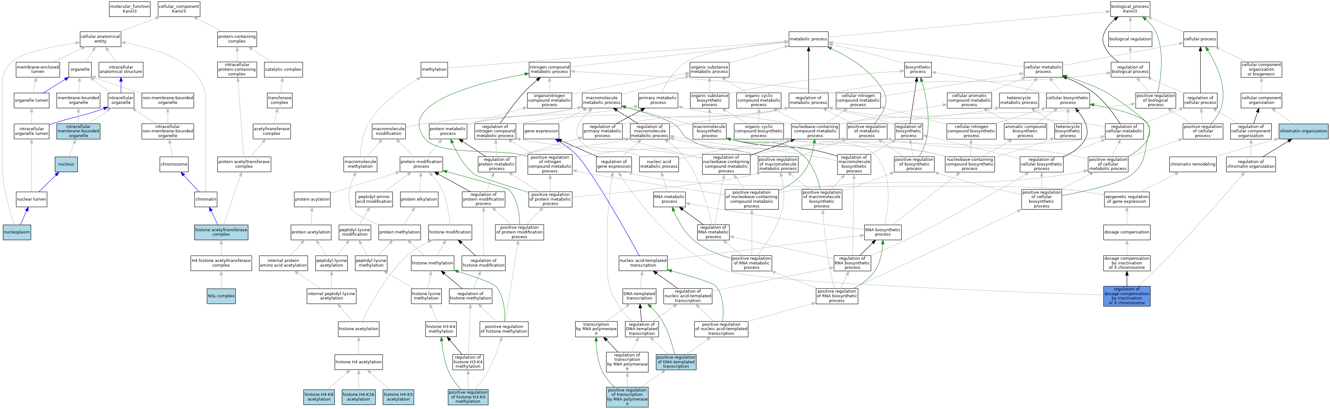
GO Annotations Graph
Symbol
Name
ID
Kansl3
KAT8 regulatory NSL complex subunit 3
MGI:1918055

GO annotations  (Text View)    (Tabular View)

A table of the annotations represented in this image is provided below.


Gene Ontology Evidence Code Abbreviations:

Experimental:
EXP
Inferred from experiment
HMP
Inferred from high throughput mutant phenotype
HGI
Inferred from high throughput genetic interaction
HDA
Inferred from high throughput direct assay
HEP
Inferred from high throughput expression pattern
IDA
Inferred from direct assay
IEP
Inferred from expression pattern
IGI
Inferred from genetic interaction
IMP
Inferred from mutant phenotype
IPI
Inferred from physical interaction
Homology:
IAS
Inferred from ancestral sequence
IBA
Inferred from biological aspect of ancestor
IBD
Inferred from biological aspect of descendant
IKR
Inferred from key residues
IMR
Inferred from missing residues
IRD
Inferred from rapid divergence
ISA
Inferred from sequence alignment
ISM
Inferred from sequence model
ISO
Inferred from sequence orthology
ISS
Inferred from sequence or structural similarity
Automated:
IEA
Inferred from electronic annotation
RCA
Reviewed computational analysis
Other:
IC
Inferred by curator
NAS
Non-traceable author statement
ND
No biological data available
TAS
Traceable author statement

CategoryGO IDClassification TermEvidenceReference
Cellular ComponentGO:0000123histone acetyltransferase complexISOJ:164563
Cellular ComponentGO:0043231intracellular membrane-bounded organelleISOJ:164563
Cellular ComponentGO:0044545NSL complexISOJ:164563
Cellular ComponentGO:0044545NSL complexIBAJ:265628
Cellular ComponentGO:0005654nucleoplasmISOJ:164563
Cellular ComponentGO:0005634nucleusIEAJ:60000
Biological ProcessGO:0006325chromatin organizationIEAJ:60000
Biological ProcessGO:0043984histone H4-K16 acetylationISOJ:164563
Biological ProcessGO:0043984histone H4-K16 acetylationIBAJ:265628
Biological ProcessGO:0043981histone H4-K5 acetylationISOJ:164563
Biological ProcessGO:0043981histone H4-K5 acetylationIBAJ:265628
Biological ProcessGO:0043982histone H4-K8 acetylationISOJ:164563
Biological ProcessGO:0043982histone H4-K8 acetylationIBAJ:265628
Biological ProcessGO:0045893positive regulation of DNA-templated transcriptionNASJ:313850
Biological ProcessGO:0051571positive regulation of histone H3-K4 methylationISOJ:164563
Biological ProcessGO:0045944positive regulation of transcription by RNA polymerase IIIBAJ:265628
Biological ProcessGO:1900095regulation of dosage compensation by inactivation of X chromosomeIDAJ:313850

Contributing Projects:
Mouse Genome Database (MGD), Gene Expression Database (GXD), Mouse Models of Human Cancer database (MMHCdb) (formerly Mouse Tumor Biology (MTB)), Gene Ontology (GO)
Citing These Resources
Funding Information
Warranty Disclaimer, Privacy Notice, Licensing, & Copyright
Send questions and comments to User Support.
last database update
12/30/2025
MGI 6.24
The Jackson Laboratory