About   Help   FAQ
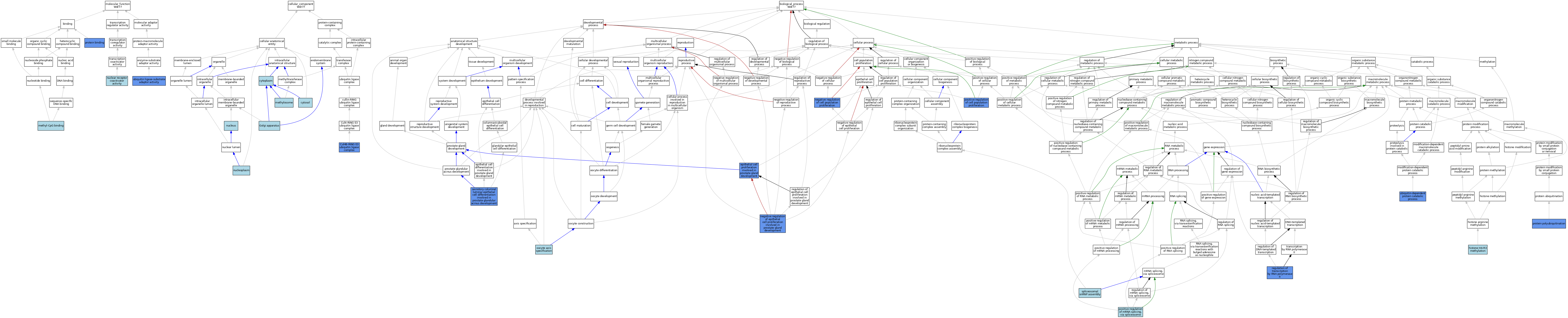
GO Annotations Graph
Symbol
Name
ID
Wdr77
WD repeat domain 77
MGI:1917715

GO annotations  (Text View)    (Tabular View)

A table of the annotations represented in this image is provided below.


Gene Ontology Evidence Code Abbreviations:

Experimental:
EXP
Inferred from experiment
HMP
Inferred from high throughput mutant phenotype
HGI
Inferred from high throughput genetic interaction
HDA
Inferred from high throughput direct assay
HEP
Inferred from high throughput expression pattern
IDA
Inferred from direct assay
IEP
Inferred from expression pattern
IGI
Inferred from genetic interaction
IMP
Inferred from mutant phenotype
IPI
Inferred from physical interaction
Homology:
IAS
Inferred from ancestral sequence
IBA
Inferred from biological aspect of ancestor
IBD
Inferred from biological aspect of descendant
IKR
Inferred from key residues
IMR
Inferred from missing residues
IRD
Inferred from rapid divergence
ISA
Inferred from sequence alignment
ISM
Inferred from sequence model
ISO
Inferred from sequence orthology
ISS
Inferred from sequence or structural similarity
Automated:
IEA
Inferred from electronic annotation
RCA
Reviewed computational analysis
Other:
IC
Inferred by curator
NAS
Non-traceable author statement
ND
No biological data available
TAS
Traceable author statement

CategoryGO IDClassification TermEvidenceReference
Molecular FunctionGO:0008327methyl-CpG bindingISOJ:164563
Molecular FunctionGO:0030374nuclear receptor coactivator activityISOJ:73065
Molecular FunctionGO:0005515protein bindingIPIJ:193640
Molecular FunctionGO:1990756ubiquitin ligase-substrate adaptor activityIDAJ:328106
Cellular ComponentGO:0031465Cul4B-RING E3 ubiquitin ligase complexIDAJ:328106
Cellular ComponentGO:0005737cytoplasmISOJ:73065
Cellular ComponentGO:0005829cytosolISOJ:164563
Cellular ComponentGO:0005794Golgi apparatusISOJ:164563
Cellular ComponentGO:0034709methylosomeISOJ:164563
Cellular ComponentGO:0034709methylosomeIBAJ:265628
Cellular ComponentGO:0005654nucleoplasmISOJ:164563
Cellular ComponentGO:0005634nucleusNASJ:320168
Cellular ComponentGO:0005634nucleusISOJ:73065
Biological ProcessGO:0060767epithelial cell proliferation involved in prostate gland developmentIMPJ:137003
Biological ProcessGO:0060767epithelial cell proliferation involved in prostate gland developmentIMPJ:137003
Biological ProcessGO:0043985histone H4-R3 methylationNASJ:320270
Biological ProcessGO:0008285negative regulation of cell population proliferationIGIJ:133577
Biological ProcessGO:0060770negative regulation of epithelial cell proliferation involved in prostate gland developmentIMPJ:137003
Biological ProcessGO:0007309oocyte axis specificationIBAJ:265628
Biological ProcessGO:0008284positive regulation of cell population proliferationIGIJ:133577
Biological ProcessGO:0048026positive regulation of mRNA splicing, via spliceosomeNASJ:320168
Biological ProcessGO:0000209protein polyubiquitinationIDAJ:328106
Biological ProcessGO:0006357regulation of transcription by RNA polymerase IIIMPJ:137003
Biological ProcessGO:0006357regulation of transcription by RNA polymerase IIIMPJ:137003
Biological ProcessGO:0006357regulation of transcription by RNA polymerase IIIMPJ:137003
Biological ProcessGO:0060528secretory columnal luminar epithelial cell differentiation involved in prostate glandular acinus developmentIMPJ:137003
Biological ProcessGO:0000387spliceosomal snRNP assemblyNASJ:320168
Biological ProcessGO:0006511ubiquitin-dependent protein catabolic processIDAJ:328106

Contributing Projects:
Mouse Genome Database (MGD), Gene Expression Database (GXD), Mouse Models of Human Cancer database (MMHCdb) (formerly Mouse Tumor Biology (MTB)), Gene Ontology (GO)
Citing These Resources
Funding Information
Warranty Disclaimer, Privacy Notice, Licensing, & Copyright
Send questions and comments to User Support.
last database update
12/30/2025
MGI 6.24
The Jackson Laboratory