About   Help   FAQ
GO Annotations Graph
Symbol
Name
ID
Gcc2
GRIP and coiled-coil domain containing 2
MGI:1917547

GO annotations  (Text View)    (Tabular View)

A table of the annotations represented in this image is provided below.


Gene Ontology Evidence Code Abbreviations:

Experimental:
EXP
Inferred from experiment
HMP
Inferred from high throughput mutant phenotype
HGI
Inferred from high throughput genetic interaction
HDA
Inferred from high throughput direct assay
HEP
Inferred from high throughput expression pattern
IDA
Inferred from direct assay
IEP
Inferred from expression pattern
IGI
Inferred from genetic interaction
IMP
Inferred from mutant phenotype
IPI
Inferred from physical interaction
Homology:
IAS
Inferred from ancestral sequence
IBA
Inferred from biological aspect of ancestor
IBD
Inferred from biological aspect of descendant
IKR
Inferred from key residues
IMR
Inferred from missing residues
IRD
Inferred from rapid divergence
ISA
Inferred from sequence alignment
ISM
Inferred from sequence model
ISO
Inferred from sequence orthology
ISS
Inferred from sequence or structural similarity
Automated:
IEA
Inferred from electronic annotation
RCA
Reviewed computational analysis
Other:
IC
Inferred by curator
NAS
Non-traceable author statement
ND
No biological data available
TAS
Traceable author statement

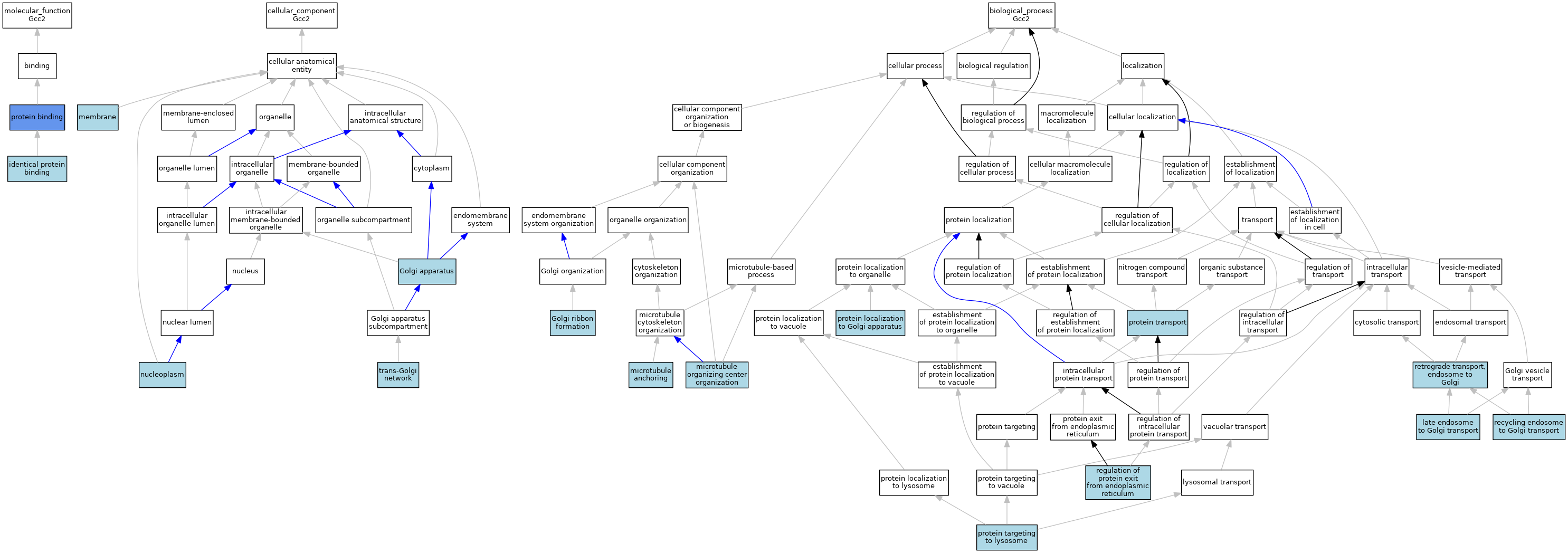
CategoryGO IDClassification TermEvidenceReference
Molecular FunctionGO:0042802identical protein bindingISOJ:164563
Molecular FunctionGO:0005515protein bindingIPIJ:114108
Cellular ComponentGO:0005794Golgi apparatusISOJ:164563
Cellular ComponentGO:0005794Golgi apparatusIBAJ:265628
Cellular ComponentGO:0016020membraneIEAJ:60000
Cellular ComponentGO:0005654nucleoplasmISOJ:164563
Cellular ComponentGO:0005802trans-Golgi networkISOJ:164563
Biological ProcessGO:0090161Golgi ribbon formationISOJ:164563
Biological ProcessGO:0034499late endosome to Golgi transportISOJ:164563
Biological ProcessGO:0034499late endosome to Golgi transportIBAJ:265628
Biological ProcessGO:0034453microtubule anchoringISOJ:164563
Biological ProcessGO:0031023microtubule organizing center organizationISOJ:164563
Biological ProcessGO:0034067protein localization to Golgi apparatusISOJ:164563
Biological ProcessGO:0006622protein targeting to lysosomeISOJ:164563
Biological ProcessGO:0015031protein transportIEAJ:60000
Biological ProcessGO:0071955recycling endosome to Golgi transportISOJ:164563
Biological ProcessGO:0070861regulation of protein exit from endoplasmic reticulumISOJ:164563
Biological ProcessGO:0042147retrograde transport, endosome to GolgiISOJ:164563

Contributing Projects:
Mouse Genome Database (MGD), Gene Expression Database (GXD), Mouse Models of Human Cancer database (MMHCdb) (formerly Mouse Tumor Biology (MTB)), Gene Ontology (GO)
Citing These Resources
Funding Information
Warranty Disclaimer, Privacy Notice, Licensing, & Copyright
Send questions and comments to User Support.
last database update
12/30/2025
MGI 6.24
The Jackson Laboratory